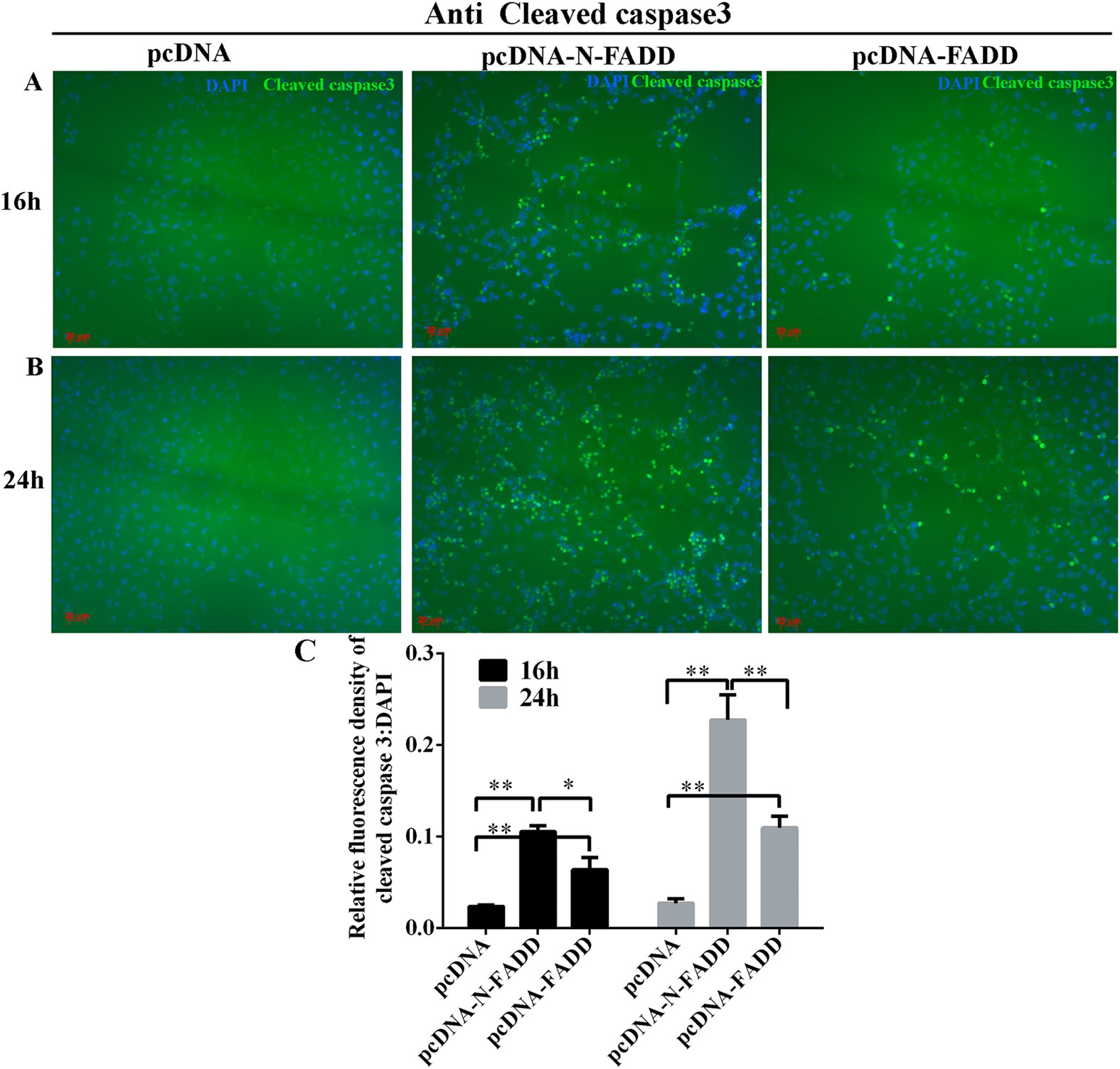
Figure 3

Overexpression of FADD or N-FADD in B16F10 melanoma cells activation of caspase-3.
(A) Representative immunofluorescence staining for cleaved caspase-3 (green) after transfection of FADD or N-FADD expressing or empty vectors for 16 h. (B) Representative immunofluorescence staining for cleaved caspase-3 (green) after transfection of FADD or N-FADD expressing or empty vectors for 24 h. (C) Quantification analysis of relative cleaved caspase3 expression level (fluorescence intensity of cleaved caspase3/DAPI) by Image J software after transfecting FADD or N-FADD expressing or empty vectors, *P < 0.05, **P < 0.01. Data are expressed as mean ± SD of three independent experiments.