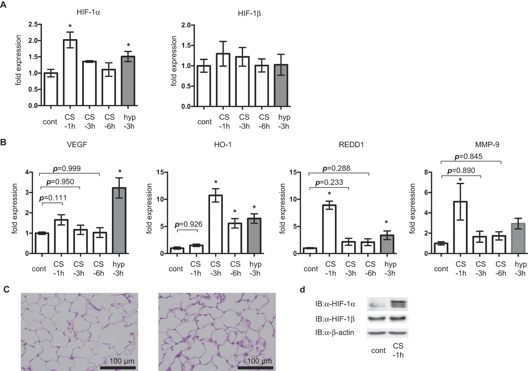
Figure 8

Hypoxia-inducible factor 1 (HIF-1) is activated in the lungs of mice exposed to cigarette smoke (CS).
Mice were exposed to air (cont), CS from 10 filtered cigarettes (CS) or 1% O2 (hyp) for 50 min followed by air for 1 h (CS-1 h), 3 h (CS-3 h and hyp-3 h), 4 h (cont), or 6 h (CS-6 h) prior to analyzing lung (a) HIF-1α and HIF-1β mRNA levels and (b) vascular endothelial factor (VEGF), heme oxgenase-1 (HO-1), regulated in development and DNA damage response 1 (REDD1) and matrix metalloproteinase 9 (MMP-9) mRNA levels using real-time reverse transcriptase polymerase chain reaction. Data are presented as the mean ± SD of three independent animals; *p < 0.05, as compared with the control (20% and no treatment), #p < 0.05 for the indicated comparisons. (c) Immunohistochemical staining for HIF-1α in mouse lung tissue. Mice were exposed to air (control) or CS for 1 h. Figures are representative of 2 tissues sections from 2 mice. Scale bars: 100 μm. (d) Western blot analysis for HIF-1 proteins in in mouse lung tissue. Mice were exposed to air (control) or CS for 1 h then harvested for protein extrication followed by Western blot analysis using anti-HIF-1α, HIF-1β and β-actin antibodies.