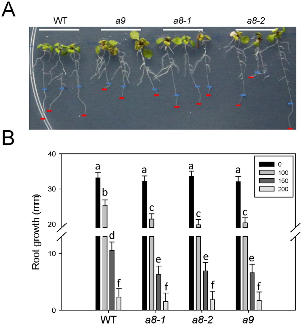
Figure 4

Salinity-induced phenotype of ataldh10a8 and at10aldh109 mutants.
(A) Wild-type (WT) plants and ataldh10A8 (A8-1 and A8-2) or ataldh10A9 (A9) were grown on half strength MS medium for 1 week and then transferred to the same medium containing 150 mM NaCl and grown for another 4 d before being photographed. The length of the root segment between the blue and red bars indicate root growth in the later stage. (B) Quantification of primary root growth on half strength MS medium containing different levels of salt stress. One-week-old seedlings of WT and A8-1, A8-2 and A9 T-DNA knockout mutants were transferred to new agar plates and grown for 4 d. Results are the least squared means ± S.E. of measurements from three plates (three plants per plate) estimated following two-way analysis of variance (ANOVA) performed in PROC MIXED procedure in SAS with P = 0.05 as the significance threshold. Bars sharing the same letter are not significantly different. Numbers in the box represent the concentrations of NaCl in mM.