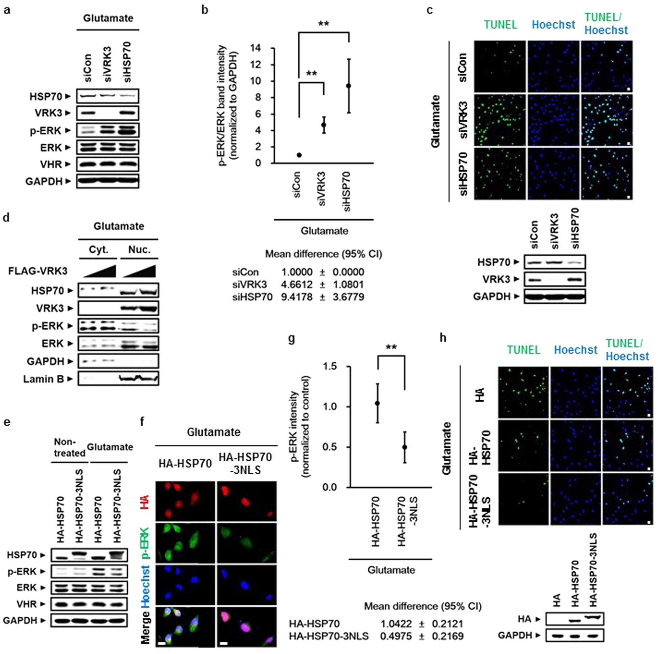
Figure 4

VRK3-mediated nuclear localization of HSP70 is crucial for inhibition of glutamate-induced prolonged ERK activation and subsequent cell death.
(a) Glutamate-induced persistent ERK activation in SH-SY5Y cells after downregulation of either VRK3 or HSP70. (b) Quantification of the levels of p-ERK versus total ERK as in (a). Values are normalized to GAPDH and shown as mean ± s.d., n = 3. Student’s t-tests, **P < 0.01. (c) Reducing expression of either HSP70 or VRK3 rendered cells vulnerable to glutamate-induced apoptosis. Representative images of TUNEL-positive cells. Scale bar, 20 μm. (d) Suppression of glutamate-induced ERK activation depended on VRK3-mediated nuclear localization of HSP70. (e) HSP70 fused to NLS decreased glutamate-induced ERK activation more efficiently than HSP70 alone. (f) HSP70 nuclear localization was important for the downregulation of glutamate-induced ERK activation. Scale bar, 20 μm. (g) Quantification of p-ERK intensity as in (f). Values are normalized to control and shown as mean ± s.d., n ≥ 30 for each sample. Student’s t-tests, **P < 0.01. (h) HSP70 fused to NLS prevented glutamate-induced apoptosis more effectively that HSP70 alone. Representative images of TUNEL-positive cells. Scale bar, 20 μm.