Figure 5

Neuroprotective role of HSP70 and VRK3 against glutamate in mouse cortical neurons.
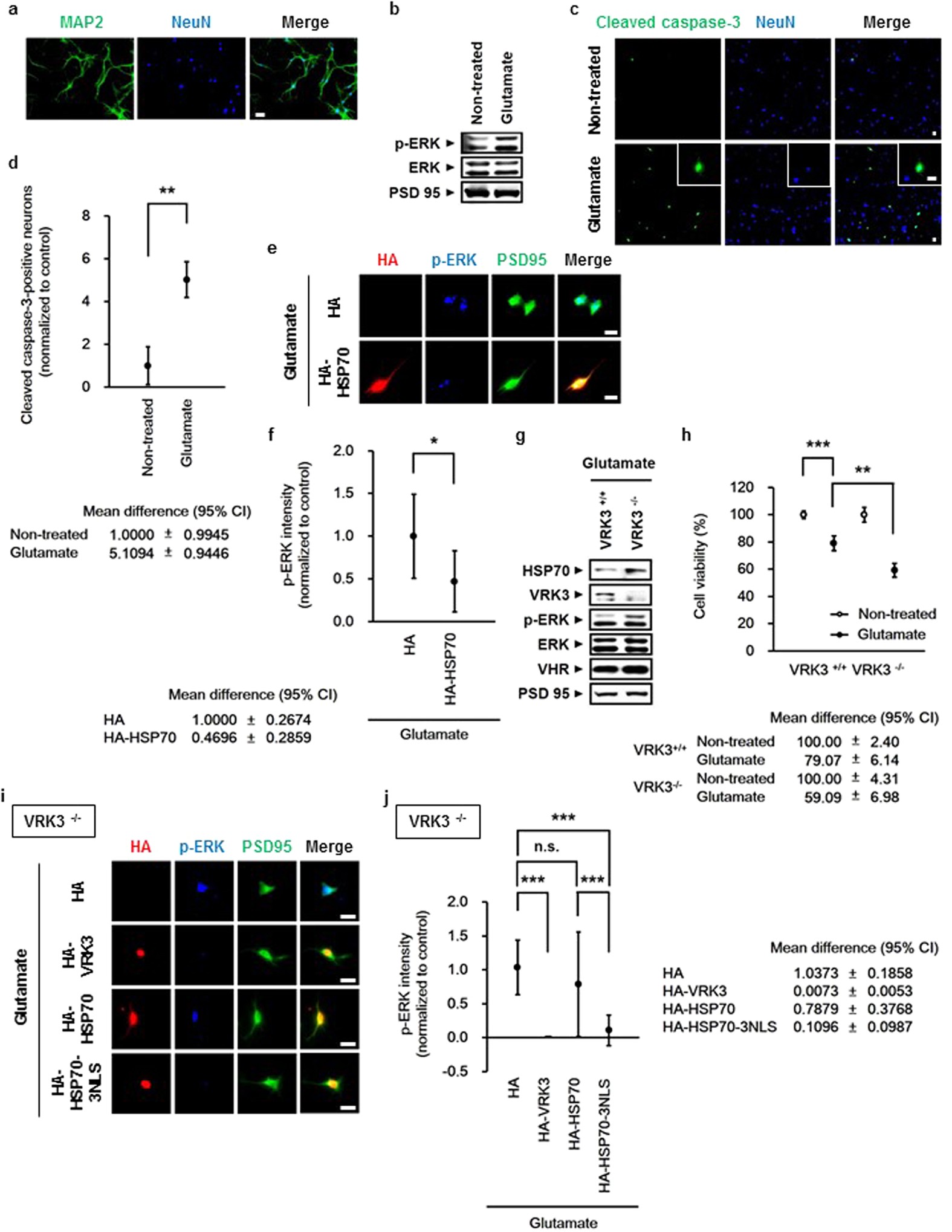
(a) Primary cultured mouse cortical neurons expressed MAP2 and NeuN. Scale bar, 20 μm. (b) Glutamate induced ERK activation in mouse cortical neurons. (c) Glutamate triggered apoptosis of mouse cortical neurons. Representative images of cleaved caspase-3-positive cells and NeuN-stained cell nuclei (blue). Scale bar, 20 μm. (d) Quantification of the percentage of cleaved caspase-3-positive neurons treated in (c). Values are normalized to untreated controls and shown as mean ± s.d., n = 3. Student’s t-test, **P < 0.01. (e) Overexpression of HSP70 downregulated glutamate-induced persistent ERK activation. Scale bar, 20 μm. (f) Quantification of p-ERK intensity in mouse cortical neurons expressing HA (mock) or HA-HSP70 as in (e). Values are normalized to HA-controls, and shown as mean ± s.d., n ≥ 30 for each sample. Student’s t-test, *P < 0.05. (g) VRK3-deficient mice exhibited excessive ERK activation induced by glutamate treatment. (h) VRK3-deficient mice showed increased sensitivity to glutamate-induced apoptosis. Values are normalized to untreated controls and shown as mean ± s.d., n = 3. Student’s t-test, **P < 0.01, ***P < 0.001. (i) Nuclear localization of HSP70 by either VRK3 or fused NLS is critical for suppressing glutamate-induced persistent ERK activation. Scale bar, 20 μm. (j) Quantification of p-ERK intensity in VRK3-deficient neurons expressing HA (mock), HA-VRK3, HA-HSP70, or HA-HSP70-3NLS as in (i). Values are normalized to HA-controls, and shown as mean ± s.d., n ≥ 30 for each sample. Student’s t-test, n.s., not significant, ***P < 0.001.