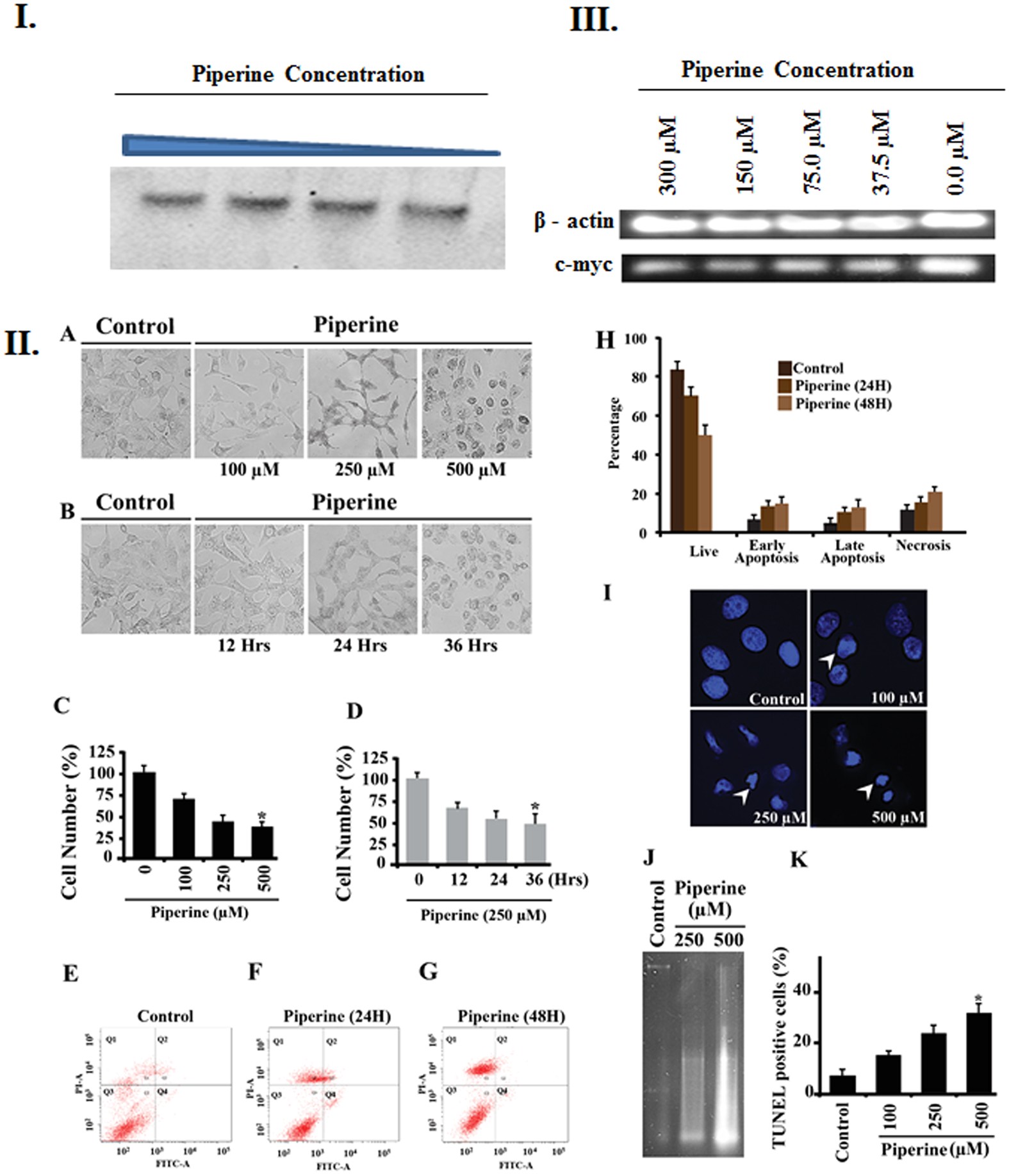
Figure 9
From: Evidences for Piperine inhibiting cancer by targeting human G-quadruplex DNA sequences

Gel mobility shift assay and evaluation of cytotoxicity of Piperine on cancer cells. 9I. Gel mobility shift assay.
Increasing concentrations of Piperine was incubated with Pu24T. The shift in the mobility of DNA was assessed by running 20% Native poly acrylamide gel. The observed shift in DNA bands could be due to intercalation of Piperine to Pu24T DNA (Full-length gels image is available at Supplementary Information Fig. S9). 9II. Exposure to Piperine results in reduced cell viability and apoptosis in A549 cells. (A,B) Cells were treated with Piperine in concentration (A) and time (B) dependent manner and bright field images were acquired. (C,D) Cell counting was done using bright field images of cells, treated with Piperine in concentration (C) and time (D) dependent manner. As shown in bar graphs (H) apoptosis was assessed in A549 cells, by flow cytometry analysis, using Annexin V-FITC and Propidium Iodide double staining. Cells were treated with 250 μM Piperine, for 24 hrs (F) and 48 hrs (G) DMSO was used as control (E,I) Nuclear morphology of Piperine treated cells was observed using DAPI staining. (J,K) DNA fragmentation was assessed in Piperine treated cells as shown in agarose gel (J) TUNEL assay (K) DNA fragmentation confirmation. 9III. Representative semi-quantitative RT-PCR analysis. β-actin was used as internal control (Full-length gel image is available at Supplementary Information Fig. S10).