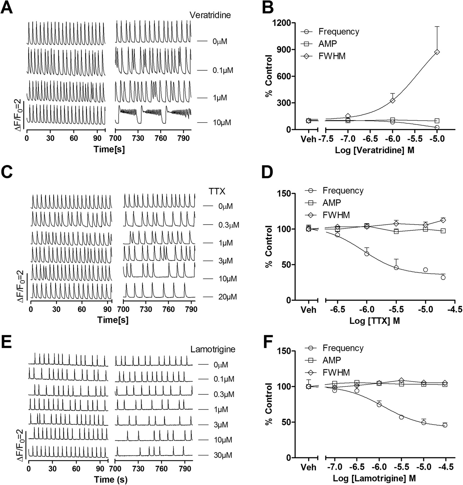
Figure 5: Modification of voltage-gated sodium channel influenced SCO pattern in rat cardiomyocyte cultures.

(A) Representative traces of veratridine-induced alterations in Ca2+ dynamics in cardiomyocytes as a function of time. (B) Concentration-response relationship curves of veratridine-induced decrease in SCO frequency and increase in SCO/burst duration. Veratridine had no effect on SCO amplitude. (C) Representative traces of TTX-induced alterations in Ca2+ dynamics as a function of time. (D) Concentration-response relationship curves of TTX-induced reduction in SCO frequency. (E) Representative traces of lamotrigine-induced alterations in Ca2+ dynamics as a function of time. (F) Concentration-response relationship curves of lamotrigine-induced reduction in SCO frequency. The experiments were repeated in three independent cultures each with five replicates.