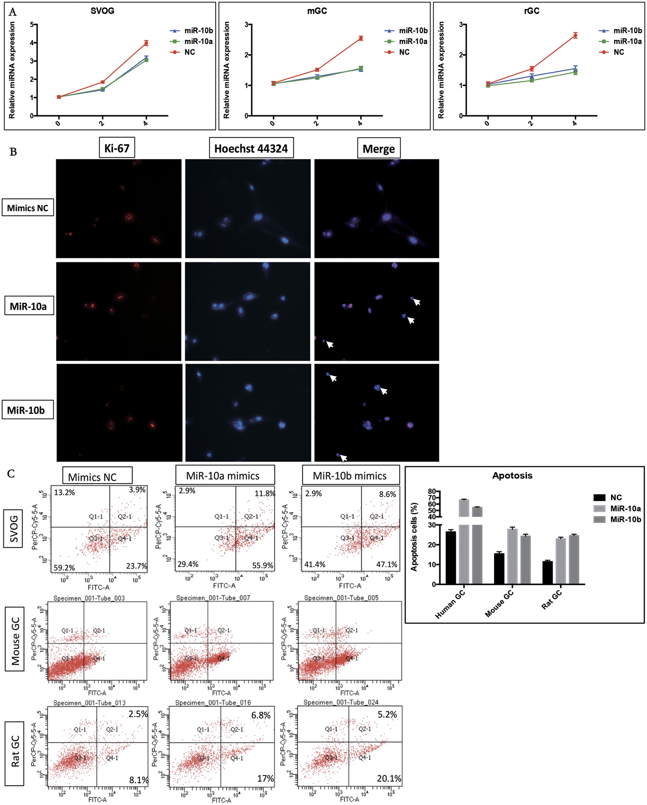
Figure 2: miR-10 family members repressed proliferation and induced apoptosis in granulosa cells.
From: Conserved miR-10 family represses proliferation and induces apoptosis in ovarian granulosa cells

(A) miR-10a and miR-10b repressed proliferation in human, mouse and rat GCs. (B) miR-10a and miR-10b repressed human GC cell proliferation by Ki-67 staining. (C) miR-10a and miR-10b induced apoptosis in human, mouse and rat GCs.