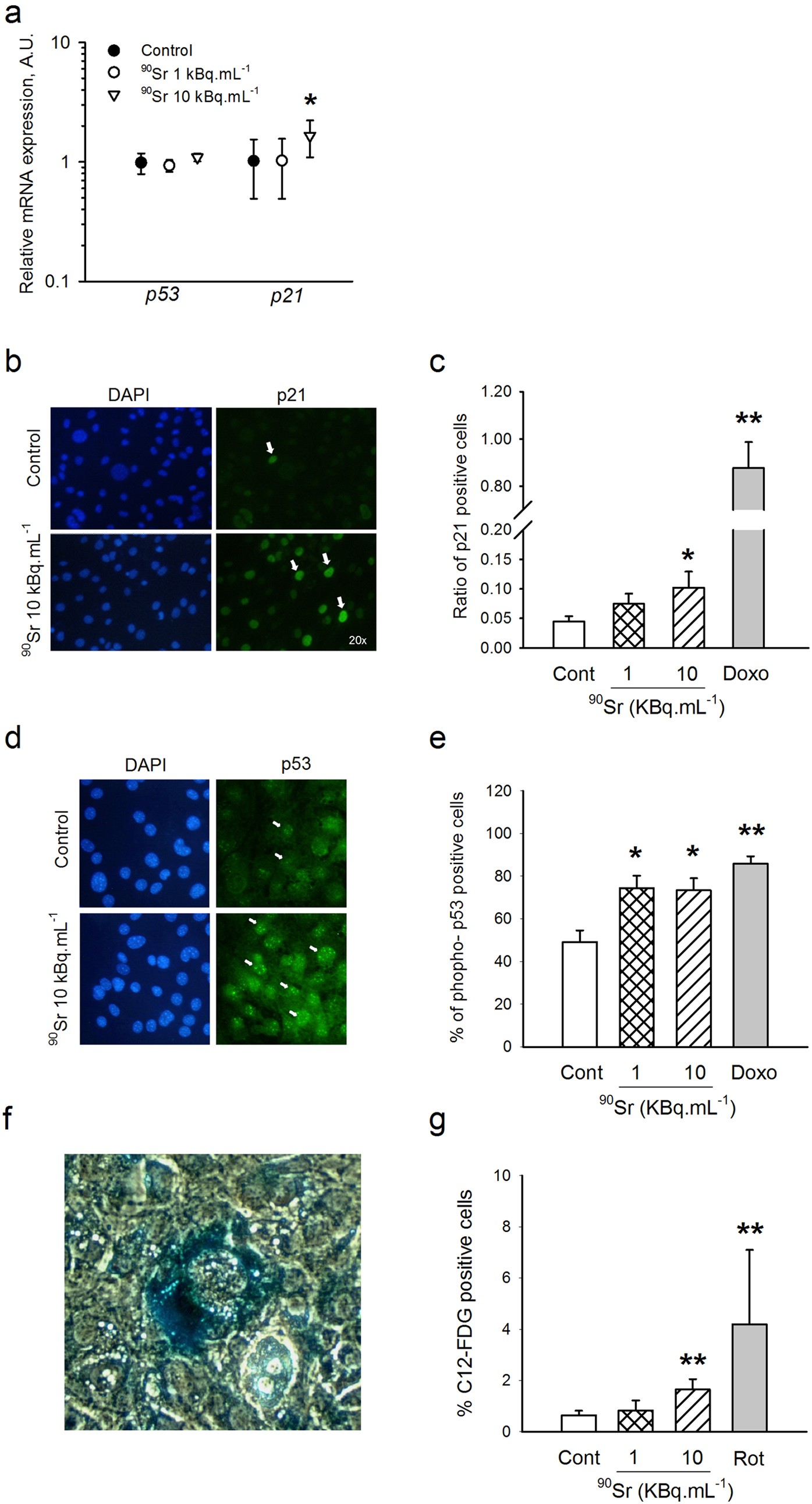
Figure 3: Senescence induction in MS5 cells by 90Sr exposure.

(a) Relative mRNA expression of p21 and p53 genes in MS-5 cells after one week of contamination by 90Sr (one-way ANOVA, F(3, 28) = 3.12, *p < 0.05). Results are presented as mean ± standard deviation (SD) (arbitrary units, A.U.). (b) Representative immunostaining of p21 in MS5 control cells (upper panel) and after 7 days of exposure to 10 kBq.mL−1 of 90Sr (lower panel). p21 positive cells are stained in green and are indicated by white arrows, nuclei in blue. (c) Ratio of p21 positive cells after 7 days of 90Sr exposure or after 6 hours of treatment with 2 μM doxorubicin used as positive control (Student’s t-test, n = 3, *p < 0.05 and **p < 0.001). (d) Representative immunostaining of p53 in MS5 control cells (upper panel) and after 1 hour of exposure to 10 kBq.mL−1 of 90Sr (lower panel). p53 positive cells are stained in green and are indicated by white arrows, nuclei in blue. (e) Percentage of p53 positive cells after 1 hour of 90Sr exposure or after treatment with 2 μM doxorubicin used as positive control (Student’s t-test, n = 3, *p < 0.05 and **p < 0.001). (f) A positive cell for SA-β-Gal staining showing enlarged nucleus and cytoplasm compared to surrounding cells. (g) Flow cytometry detection of SA-β-galactosidase activity after 7 days of culture with either 90Sr exposure during the whole culture period or 24 hours stimulation with 0.1 μM rotenone used as a positive control. Results are expressed as percent of positive cells (Student’s t-test, n = 10, **p < 0.001).