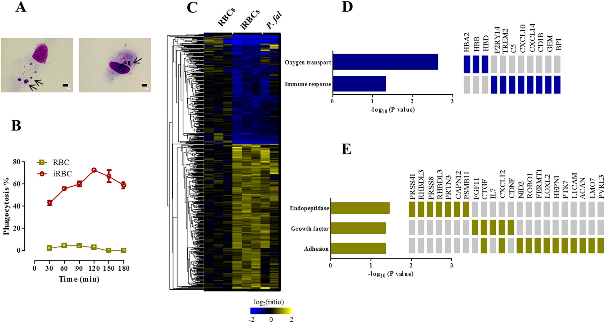
Figure 1: Response of human macrophages to iRBCs.

(A) Parasitized erythrocytes or malaria pigment phagocytized by differentiated macrophages. Cells were cultured with enriched-iRBCs for 2 h on coverslips and then the coverslips were stained with Giemsa solution. Arrows indicate the phagocytized iRBCs and pigment. Scale bar = 10 μm. (B) Percentage of phagocytosis of iRBCs and RBCs at different time point of incubation. Each bar represents the mean ± SEM for each group (n = 3). (C) Gene profile of human differentiated macrophages cultured for 2 h with human non-infected RBCs (n = 3), enriched-iRBCs (n = 3), and saponin-treated iRBCs (P. fal., n = 2) according to microarray analysis. (D) Clusters of down-regulated genes and (E) upregulated genes according to GO enrichment analyses.