Figure 1: Preparation and thermal stability of nucleosomes containing an AP-site analog, THF.
From: Polymorphism of apyrimidinic DNA structures in the nucleosome

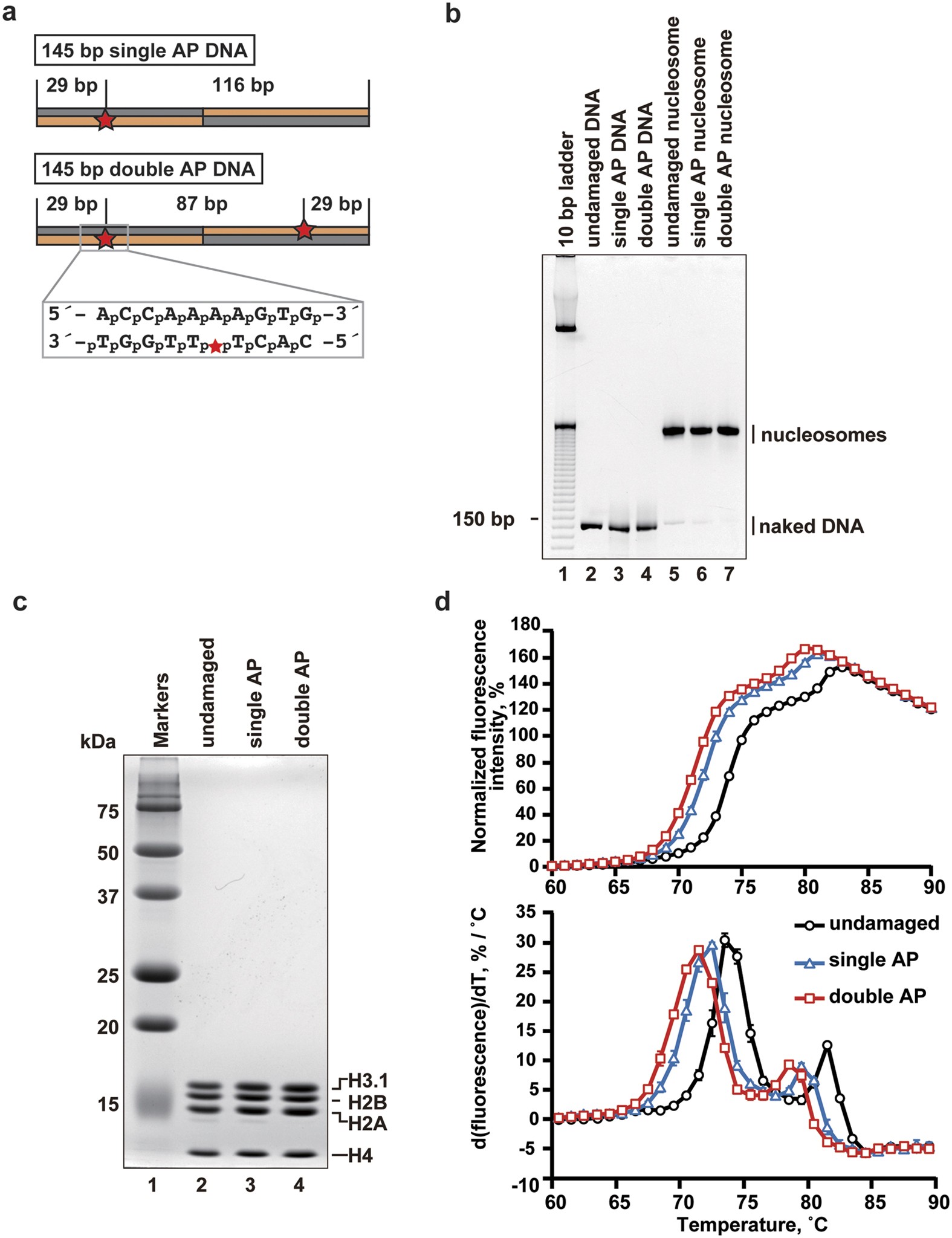
(a) Schematic representation of the DNAs containing THF at one or two symmetric sites. Red stars indicate the THF locations. The DNA sequence around the THF site is presented in a box. (b) Purified DNAs (lanes 2–4) and nucleosomes (lanes 5–7) were analyzed by non-denaturing 6% PAGE with ethidium bromide staining. Lane 1 indicates 10 base-pair DNA ladder markers. Lanes 2–4 indicate undamaged DNA, single AP DNA, and double AP DNA, respectively. Lanes 5–7 indicate purified nucleosomes containing undamaged DNA, single AP DNA, and double AP DNA, respectively. (c) The histone composition of the purified nucleosomes was analyzed by 18% SDS-PAGE with Coomassie Brilliant Blue staining. Lane 1 indicates molecular mass markers. Lanes 2–4 indicate nucleosomes containing undamaged DNA, single AP DNA, and double AP DNA, respectively. (d) Thermal stability curves of the undamaged, single AP, and double AP nucleosomes. Normalized fluorescence intensity was plotted at each temperature from 60 °C to 90 °C. Upper and lower panels indicate the thermal stability curves and the derivative values of the thermal stability curves of purified nucleosomes. Standard deviation values are shown (n = 3).