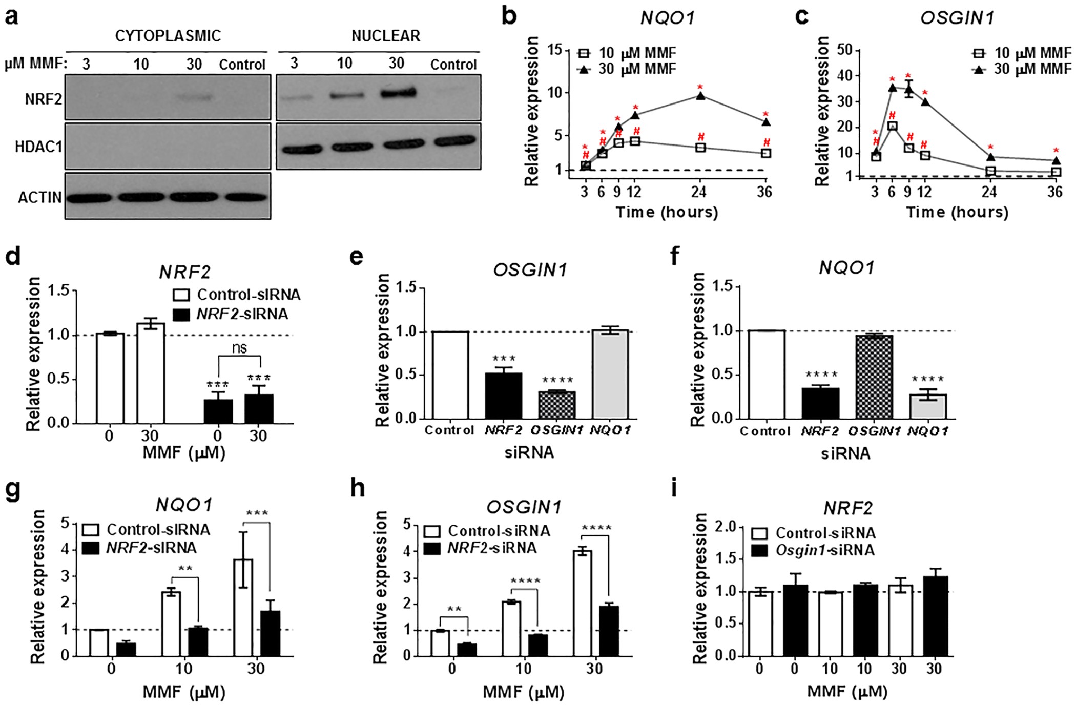
Figure 1: MMF induces NRF2 nuclear translocation and NRF2-dependent transcription of OSGIN1 mRNA in human spinal cord astrocytes.

(a) Western blot of NRF2 from astrocyte protein extracts following 0 (Control), 3, 10, or 30 μM MMF treatment for 6 hours. HDAC1 and ACTIN were used as loading controls and to specify nuclear versus cytoplasmic expression, respectively. (b–i) Transcript analyses of RNA extracts from astrocytes using qRT-PCR. Data are graphed on the Y-axis as relative expression of gene modulation relative to controls: time-matched DMSO controls (b,c), control-siRNA with 0 μM MMF (d,g–i) or control-siRNA (e,f). Gene expression was normalized to 1 (dashed line). (b,c) qRT-PCR of NQO1 (b) and OSGIN1 (c) mRNA following 10 or 30 μM MMF treatment after 3, 6, 9, 12, 24, or 36 hours (n = 2/condition/time point). p < 0.05 (unpaired t test) for 10 μM MMF (#) and 30 μM MMF (*). (d) qRT-PCR for NRF2 mRNA following transfection with control- or NRF2-siRNA and hour treatment with 0 or 30 μM MMF. Mean ± SEM shown for 3 independently performed experiments with n = 2/condition. ***p < 0.001 (two-way ANOVA with Tukey’s multiple comparisons) compared with control-siRNA with 0 μM MMF. ns = not significant. (e,f) qRT-PCR analysis for OSGIN1 (e) and NQO1 (f) mRNA following transfection with control-, NRF2-, OSGIN1-, or NQO1-siRNA. Mean ± SEM shown for 3 independently performed experiments with n = 2/condition. ***p < 0.001 and ****p < 0.0001 (one-way ANOVA with Tukey’s multiple comparisons) compared with control-siRNA. (g,h) qRT-PCR for NQO1 (g) and OSGIN1 (h) mRNA following transfection with control- or NRF2-siRNA. Mean ± SD shown for n = 4/condition. **p < 0.01, ***p < 0.001 and ****p < 0.0001 (two-way ANOVA with Tukey’s multiple comparisons). (i) qRT-PCR for NRF2 mRNA following transfection with control- or OSGIN1-siRNA. Mean ± SD shown for n = 4/condition.