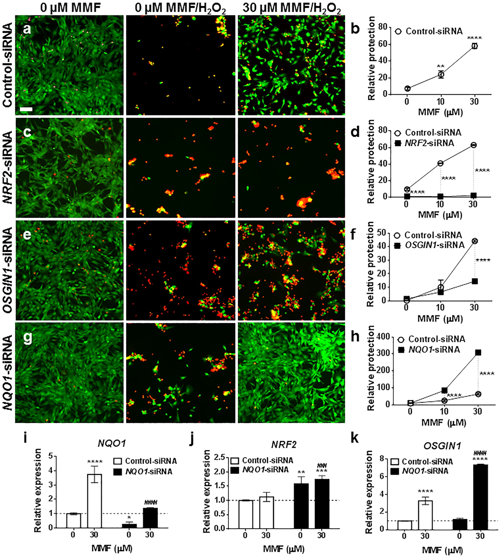
Figure 3: NRF2 and OSGIN1 contribute to MMF-mediated cytoprotection after oxidative challenge in human spinal cord astrocytes.

(a,c,e,g) Astrocytes transfected with control- (a), NRF2- (c), OSGIN1- (e) or NQO1-siRNA (g) were pretreated with 0, 10, or 30 μM MMF and then challenged with 200 μM H2O2 followed by a 20 hour recovery. Live imaging was used to differentiate live (calcein AM labeling, green) vs dead (ethidium homodimer labeling, red) cells. Representative images have identical histogram lookup tables for display comparison. Scale bar: 0.03 mm. Data are repeated across 3 independent experiments. (b,d,f,h) Replicate plates as in (a,c,e,g) were fixed and stained with DAPI. Relative protection is graphed on the Y-axis as mean ± SD for cell nuclei counts from duplicate wells (n = 15 fields per well/condition). (b) **p = 0.0028 and ****p < 0.0001 compared with 0 μM MMF (one-way ANOVA with Dunnett’s multiple comparisons). (d,f,h) ****p < 0.0001 compared with control-siRNA treated with 0 μM MMF (two-way ANOVA with Sidak’s multiple comparisons). Data repeated across 3 independent experiments. (i–k) qRT-PCR for NQO1 (i), NRF2 (j), and OSGIN1 (k) mRNA expression following transfection with control- or NQO1-siRNA and treated with 0 or 30 μM MMF. Data graphed as relative expression of gene modulation relative to control-siRNA treated with 0 μM MMF and normalized to 1 (dashed line). Mean ± SD shown for n = 4/condition. *p < 0.05, **p < 0.01, and ****p < 0.0001 (two-way ANOVA with Tukey’s multiple comparisons) compared with control-siRNA treated with 0 μM MMF. ###p < 0.001 and ####p < 0.0001 (two-way ANOVA with Tukey’s multiple comparisons) compared with control-siRNA treated with 30 μM MMF.