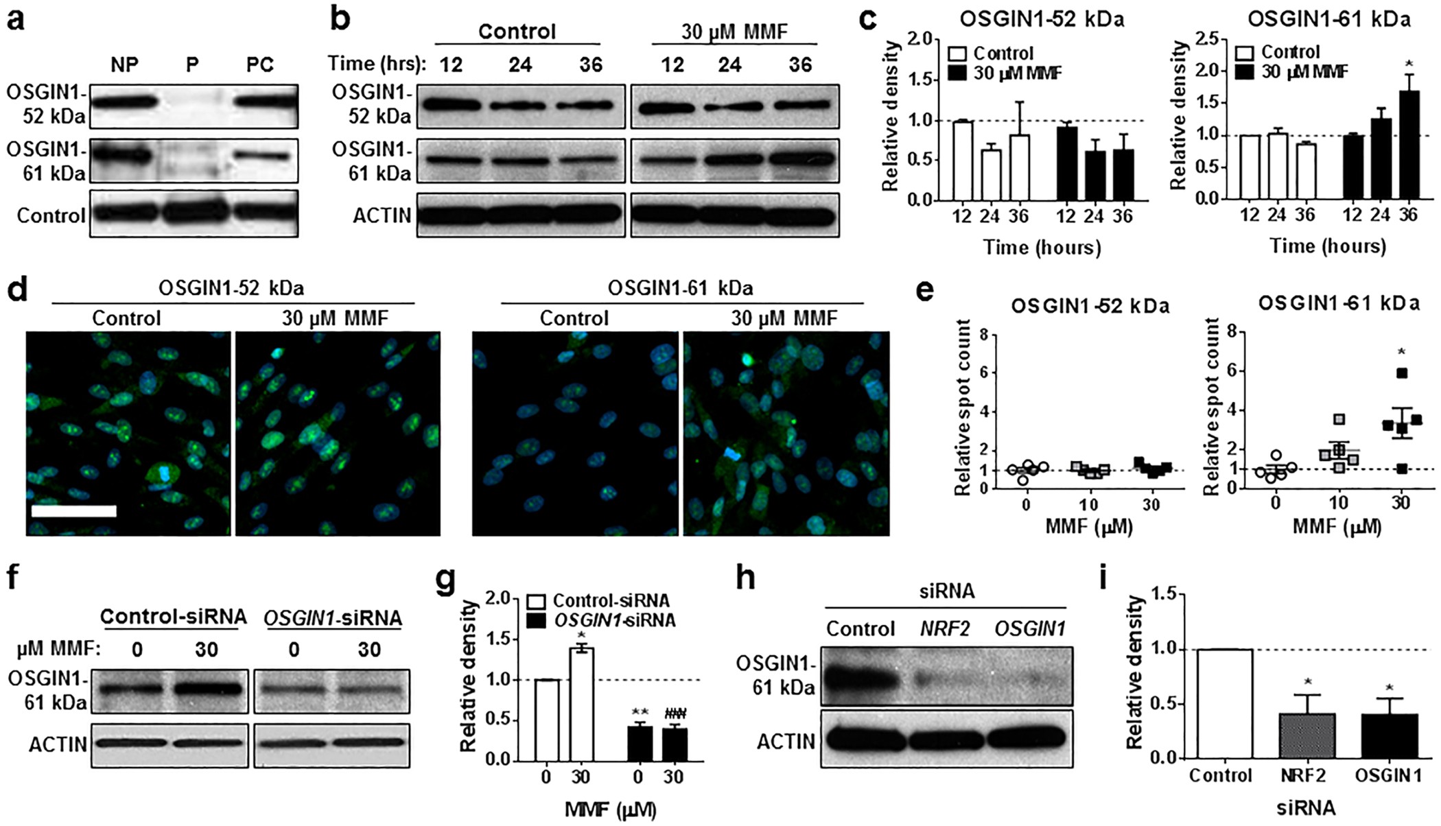
Figure 4: MMF induces the OSGIN1-61 kDa isoform in human astrocytes in an NRF2-dependent manner.

(a) To confirm antibody specificity, OSGIN1-52 and −61 kDa antibodies were pre-incubated with isoform-specific (P) and nonspecific peptides (PC) followed by Western blotting of astrocyte extracts. NP = no peptide; control = non-specific reactive band. (b) Western blot of OSGIN1-52 and −61 kDa from astrocyte extracts following 0 (Control) or 30 μM MMF for 12, 24, or 36 hours. ACTIN = loading control. (c) Quantification of b using densitometry. Data graphed as relative density compared to control at 12 hours and normalized to 1 (dashed line). Mean ± SEM for 3 independently performed experiments. *p = 0.013 (two-way ANOVA with Sidak’s multiple comparisons) compared with time-matched control. (d) Representative astrocyte images labeled with OSGIN1-52 and −61 kDa antibodies following 24-hour treatment with 0, 10, or 30 μM MMF. (e) Quantification of immunoreactive puncta in d. Data graphed as relative puncta (mean ± SD from 5 wells (n = 30 fields/well/condition)) compared to 0 μM MMF and normalized to 1 (dashed line). *p = 0.0144 (one-way ANOVA with Dunnett’s multiple comparisons) compared with 0 μM MMF. (f) Western blot of OSGIN1-61 kDa from astrocyte extracts following control- or OSGIN1-siRNA transfection and treated with 0 or 30 μM MMF for 24 hours. ACTIN = loading control. (g) Quantification of f using densitometry. Data graphed as relative density compared to control-siRNA treated with 0 μM MMF and normalized to 1 (dashed line). Mean ± SEM for 2 independent experiments. *p = 0.0146 and **p = 0.0035 (two-way ANOVA with Tukey’s multiple comparisons test) compared with 0 μM MMF. ###p = 0.0004 (two-way ANOVA with Tukey’s multiple comparisons) compared with 30 μM MMF. (h) Western blot of OSGIN1-61 kDa from astrocyte extracts following control-, NRF2-, or OSGIN1-siRNA transfection. ACTIN = loading control. (i) Quantification of h using densitometry. Data graphed as relative density compared to control-siRNA and normalized to 1 (dashed line). Mean ± SEM for 2 independently performed experiments. *p < 0.05 (one-way ANOVA with Dunnett’s multiple comparisons) compared with control-siRNA.