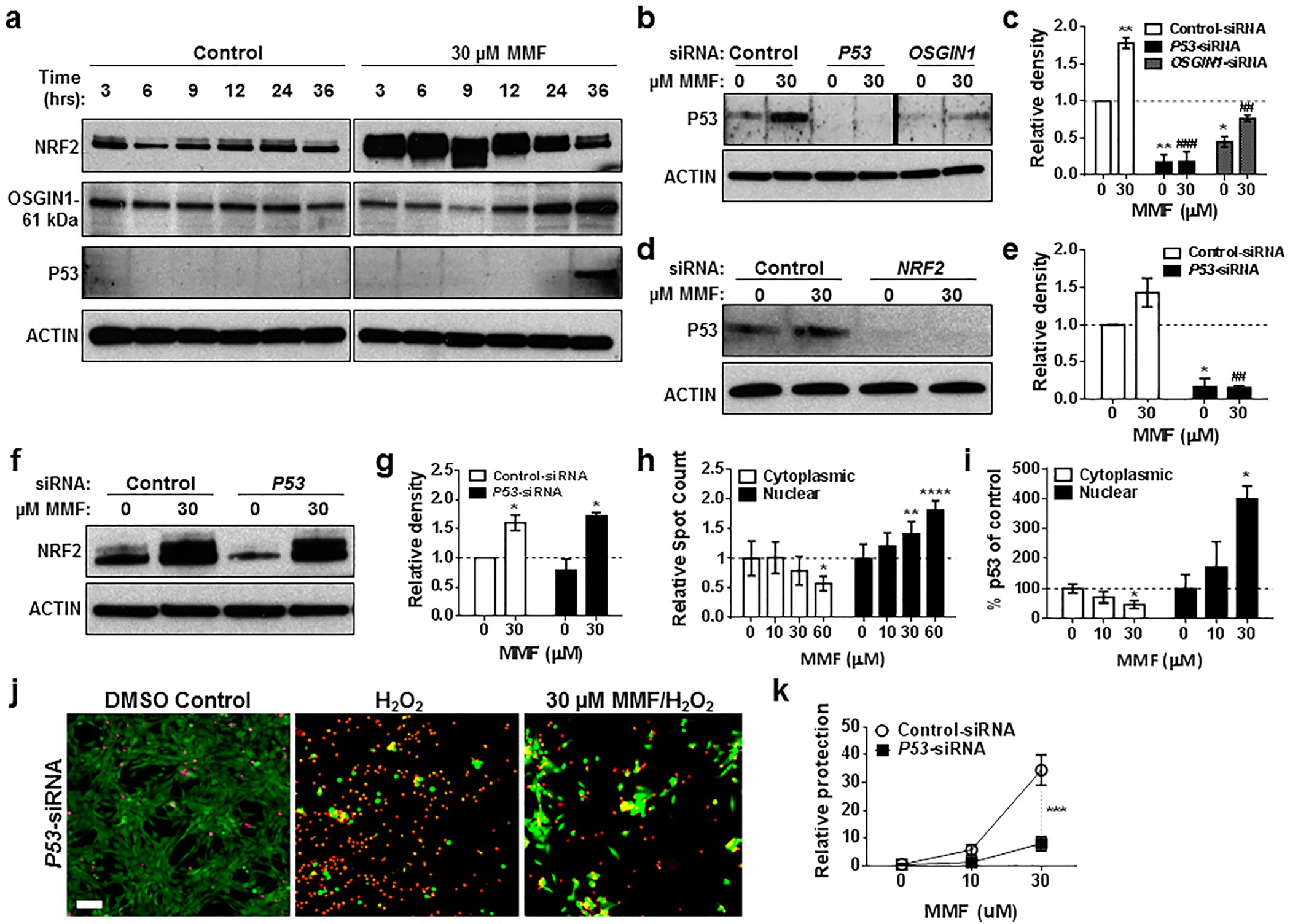
Figure 6: OSGIN1 induces P53 nuclear translocation which contributes to MMF-dependent cytoprotection in human astrocytes.

(a) Western blot of NRF2, OSGIN1-61 kDa, and P53 from astrocyte extracts following 0 (Control) or 30 μM MMF for 3, 6, 9, 12, 24, or 36 hours. (b,d) Western blot of P53 from astrocyte extracts following control-, P53-, or OSGIN1-siRNA (b) or control- or NRF2-siRNA (d) transfection and 0 or 30 μM MMF for 36 hours. Black line in b represents blots combined from same experiment/film processed in parallel (Supplementary Fig. S1). (f) Western blot of NRF2 from astrocyte extracts following control- or P53-siRNA transfection and 0 or 30 μM MMF for 6 hours. ACTIN = loading control (a,b,d,f). (c,e,g) Quantification of (b,d,f) using densitometry. Data graphed as relative density to control-siRNA with 0 μM MMF and normalized to 1 (dashed line). Mean ± SEM for n = 2–3/condition. *p < 0.05 and **p < 0.01 (two-way ANOVA with Sidak’s multiple comparisons (c) or Tukey’s multiple comparisons (e,g) compared with 0 μM MMF. ##p < 0.01 and ###p = 0.0001 (two-way ANOVA with Sidak’s multiple comparisons (c) or Tukey’s multiple comparisons (e)) compared with 30 μM MMF. (h) Quantification of astrocyte nuclear and cytoplasmic P53 following 0, 10, 30, or 60 μM MMF for 36 hours. Data graphed as relative spot count in nuclear or cytoplasmic fractions compared to 0 μM MMF and normalized to 1 (dashed line). Mean ± SD from 6 wells/condition (n = 15 fields/well). *p = 0.0169, **p = 0.008 and ****p < 0.0001 (two-way ANOVA with Tukey’s multiple comparisons) compared with 0 μM MMF. (i) DNA-binding of astrocyte nuclear or cytoplasmic P53 following 0, 10 or 30 μM MMF. Data graphed as % P53 compared to 0 μM MMF and normalized to 100 (dashed line). Mean ± SD for n = 3/condition. *p < 0.05 (two-way ANOVA with Tukey’s multiple comparisons) compared with 0 μM MMF. (j) Same as Fig. 3a following control- or P53-siRNA transfection. (k) Same as Fig. 3b. ***p = 0.0006 compared with control-siRNA with 0 μM MMF (two-way ANOVA with Sidak’s multiple comparisons).