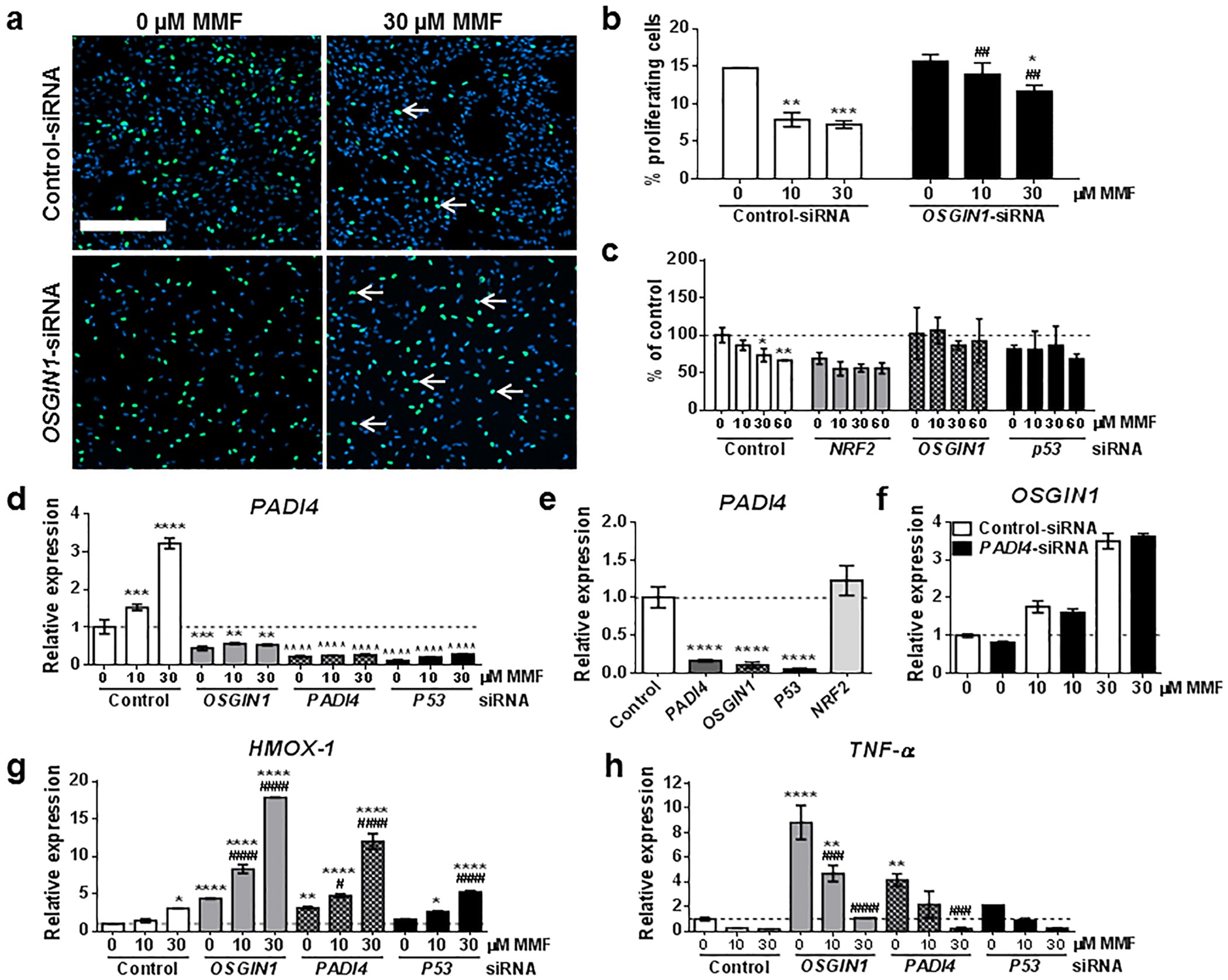
Figure 7: MMF inhibits proliferation of human astrocytes in an OSGIN1-dependent manner.

(a–c) EdU incorporation in astrocytes following control- (a–c), OSGIN1- (a–c), NRF2- (c) or P53-siRNA (c) transfection and 0, 10, 30, or 60 μM MMF. (a) Representative images of b: blue (DAPI), green (EdU + cells). Arrows indicate proliferating cells. (b) Data graphed as % proliferating cells relative to control-siRNA with 0 μM MMF (mean ± SD from 2 wells (n = 15 fields/well/condition). Two-way ANOVA with Sidak’s multiple comparisons (*p < 0.05, **p < 0.01 and ***p < 0.001 (compared with control-siRNA and 0 μM MMF); ##p < 0.01 (compared with OSGIN1-siRNA and 0 μM MMF)). (c) Data graphed as % proliferating cells relative to control-siRNA with 0 μM MMF (mean ± SD for n = 3/condition) and normalized to 100 (dashed line). *p < 0.05 and **p < 0.01 (one-way ANOVA with Sidak’s multiple comparisons) compared with control and 0 μM MMF. (d,e) qRT-PCR for PADI4 following control-, OSGIN1-, PADI4-, P53- or NRF2-siRNA transfection and 0, 10, or 30 μM MMF. Data graphed as relative expression to control-siRNA with 0 μM MMF (mean ± SD for n = 2–4/condition) and normalized to 1 (dashed line). (d) **p < 0.01, ***p < 0.001 and ****p < 0.0001 (two-way ANOVA) compared with control-siRNA with 0 μM MMF. (e) ****p < 0.0001 (one-way ANOVA with Dunnett’s multiple comparisons) compared with control-siRNA. (f) qRT-PCR for OSGIN1 following control- or PADI4-siRNA transfection and 0, 10, or 30 μM MMF. Data graphed as relative expression to control-siRNA (mean ± SD for n = 2/condition) and normalized to 1 (dashed line). (g,h) qRT-PCR for HMOX1 (g) or TNF-α (h) following control-, OSGIN1-, PADI4- or P53-siRNA transfection and 0, 10, or 30 μM MMF. Mean ± SD (n = 2/condition) graphed as relative expression to control-siRNA and normalized to 1 (dashed line). *p < 0.05, **p < 0.01, and ****p < 0.0001 (two-way ANOVA) compared with control-siRNA and 0 μM MMF. #p < 0.05, ###p < 0.001 and ####p < 0.0001 (two-way ANOVA) compared with 0 μM MMF for each siRNA transfection.