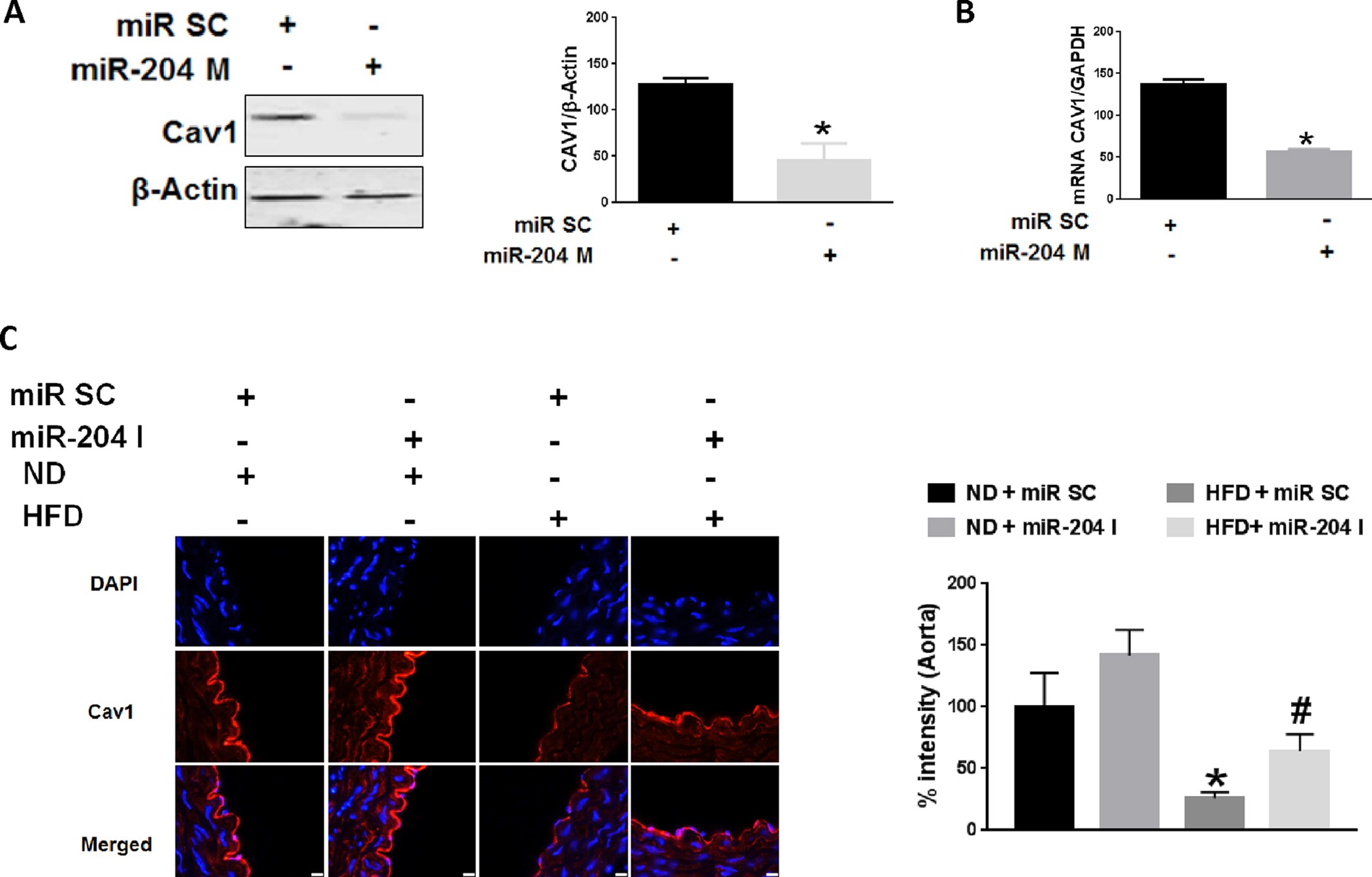
Figure 2: MiR-204 downregulates endothelial Cav1.

Immunoblot with quantification on right (A) and qPCR (B) for Cav1 in HUVECs transfected with miR-204 mimic (miR-204 M) or miR SC. Data is representative of three independent experiments. *p < 0.05 between miR-204 M vs. miR SC (C) Immunofluorescence with quantification on right for Cav1 in aortas of mice subjected to high fat diet-feeding for 12 weeks (HFD), and systemically infused with miR-204 I or miR SC. ND: normal chow diet. *p < 0.05 between HFD + miR SC vs. ND + miR SC, ND + miR-204 I and HFD + miR-204 I. #p < 0.05 between HFD + miR-204 I vs. ND + miR SC and ND + miR-204 I.