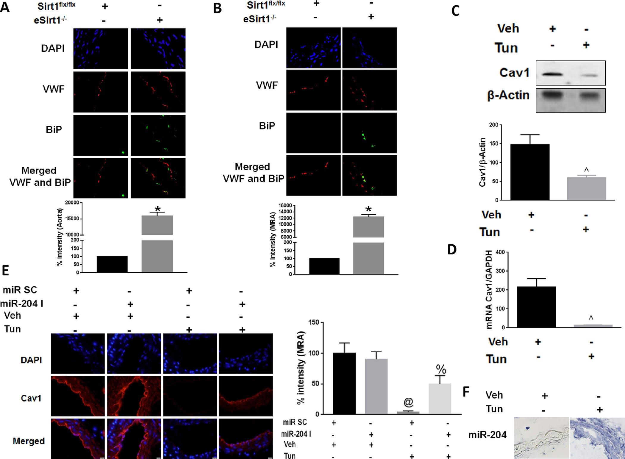
Figure 4: ER stress downregulates endothelial Cav1 through miR-204.

Immunofluorescence for ER stress marker BiP in thoracic aorta (A) and MRA (B) from eSirt1−/− and Sirt1flx/flx mice. *p < 0.05 between eSirt1−/− vs. Sirt1flx/flx. Quantification of endothelial BiP is shown at bottom. Immunoblots (C) for Cav1 qPCR (D) for Cav1 in HUVECs treated with Tunicamycin (Tun) or vehicle (Veh). Quantification of immunoblots is shown at bottom. Data is representative of three independent experiments. ^p < 0.05 between Tun vs. Veh. (E) Immunofluorescence for Cav1 in MRA of C57Bl/6 mice treated with tunicamycin (Tun) for 2 weeks with systemic infusion of miR-204 I or miR SC. @p < 0.05 between miR SC + Tun vs. miR SC + Veh, miR-204 I + Veh and miR-204 I + Tun. %p < 0.05 between miR-204 I + Tun vs. miR SC + Veh and miR-204 I + Veh. (F) In situ hybridization for miR-204 in MRA of C57Bl/6 mice treated with tunicamycin for 2 weeks when compared to mice treated with vehicle.