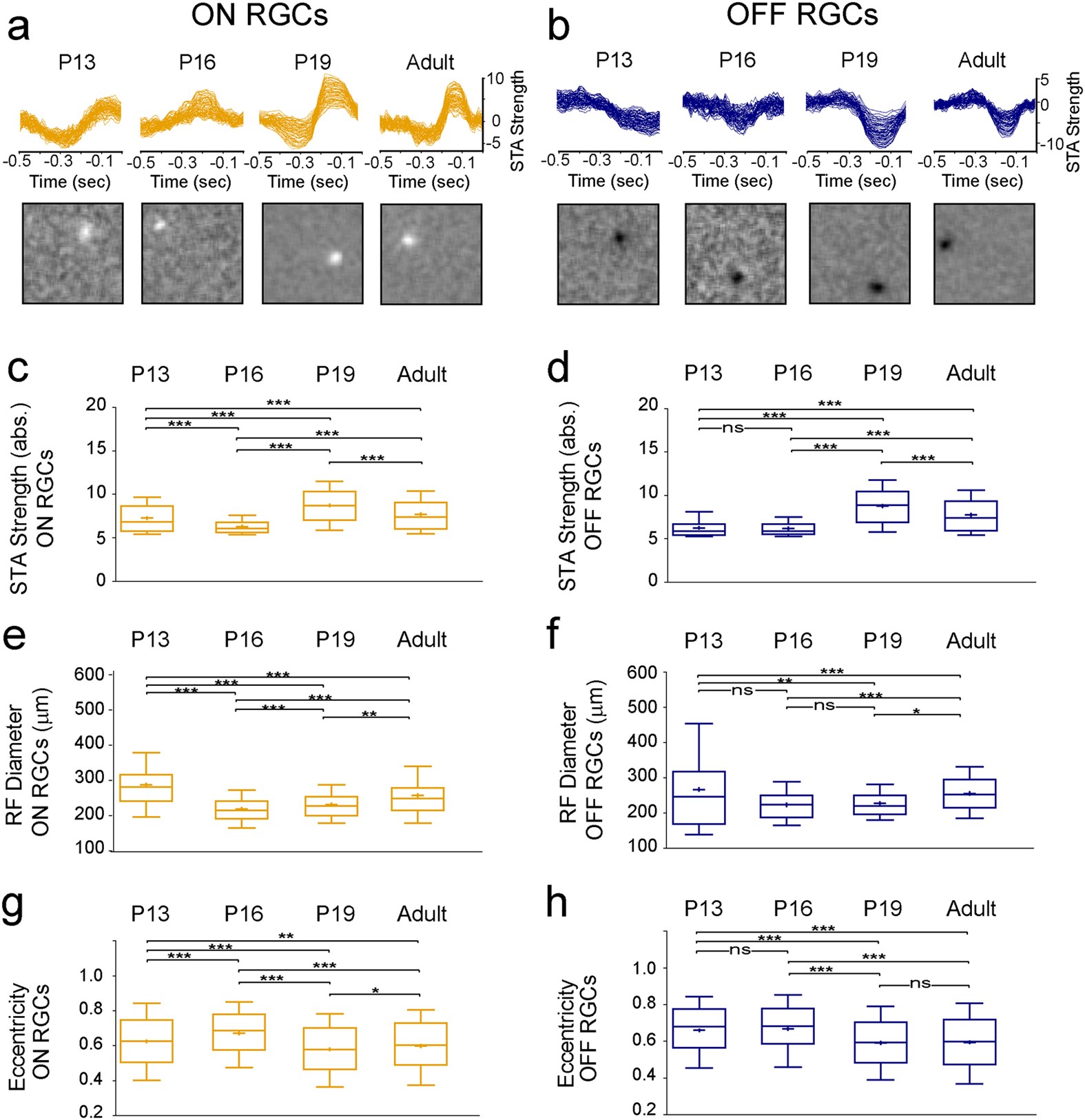
Figure 6: Shifted White Noise used to study the development of RGC RF central areas.
From: Pan-retinal characterisation of Light Responses from Ganglion Cells in the Developing Mouse Retina

(a,b) STA signal strength (top) and spatial profiles (bottom) for selected example RF central areas from ON (a) and OFF (c) RGCs from all 4 age groups (see below). (c–h) Box plots (whiskers: 10–90 percentile, mean indicated by + symbol) of ON (yellow boxes; P13-N = 2 retinas, n = 449 cells; P16-N = 2, n = 425; P19-N = 2, n = 926; adult-N = 2; n = 698) and OFF (blue boxes; P13-N = 2, n = 309; P16-N = 2, n = 239; P19-N = 2, n = 794; adult-N = 2, n = 514) RGC responses from all retinal areas for STA signal strength (c,d), RF diameters (e,f), and RF eccentricity (g,h). Significance: *p < 0.05; **p < 0.01; ***p < 0.001; ns = not significant. Detailed p-values can be found in Supplemental Table S13.