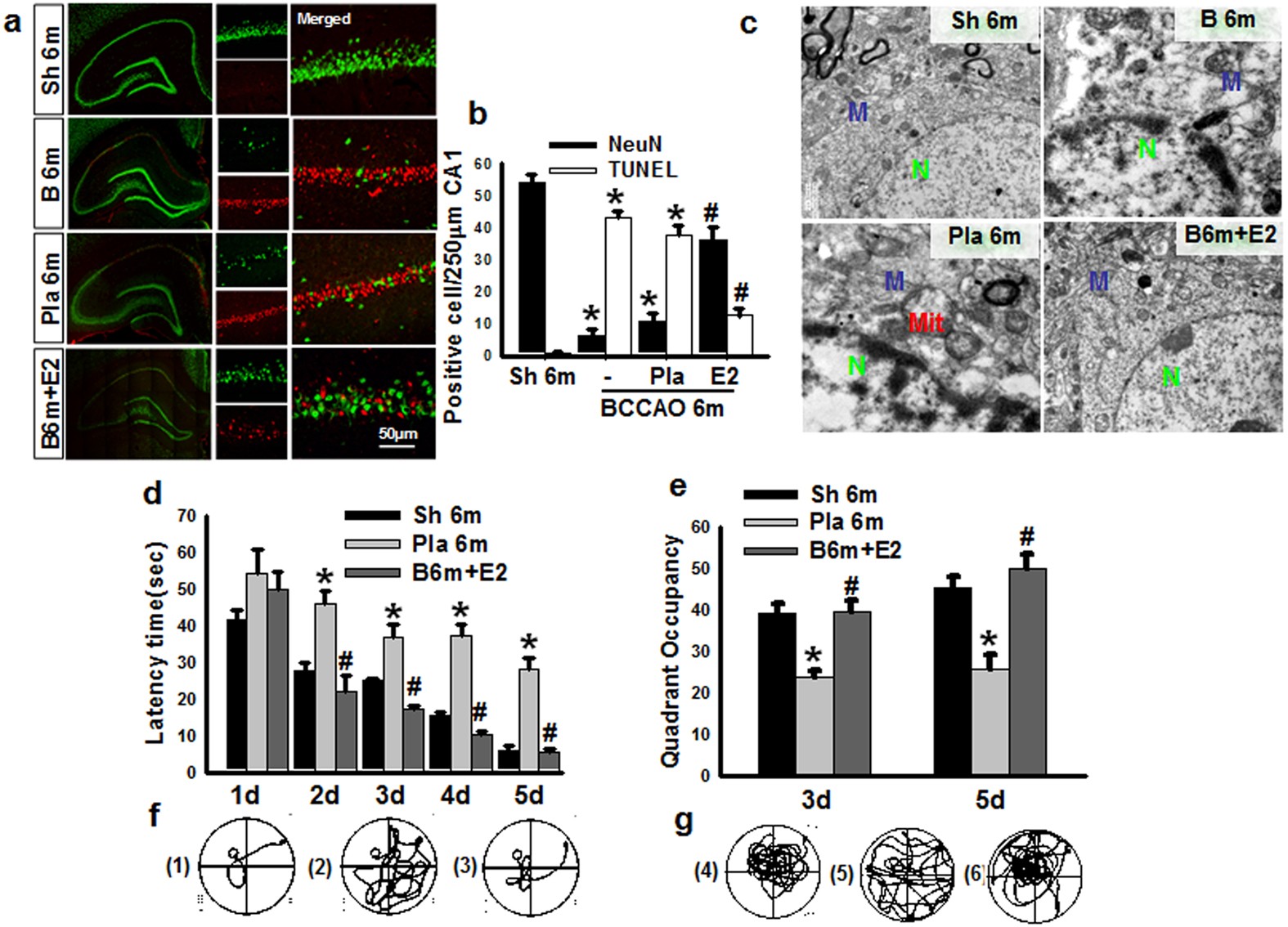
Figure 6: Administration E2 for 3 m decreases CA1 neuronal apoptosis and cognitive impairment after BCCAO 6 m.

(a) Representative photographs for NeuN (Green) and TUNEL (Red) staining; (b) Quantify for NeuN- or TUNEL-positive cells in per 250 μm length of the medial CA1 pyramidal cell layer. n = 4–5, Scale bar = 50 μm and magnification 40×; *P < 0.05 vs. sham 6 m group, #P < 0.05 vs. Pla 6 m group; (c) EM results show ultrastructure of CA1 neuron. N: nucleus; Mit: mitochondria; M: membrane. Latency trail (d) and Probe trail (e) in Morris water maze. *P < 0.05 vs. sham 6 m on the same day; #P < 0.05 vs. Pla 6 m group on the same day. n = 6. Representative tracks for Latency trail (f) (a-sham 6 m, b-Pla 6 m, c- E2 6 m) and Probe trail (G) (d-sham 6 m, e-Pla 6 m, f- E2 6 m).