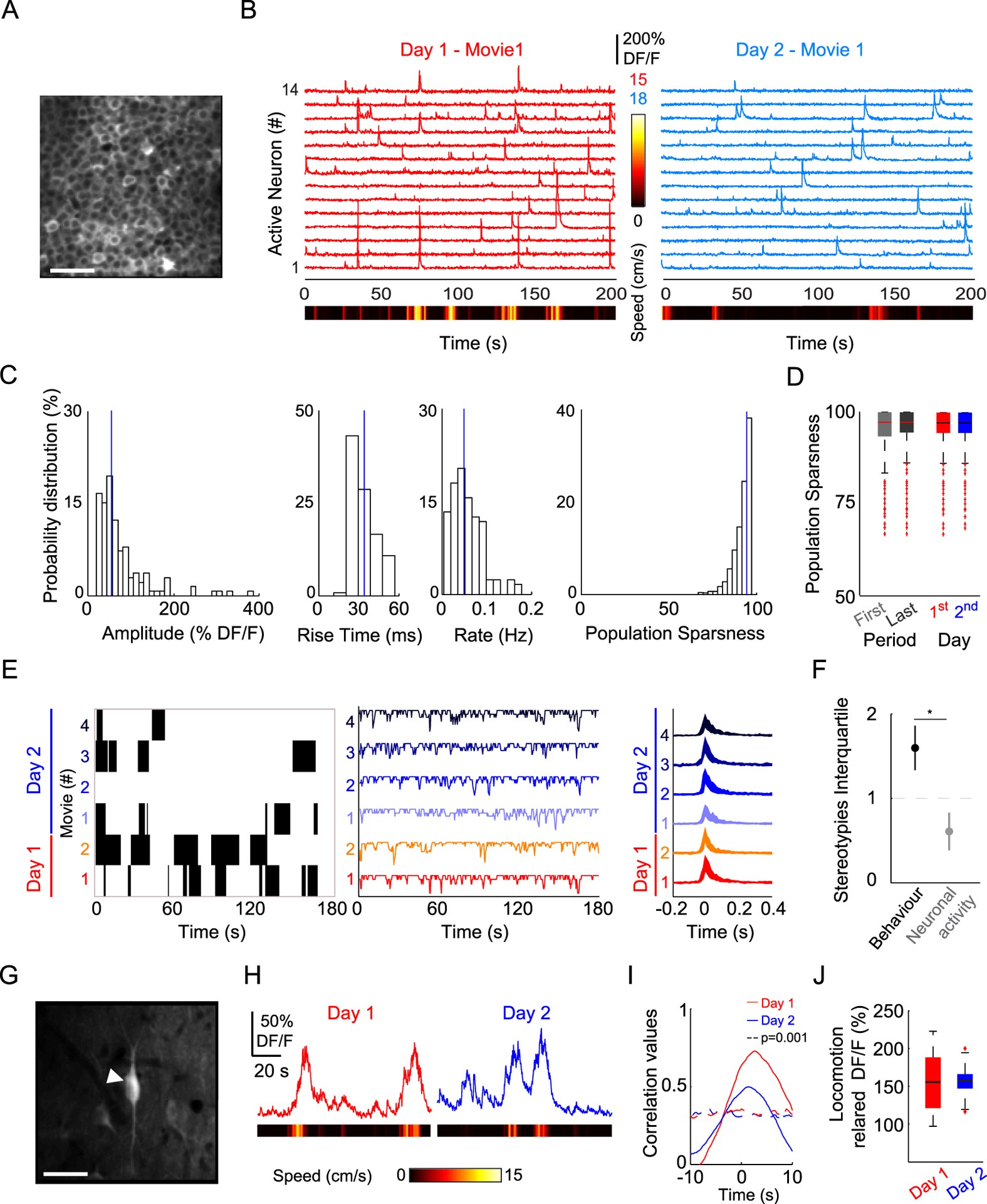
Figure 4: CA1 neuronal activity during spontaneous behaviour.

(A) Median image at the level of the CA1 stratum pyramidale cell layer. Scale bar: 50 μm. (B) Plots showing the fluorescent traces from CA1 active neurons extracted from the first movies on day 1 (left, red) and day 2 (right, light blue). The heat map represents the magnitude of speed. (C) Histograms showing the distribution of the calcium transient amplitude, rise time, rate and population sparseness values. Medians (blue line) are superimposed. (D) Box plots showing the intra-movie (left) and inter-movie (right) variability. The distributions of the population sparseness for the first half (light grey) or last period (dark grey) of the movie and for the first (red) or second (blue) day did not differ significantly (P > 0.5, Wilcoxon signed rank test). (E) Locomotion epoch patterns (black, left), colour-coded traces representing the population sparseness (middle), and the population calcium transient interquartile range (right) were extracted from six movies over 2 days. (F) Quantification of the distribution of stereotypy for behaviour (black, n = 4) and neuronal activity (grey, n = 4) distributions. Data represent the mean ± standard deviation (*indicates P < 0.05, Wilcoxon signed rank test). (G) Median image of a stratum oriens CA1 GABAergic neuron. Scale bar: 50 μm. (H) Calcium traces of the same cell (arrow-head in (G) from day 1 (red, left) and day 2 (blue, right) during spontaneous locomotor behaviour. The heat map represents the magnitude of speed. (I) Plots showing the calcium to speed trace normalized covariance for day 1 (red) and day 2 (blue). Chance levels at P = 0.001 are shown as dashed lines (colour coded according to days). (J) Box plots showing the non-significant difference in locomotion-related DFF for day 1 (red) and day 2 (blue).