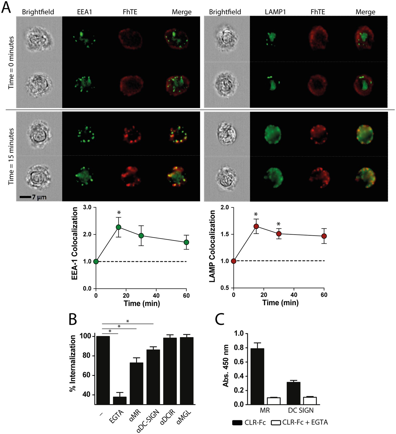
Figure 2: F. hepatica glycoconjugates are uptaken by MR and DC-SIGN.

To evaluate FhTE-uptake by mo-DCs, cells were incubated with Alexa 647-labeled FhTE at 37 °C. (A) Internalization of FhTE was followed in time and co-localization scores with the routing markers EEA1 and LAMP1 were calculated using imaging flow cytometry. Plotted values were normalized to the condition obtained at 0 min. (B) To identify the receptors that mediate the internalization, moDCs were incubated with Alexa 647-labeled FhTE for 1 h at 37 °C or 4 °C as a control in presence of EGTA, MR-, DC-SIGN, DCIR- and MGL-specific antibodies, and analyzed by FACS. Internalization was calculated as the difference between the MFI at 37 °C and MFI at 4 °C. (C) MR and DC-SIGN bindings were evaluated on FhTE-coated plates with MR-Fc and DC-SIGN-CLR in presence or absence of EGTA. A representative Figure of four independent experiments is shown (±SD, indicated by error bars). Asterisks indicate statistically significant differences (p < 0.05).