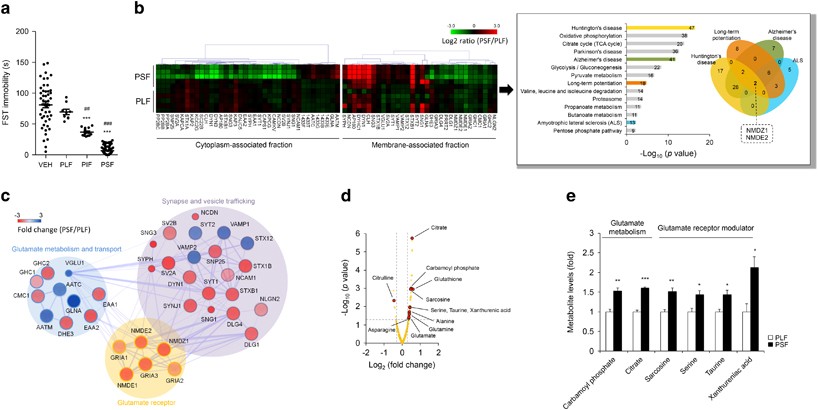
Figure 1

Identification of hippocampal protein–metabolite networks associated with the heterogeneous antidepressant treatment response in mice. (a) Paroxetine-treated mice were categorized into paroxetine-treated long-time floating (PLF), paroxetine-treated intermediate-time floating (PIF) and paroxetine-treated short-time floating (PSF) groups based on FST immobile time, n(VEH/PLF/PIF/PSF)=47/9/14/72. (b) Representative proteomics profiles and enriched pathways between the PLF and PSF groups. Proteomics profile differences between the two groups enriched several functional pathways. The shared protein signatures among the pathways were obtained using Venn diagram analysis. In the heat map, colours denote log2 ratio. Numbers in the enriched pathways indicates the number of proteins identified, n=5 per group. (c) Protein interaction network analysis based on proteomics data. In the interaction pathway map, colours denote fold difference between the two groups. Proteins with >20% fold change and adjusted P-value <0.05 were considered significant, n=5 per group. Designations for proteins in the heat map and protein interaction networks are based on Uniprot database. In the network, line thickness indicates the confidence of protein–protein interaction data. Small node represents protein with unknown three-dimensional (3D) structure. Large node represents protein with known or predicted 3D structure. (d) Volcano plot comparing PLF and PSF metabolomes. Metabolites with |log2(fold change)|>0.3 and –log10(P-value)>1.3 were considered significant, corresponding to >20% fold change and 0.05<P, n=5 per group. (e) Glutamate pathway-related metabolite differences between PLF and PSF mice, n=5 per group. Data are expressed as the mean±s.e.m. ***P<0.001 vs VEH, ##P<0.01 vs PLF, ###P<0.001 vs PLF and PIF (one-way analysis of variance (ANOVA) with Tukey’s test, Figure 1a), *q<0.1, **q<0.05, ***q<0.001 (two-tailed t-test followed by false discovery rate (FDR) correction, Figure 1e). FST, forced swim test; VEH, vehicle.