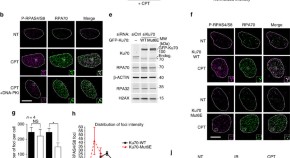
Human CtIP (a homologue of yeast Sae2) interacts with the putative resection nuclease, the Mre11 complex, and enhances its nuclease activity. CtIP and Mre11 are both required for efficient homologous recombination, for recruitment of the ATR checkpoint kinase and single-strand binding protein RPA to the break, and for ATR activation. This shows how end resection, activation of the checkpoint, and repair are interrelated.
- Alessandro A. Sartori
- Claudia Lukas
- Stephen P. Jackson