Abstract
Phenylalanine hydroxylase (PAH) is a key tyrosine-biosynthetic enzyme involved in neurological and melanin-associated physiological processes. Despite extensive investigations in holometabolous insects, a PAH contribution to insect embryonic development has never been demonstrated. Here, we have characterized, for the first time, the PAH gene in a hemimetabolous insect, the aphid Acyrthosiphon pisum. Phylogenetic and sequence analyses confirmed that ApPAH is closely related to metazoan PAH, exhibiting the typical ACT regulatory and catalytic domains. Temporal expression patterns suggest that ApPAH has an important role in aphid developmental physiology, its mRNA levels peaking at the end of embryonic development. We used parental dsApPAH treatment to generate successful knockdown in aphid embryos and to study its developmental role. ApPAH inactivation shortens the adult aphid lifespan and considerably affects fecundity by diminishing the number of nymphs laid and impairing embryonic development, with newborn nymphs exhibiting severe morphological defects. Using single nymph HPLC analyses, we demonstrated a significant tyrosine deficiency and a consistent accumulation of the upstream tyrosine precursor, phenylalanine, in defective nymphs, thus confirming the RNAi-mediated disruption of PAH activity. This study provides first insights into the role of PAH in hemimetabolous insects and demonstrates that this metabolic gene is essential for insect embryonic development.
Similar content being viewed by others
Introduction
Phenylalanine hydroxylase (PAH; EC 1.14.16.1) is an important metabolic enzyme, belonging to the aromatic amino acid hydroxylase (AAAH) family1, that catalyzes the conversion of phenylalanine (Phe) to tyrosine (Tyr) in a tetrahydrobiopterin (BH4)-dependent reaction2. This mixed-function monooxygenase is highly conserved across distantly related organisms and it has been identified, and characterized, in prokaryotes3,4,5,6, plants7, fungi8, protozoans9,10 and metazoans11,12,13,14,15,16,17,18. Mammalian PAH has been studied intensively due to its involvement in phenylketonuria (PKU), an autosomal recessive inborn error of phenylalanine metabolism resulting in profound mental retardation, seizures, microcephaly and delayed development19,20. PAH constitutes the rate-limiting enzyme in phenylalanine catabolism and its impairment leads to a neurotoxic accumulation of phenylalanine, associated with a subsequent deficiency of tyrosine and of its catecholamine neurotransmitter derivatives (i.e. dopamine, norepinephrine and epinephrine)21,22,23,24.
Studies on non-mammalian eukaryotic models have extended the role of PAH to the biogenesis of melanin, a decisive component of animal pigmentation15,18,25. In particular, PAH involvement in melanin-associated physiological processes has been mainly explored in holometabolous insects that develop from immature stages to fully reproductive adults via intermediate metamorphic-pupal stages26. In these insects, where the gene functions have been investigated in Drosophila, silkworms and mosquitoes17,18,27,28,29,30,31,32, PAH is associated with the numerous changes in cuticular coloration and sclerotization that allow for the extensive reconstruction and remodeling of internal structures occurring during metamorphosis. Other, more general, PAH-related functions in holometaboulous insects are tanning of egg chorion and melanotic encapsulation of parasitic organisms. Intriguingly, there is a lack of studies focusing on the functions of PAH and, more globally, of other genes potentially involved in development in hemimetabolous insects33, the embryos of which hatch directly into nymphs phenotypically resembling miniature adults26. Moreover, although the studies on PAH functions in holometabolous insects have provided an extensive amount of data concerning its role during insect post-embryonic development and adult physiological processes, the PAH involvement in embryonic development in insects has not been investigated. A few reports have shown an increase in PAH expression during embryogenesis in the fruit fly D. melanogaster14 and the silkworm B. mori18, suggesting that this gene might also play an important role in insect embryonic development. Nevertheless, no functional analysis has investigated this role so far.
Recently, we have identified tyrosine biosynthesis as a key metabolic pathway for parthenogenetic development of the pea aphid Acyrthosiphon pisum34, a major globally distributed crop pest. This emerging model organism, whose genome was the first to be sequenced and annotated among the hemimetabolous insects35, provides unique opportunities for the study of genetic mechanisms regulating its embryonic development. Pea aphids can either reproduce sexually or parthenogenetically. In viviparous parthenogenetic reproductive mode, females contain tens of genetically identical embryos that develop sequentially within maternal ovarioles (see Supplementary Fig. S1). This reproductive mode is particularly suited to revealing gene knockdown-associated phenotypes and related gene functions that cannot be observed in the embryos of oviparous reproduction.
Interestingly, in this hemipteran species, PAH synthesizes tyrosine not only for the insect but also for its obligate bacterial endosymbiont, Buchnera aphidicola (Fig. 1). Indeed, the endosymbiont is capable of producing all the necessary precursors, but it is completely dependent on aphid PAH which compensates for the absence of the final B. aphidicola tyrosine-biosynthetic enzymes (TyrA and TyrB)35,36. In Rabatel et al.34, we have shown that the tyrosine biosynthesis pathway is clearly activated, with several genes being highly expressed, in the late phase of embryonic development (developmental stages 16–18 and 19–20, as described by Miura et al.37) and at the beginning of nymphal development, in parthenogenetic pea aphids. Remarkably, the A. pisum PAH putative gene (ACYPI007803), which belongs to the highly expressed gene group, shows significantly increased expression levels in late embryos and in the first nymphal stage. Consistent with this gene regulation, HPLC analyses have shown that tyrosine accumulates throughout embryonic development, supporting the hypothesis of a key function for the PAH enzyme, and its amino acid product, in the terminal phase of aphid embryogenesis.
Schematic representation of the tyrosine integrated pathway between the pea aphid (light green rectangle) and its primary endosymbiont (light beige rectangle). Enzymes are indicated with their Enzyme Commission (EC) numbers at the corresponding reactions: red, pea aphid enzyme-coding genes; blue, Buchnera enzyme-coding genes; purple, Buchnera missing genes. Single line and double line arrows represent metabolic reactions and transport steps, respectively. Solid arrows indicate annotated events whereas dotted arrows refer to possible events. Abbreviations: Phe, phenylalanine; Tyr, tyrosine. Figure adapted from Rabatel et al.34.
In this study, we focused on characterizing the biological functions of the ACYPI007803 gene in A. pisum using RNA interference (RNAi). Our results reveal that ACYPI007803 encodes the A. pisum PAH homolog and that its knockdown disrupts different life history traits and also causes morphological defects in newborn nymphs. Single nymph HPLC analyses confirmed that these developmental impairments are related to a significant tyrosine deficiency and an accumulation of the upstream tyrosine precursor, phenylalanine, thus demonstrating the RNAi-mediated disruption of PAH activity. We conclude that PAH is essential for insect embryonic development and reveal, for the first time, its key role in hemimetabolous insect physiology.
Results
Sequence analysis of A. pisum PAH
The ApPAH sequence (ACYPI007803) was obtained from version 2 of the pea aphid genome assembly, available from AphidBase38 (https://www.aphidbase.com). This gene is composed of 8 exons containing a coding sequence (CDS) of 1, 359 bp (Fig. 2a). A unique canonical polyadenylation signal (AATAAA) was identified in the 3′ UTR region. The presence of a complete transcript containing all 8 predicted exons was confirmed with the available RNA-seq data from AphidBase. Contrary to mammalian species, the analysis of the PAH genomic organization revealed a high variability of the PAH exon-intron structure in insects, ranging from 3 exons in the southern house mosquito Culex quinquefasciatus to 11 in the alfalfa leafcutter bee Megachile rotundata (see Supplementary Table S1). The ApPAH transcript encodes a putative protein of 452 amino acid residues (ACYPI007803-PA) with a predicted molecular weight of 51.409 kDa and an isoelectric point of 5.6. As seen in the structure of other characterized PAH proteins, ApPAH contains a putative amino acid binding site in the conserved ACT regulatory domain (Gly43, Thr44, Leu45, Ala46, Glu63, Ser64, Arg65 and Ser66), a conserved tetrahydrobiopterin (BH4) cofactor binding site (Gly247, Leu249, Phe254, Ala322 and Tyr325), a metal binding site for iron atoms (His285, His290 and Glu330), and a substrate binding pocket (His138, Arg270, Tyr277, Thr278, Pro279, Gly280, His285, Trp326, Gly346, Ser349 and Ser350) (Fig. 2b). Sequence homology analysis revealed that the ApPAH protein shows the greatest sequence similarities with insect PAH proteins, sharing 97% amino acid sequence identity with the Russian wheat aphid Diuraphis noxia, 94% with the cotton aphid Aphis gossypii, 74% with the Asian citrus psyllid Diaphorina citri, 73% with the human body louse Pediculus humanus corporis, 67% with the fruit fly Drosophila melanogaster and the silkworm Bombyx mori, and 66% with the yellow fever mosquito Aedes aegypti (see Supplementary Table S1). Phylogenetic analysis confirmed that ApPAH does belong to the insect PAH family and it shows a one-to-one orthologous relationship amongst insect species (Fig. 3). Moreover, our results demonstrated a specific clustering of ApPAH with most of hemimetabolous insects and, more specifically, with hemipteran species.
(a) Schematic overview of ApPAH gene structure. Exons, 5′ and 3′ untranslated region (UTR), and introns are represented with grey boxes, white boxes, and solid lines, respectively. Arrowheads indicate the translation start site (ATG) and stop codon (TGA). Genomic coordinates refer to the positions on the scaffold GL350506 available from AphidBase38. (b) Nucleotide and amino acid sequences of the ApPAH gene. ApPAH comprises a 1,359 bp CDS encoding 452 amino acid residues, indicated as single-letters above the nucleotide sequence. Conserved binding domains are highlighted in different colors. The stop codon is marked with an asterisk. Underlined bold letters and red letters indicate the polyadenylation signal (AATAAA) and the sequence targeted by the dsApPAH, respectively.
Maximum-likelihood phylogenetic tree reconstruction was performed using the SeaView software53, according to a PhyML method54 with an LG 4-rate class model. Branch-support values were calculated by the bootstrap method with 1000 replications, and displayed at each inner node. Branches with bootstrap values below 50% were collapsed. Insect orders were positioned according to the insect phylogeny determined by Misof et al.58. The sequences (with GenPept accession numbers) used for the phylogenetic analysis are listed in Supplementary Table S1.
Analysis of ApPAH mRNA expression throughout the aphid life cycle
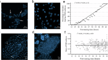
To characterize the developmental expression profile of ApPAH, we determined transcript abundance in whole aphids at different life stages by means of quantitative reverse transcription PCR (qRT-PCR). The results revealed that ApPAH is expressed throughout the aphid life cycle, with maximum expression levels at the end of embryonic development (late embryos LE: corresponding to embryonic stages 19–20, as described by Miura et al.37) and the beginning of nymphal development (N1 nymphal instars) (Fig. 4). ApPAH transcript levels in early embryos EE (embryonic stages ≤15) and intermediate embryos IE (embryonic stages 16–18), in N2, N3 and N4 nymphal instars, and in A8, A15 and A23 adults, were 21.1-, 3.5-, 6.2-, 8.3-, 3.3-, 3.0-, 3.0-, and 2.8-fold lower than in the LE embryonic stages, respectively (Tukey’s HSD test, P < 0.001). No significant differences in expression levels were found between the N1 nymphal instar and the LE embryo group. These results offer a complete overview of the ApPAH mRNA expression throughout the aphid life cycle, complement previously obtained expression data34 and support the hypothesis that ApPAH plays a key role in the developmental physiology of parthenogenetic aphids.
qRT-PCR analysis of ApPAH expression at different life stages, relative to the expression in late embryos (corresponding to the maximum expression value). The rpl7 and actin genes were used for data normalization. Results are reported as means ± SD; n = 3 independent biological replicates per stage (each biological replicate was composed of all of the EE embryos from three aphids, three IE or LE embryos, or three aphids for the N1-A23 life stages). Data were analyzed by one-way ANOVA followed by a post hoc multiple comparisons test (Tukey’s HSD test). Life stages labeled with different letters are significantly different (P < 0.05). Abbreviations: EE, early embryos; IE, intermediate embryos; LE, late embryos; N1 to N4, nymphal stages from 1 to 4; A8-A23, adult time points from day 9 to day 23.
Effects of ApPAH RNAi on aphid life history traits
RNAi-mediated knockdown of ApPAH was performed by the injection of double-stranded RNA (dsApPAH) into N3 nymphal instars. We first analyzed the effect of different dsRNA concentrations on aphid survival (Fig. 5). The results revealed that injections of increasing dsRNA concentrations resulted in an important decrease in survival for dsApPAH-treated aphids (84.4% and 25.5% survival rate at day 14 for 0.75 μg/μL and 5.0 μg/μl dsRNA, respectively). The control dsEGFP group also showed some mortality (95.6% and 73.3% survival rate at day 14 for 0.75 μg/μL and 5.0 μg/μl dsRNA, respectively). The mortality was, at all dsRNA concentrations, always significantly greater in the dsApPAH-injected aphids compared to the dsEGFP control group, demonstrating a specific effect of the dsApPAH treatment on aphid survival (Fig. 5c).
(a,b) Survival curves of aphids injected with dsEGFP (a) or dsApPAH (b), at different dsRNA concentrations. Results are reported as means, n = 3 independent biological replicates (30 aphids per biological replicate). (c) Cumulative mortality of RNAi treated-aphids. Results are reported as means ± SD, n = 3 independent biological replicates (30 aphids per biological replicate). For each dsRNA concentration, significant differences between dsEGFP and dsApPAH-treated groups were analyzed by a Student’s t-test and are indicated with asterisks (*P < 0.05; **P < 0.01).
dsApPAH treatment did not induce any visible morphological or obvious behavioral phenotype in the parthenogenetic mothers, but many morphological defects were observed in their progeny. To investigate the possible effect of dsApPAH treatment on aphid fecundity and embryonic development, a complete RNAi study was designed using an optimal dsApPAH concentration (1.8 μg/μl) that affected aphid survival whilst still allowing for sufficient numbers of viable mothers. This, in turn, enabled us to study the consequences of maternal dsRNAi treatment on newborn nymphs.
ApPAH gene expression inhibition following RNAi treatment
Since dsRNA silencing in aphids induces non-systemic and variable individual responses39, the ApPAH expression level following RNAi-mediated treatment was analyzed, using qRT-PCR, in four different tissues isolated from individual aphids injected with the selected concentration of 1.8 μg/μl (Fig. 6). The qRT-PCR analysis revealed that ApPAH knockdown specifically targeted two aphid body compartments, the specialized endosymbiont-bearing cells (bacteriocytes) and the embryonic chains. Specifically, ApPAH expression was significantly reduced 24 h and 72 h after injection in bacteriocytes (72% and 70% reduction, respectively; Student’s t-test, P < 0.05) and in embryonic chains (90% and 78% reduction, respectively; Student’s t-test, P < 0.001), compared to the dsEGFP negative control. No significant impact of RNAi-mediated treatment on the ApPAH transcript level was observed in the gut or the carcass (including the head).
(a–d) qRT-PCR determination of ApPAH expression levels in the embryonic chains (a), bacteriocytes (b), carcass and head (c), and gut (d) of dsApPAH-treated aphids, relative to expression levels of the dsEGFP controls. Each body compartment was analyzed from four individual aphids at 24 h (labeled A, B, C and D), 72 h (E, F, G and H), and 120 h (I, J, K and L) post-dsApPAH injection. The rpl7 and actin genes were used for data normalization. Data were analyzed with a unilateral Student’s t-test for down-regulations and significant results are indicated with asterisks (*P < 0.05; **P < 0.01; ***P < 0.001).
Effects of ApPAH RNAi on aphid fecundity
The ApPAH knockdown considerably affected aphid fecundity. The total number of nymphs produced was significantly reduced compared to the controls (Fig. 7a). Over the 14 day period following injections, 10 aphids in groups treated with RNase-free water, dsEGFP and dsApPAH laid, on average, 595.7, 510.0 (−14.4%) and 412.0 (−30.8%) nymphs, respectively. Interestingly, in line with the observed ApPAH inhibition in the embryonic chains, fecundity analysis also showed that dsApPAH treatment resulted in a significant increase in defective progeny (viable and/or non-viable) (Fig. 7b; Tukey’s HSD test, P < 0.001). In comparison, 11.8% of the newborn nymphs of dsApPAH-injected aphids showed defects at 14 days after injection, compared with only 0.5% or 0.9% for the RNase-free water or dsEGFP control groups, respectively. In the dsApPAH-treated group, defective nymphs were observed as early as day 6 after injection while in control groups this was observed much later, i.e. from day 13 (Fig. 7c).
(a) Cumulative number of progeny (at day 14) laid by the different treatment groups: aphids injected with RNase-free water (black), dsEGFP (grey) or dsApPAH (light grey), respectively. For each treatment group, results are reported as means (±SD) of three independent biological replicates. Each biological replicate was composed of one group of 10 aphids. Data were analyzed by one-way ANOVA followed by a post hoc multiple comparisons test (Tukey’s HSD test). Treatment groups labeled with different letters are significantly different (P < 0.05). (b) Proportion of viable defective (black) and non-viable defective (light grey) nymphs laid by the different treatment groups: aphids injected with RNase-free water, dsEGFP or dsApPAH, respectively. For each treatment group, results are reported as means (±SD) of three independent biological replicates. Each biological replicate was composed of one group of 10 aphids. Data were analyzed by one-way ANOVA followed by a post hoc multiple comparisons test (Tukey’s HSD test). Treatment groups labeled with different letters are significantly different (P < 0.05). (c) Variation in the number of newborn nymphs in relation to the different RNAi treatments: RNase-free water, dsEGFP or dsApPAH. Newborn nymphs were classified into three groups: viable, viable defective and non-viable defective nymphs. Results are reported as means (day by day report), or as means ± SD (cumulative number of newborn nymphs at the end of the follow-up period) of three independent biological replicates. Days with defective nymph production are highlighted in grey.
Effects of ApPAH RNAi on embryonic development and tyrosine biosynthesis
Morphological analysis of defective nymphs showed impaired embryonic development following ApPAH knockdown (Fig. 8a). Two phenotypic classes were distinguished, based on the severity of the morphological deformations.
(a) Morphological alteration of defective nymphs laid by dsApPAH-injected aphids. Two nymph classes were distinguished based on the apparent severity of their morphological phenotypes, compared to the wild type (A1). B1-B2: Class I “moderate” phenotype. Note the abnormal body shape and the deformed or vestigial thoracic legs. C1-C2: Class II “severe” phenotype. Note the defective development of nymph appendages, including antennae, labium and thoracic legs, and eye abnormalities. Arrowheads indicate missing or underdeveloped eye structures. Scale bars = 200 μm. (b) Variation in nymph length in relation to phenotypes. Results are reported as means ± SD, n > 10 nymphs per phenotype. Data were analyzed by one-way ANOVA followed by a post hoc multiple comparisons test (Tukey’s HSD test). Significant differences, compared to wild type, are indicated with asterisks (***P < 0.001). (c) Single nymph HPLC analyses of free tyrosine and phenylalanine. Results are expressed as a percentage of the total amount of amino acids in the different phenotypes and reported as means ± SD, n = 8 nymphs per phenotype. Data were analyzed by one-way ANOVA followed by a post hoc multiple comparisons test (Tukey’s HSD test). Significant differences, compared to the wild type, are indicated with asterisks (*P < 0.05; **P < 0.01; ***P < 0.001).
Class I nymphs (15% of defective nymphs) exhibited moderate developmental defects (Fig. 8a, B1-B2). In this phenotype, the labium and the antennae were most frequently formed but the legs were affected, showing vestigial or altered morphologies. We consistently noted the presence of correctly formed eyes. Finally, we observed a body compaction resulting in a significantly reduced size of this nymph class, compared to the wild type (Fig. 8b; Student’s t-test, P < 0.001).
Class II nymphs, the strongest phenotypic class, was made up of 85% of the defective nymphs laid after dsApPAH treatments (Fig. 8a, C1-C2). Contrary to class I, nymph appendages, including antennae, labial segments or thoracic legs, were considerably reduced or completely absent such that these nymphs resembled intermediate or late stage embryos, still alive but blocked in their embryonic development. Eye development was variable, ranging from recognizable and correctly formed eyes (Fig. 8a, C1) to undeveloped organs (Fig. 8a, C2). These nymphs showed a more severe reduction in body length than the phenotypic class I (Fig. 8b).
Single nymph HPLC analyses confirmed that the impairment of embryonic development, resulting from ApPAH knockdown, was directly linked to the disruption of tyrosine biosynthesis (Fig. 8c). Compared to the controls, class I and class II defective nymphs showed a significantly decreased relative concentration of tyrosine (1.9- and 2.0-fold, respectively) as well as a consistent increase in phenylalanine (1.4- and 2.1-fold, respectively), the upstream precursor of tyrosine, with a gradient effect correlated with the severity of the phenotypes.
Discussion
Compared to mammals and other species, insects have a highly evolved and more diversified system of tyrosine metabolic enzymes40. This dominant class of terrestrial metazoans by diversity of species, habitats and lifestyles, relies on tyrosine metabolism for a broad range of physiological processes, including insect neuromodulation, pigmentation, cuticle sclerotization, eggshell tanning and immune responses41,42,43,44. Interestingly, in many symbiotic insects that depend on their mutualistic prokaryotic partners for the production of essential nutrients, such as vitamins or amino acids, convergent evolution processes lead to strong host/symbiont collaboration for tyrosine biosynthesis: symbionts supply the insect with tyrosine metabolic precursors (prephenate, phenylpyruvate or phenylalanine) which the host then transforms into tyrosine45,46.
Tyrosine metabolism in the A. pisum/B. aphidicola symbiotic system is a striking example and can be considered as a model for mutual metabolic interdependence, consisting of an integrated network of genes encoded by both partner genomes36,47,48. B. aphidicola, whose central metabolism is based on glucose and mannitol utilization via the glycolysis and the pentose phosphate pathways, is genetically able to synthesize the carbon skeleton of tyrosine with the production of the precursor phenylpyruvate. However, it lacks the bacterial genes required for the terminal tyrosine-biosynthesis reactions (tyrA and tyrB). It is the pea aphid genome that fills these gaps in the tyrosine biosynthetic pathway, encoding putative genes for aspartate transaminase (ACYPI000044, ACYPI003009, ACYPI004243 and ACYPI006213; EC 2.6.1.1) and phenylalanine hydroxylase (ACYPI007803; EC 1.14.16.1) (Fig. 1).
In the present study, we focused on the characterization of ApPAH (ACYPI007803), the only gene of the pea aphid genome putatively encoding for phenylalanine hydroxylase enzymatic activity. Contrary to the other enzymes of the pathway, such as aspartate transaminase, which is also potentially involved in alanine/aspartate/glutamate, cysteine/methionine or arginine/proline metabolism, phenylalanine hydroxylase is restricted to the tyrosine pathway. Hence, targeting the ApPAH gene is expected to specifically interfere with tyrosine production, providing an opportunity to identify new tyrosine-associated functions in insect development.
Despite a high variability of animal PAH exon-intron structures, ApPAH shares high amino acid sequence similarity with the hitherto identified metazoan PAH proteins, higher than 59% and 64% with mammals and insects, respectively. Sequence alignment and phylogenetic analysis confirmed that ApPAH is closely related to insect PAH, and clusters with orthologs of hemimetabolous insects suggesting evolutionary relatedness and, possibly, similar physiological functions. A detailed analysis of the ApPAH protein sequence further demonstrated the presence of both an ACT regulatory domain and a catalytic domain, including binding sites for amino acids, iron, the substrate and the BH4 cofactor. These two interacting domains2,49 are well conserved among all characterized PAH proteins, illustrating the key role they play in enzymatic activity. Structure-disturbing mutations in the ACT regulatory domain have been demonstrated to disrupt the functionality of the human PAH enzyme50.
ApPAH is expressed throughout the pea aphid life cycle, reaching the highest expression levels in late embryonic and first nymphal stages. Different expression profiles have been previously reported for holometabolous insects with, notably, an increase in PAH expression throughout embryonic and larval development in the fruit fly D. melanogaster14 and a maximum expression level in the A. aegypti adult female mosquitoes31. Hence, the developmental expression pattern of ApPAH is indicative of a key role for this gene in pea aphid parthenogenetic embryonic development. This strengthens the hypothesis of diverse PAH-mediated processes in metamorphic and reproductive life strategies other than those previously characterized in holometabolous species with oviparous reproduction. Using our maternal RNAi-based approaches, we were able to demonstrate an essential role of ApPAH during parthenogenetic development. The ApPAH silencing led to a significantly reduced fecundity in pea aphids. Further examination of the offspring demonstrated that ApPAH knockdown interferes with parthenogenetic embryo development, affecting eyes and appendages (antennae, labial segments and legs) and provoking a body compaction that rendered the limit between thoracic and abdominal segments almost undistinguishable. The observation of nymphs blocked at a more or less advanced developmental stage, following RNAi treatments, can be attributed to differences in both (i) the levels of gene knockdown between embryos (i.e. the strongest phenotypes would result from the highest inactivation levels) and (ii) the developmental stage at which embryos are targeted by RNAi (i.e. in the same embryonic chain, early embryos would suffer the most significant developmental defects whereas late embryos, having almost completed their development, would be less severely affected).
This study is the first report demonstrating a direct effect of PAH inactivation on the embryonic development of insects. Previous studies in holometabolous insects have shown that PAH knockdown predominantly disrupted melanin-associated processes in egg, larval and adult stages. For example, in the lepidopteran model B. mori, PAH knockdown experiments, following injections of dsRNA into silkworm eggs, resulted in a failure of body coloration in neonatal larvae18. Moreover, whereas PAH transcripts have been shown to increase in the mosquito hemolymph following immune-stimulation30,31, PAH knockdown in A. aegypti, A. gambiae and A. subalbutus provoked a significant reduction in the melanization response, a unique feature of insect immunity, against filarial worms and protozoan parasites17,32. Finally, PAH inactivation in mosquitoes and silkworms led to a reduced oviposition rate, chorion maturation and egg hatchability18,32. As far as we know, no studies have yet been published on PAH functions in hemimetabolous insects.
The significant reduction in the tyrosine level, observed in nymphs with developmental defects (both class I and class II), points to a direct link between these phenotypes and the disruption of this amino acid biosynthesis mediated by ApPAH activity. A deficiency of tyrosine is expected to alter the production of tyrosine metabolic derivatives, such as melanin or catecholamines, essential for exoskeleton formation, eye and body pigmentation and neurotransmission41,42,43,44. Since insect exoskeleton synthesis is a precondition for the formation of the locomotor apparatus and other appendages, we propose that the vestigial and deformed appendages observed in dsApPAH-defective nymphs are directly due to an alteration in exoskeleton formation caused by a lack of tyrosine, and/or its derivatives. Furthermore, since B. aphidicola, the pea aphid primary endosymbiont, relies on its host for tyrosine supply34,36, we speculate that ApPAH knockdown in developing embryos might also disturb the nutritional interactions between the two symbiotic partners, possibly resulting in serious developmental side-effects. Finally, the accumulation of phenylalanine we observed in dsApPAH defective nymphs is consistent with PAH knockdown, as this amino acid is the direct precursor of tyrosine. Such high levels of phenylalanine could be toxic for pea aphid embryonic development, as described for phenylketonuria (PKU) in mammalian models20.
In summary, the present work has characterized, for the first time, the role of phenylalanine hydroxylase in a hemimetabolous model insect, the pea aphid Acyrthosiphon pisum. While PAH involvement in post-embryonic development and adult physiological processes has been previously demonstrated, our results allow extending the knowledge of PAH-associated functions to insect embryonic development.
Methods
Sequence analysis and phylogeny
The ApPAH gene sequence was obtained from the A. pisum genomic database AphidBase38 (v2.1) (https://www.aphidbase.com) and located from nucleotides 185,331 to 193,162 on the scaffold GL350506. The 3′ UTR region of the predicted ApPAH transcript (ACYPI007803-RA; 3,509 nt) was re-annotated based on the identification of a unique canonical polyadenylation signal (AATAAA), spanning nucleotides 186,570 to 186,575, and the downstream polyadenylation site (CA) at the genomic positions 186,536 and 186,537, shortening the length of the transcript originally predicted to 2,304 nt. The 37 RNA-seq data libraries available from AphidBase supported this re-annotation. The domains of the deduced protein sequence were identified using the NCBI Conserved Domain Search tool (http://www.ncbi.nlm.nih.gov/Structure/cdd/cdd.shtml)51. Orthologous PAH proteins were retrieved using BLASTP against the NCBI non-redundant protein database (see Supplementary Table S1 for a complete list of orthologous sequences used for the phylogenetic analysis). ApPAH was subjected to multiple sequence alignments using the MUSCLE program52. Based on the MUSCLE-derived alignment, a site was considered as being informative, and then selected for the phylogenetic reconstruction, when at most two species were exhibiting a gap in the multiple sequence alignment. This site selection was performed using the SeaView software53. Subsequently, a phylogenetic tree was constructed, using the PhyML method54 (LG model with 4 rate classes, 439 informative sites analyzed), and the reliability of each branch was evaluated using the bootstrap method, with 1000 replications. Poorly supported branches (<50%) were collapsed using TreeCollapseCL 4 (http://emmahodcroft.com/TreeCollapseCL.html).
Aphid rearing
A long-established parthenogenetic clone (LL01) of A. pisum Harris was maintained on young broad bean plants (Vicia faba L. cv. Aguadulce) at 21 °C, with a photoperiod of 16 h light/8 h dark. To obtain a source of synchronized aphids, winged adults were left on seedlings, allowing them to produce nymphs, and were removed after 24 h. Synchronized N1 nymphal instars were left on plants and sampled at different stages, depending on the experiments.
Sampling for developmental analysis of ApPAH mRNA expression
Aphids were collected, as in Simonet et al.55, at the following life stages: early embryos EE (≤0.4 mm), intermediate embryos IE (0.4 to 0.8 mm) and late embryos LE (>0.8 mm), corresponding, respectively, to embryonic stages ≤15, 16–18 and 19–20 as described by Miura et al.37; nymphs N1 (first instars; 1 day old), N2 (second instars; 2 days old), N3 (third instars; 5 days old), and N4 (fourth instars; 7 days old); and adults at three distinct time points: A8 (8 days old), A15 (15 days old) during the reproductive period, and A23 (23 days old) during the aphid aging period. All of the collected nymphs and adults were randomly selected from the synchronized source population. Embryos were dissected from 13-day-old adults. For each replicate, all the EE embryos were collected from three aphids; three IE or LE embryos were taken from three different aphids; and three aphids were collected for each of the N1-A23 life stages. These were then placed in RNAlater® solution (ThermoFisher Scientific, Waltham, MA, USA) and stored at −80 °C until qRT-PCR analyses were performed. For each life stage, three independent replicates were processed.
dsRNA synthesis
The ApPAH and EGFP target sequences (i.e. regions that showed no similarities with other transcripts or low-complexity regions in the pea aphid genome) were selected using the E-RNAi webtool (http://www.dkfz.de/signaling/e-rnai3//)56. We specifically targeted exon 6 of the ApPAH gene, which contains most amino acids involved in cofactor, metal and substrate binding (Fig. 2). dsRNA templates were obtained by PCR with gene-specific primers containing a T7 promotor sequence (see Supplementary Table S2), as previously described39. dsRNA was synthesized using the MEGAscript T7 kit (ThermoFischer Scientific, Waltham, MA, USA), according to the manufacturer’s instructions. The dsRNA products were then purified using the RNeasy mini kit (Qiagen, Hilden, Germany), quantified with a Nanodrop ND-1000 spectrophotometer (Nanodrop technologies, Wilmington, DE, USA), and their quality was verified using an Agilent 2100 Bioanalyzer (Agilent Technologies, Santa Clara, CA, USA).
dsRNA injection
Synchronized 3rd nymphal instars (N3) were injected with dsRNA, following the procedure described by Sapountzis et al.39. Briefly, in order to minimize the mortality associated with microinjections, 46 nl of dsRNA was injected between the 2nd and the 3rd abdominal segment using an automatic injector apparatus Nanoject II (Drummond Scientific, Broomall, PA, USA) with 1.0 mm O.D. × 0.78 mm I.D. capillaries. Aphids were immobilized with a home-made vacuum-operated insect-holder for accurate positioning of the aphids for intra-abdominal injections. dsRNA was administered at 1.8 μg/μl, the highest concentration able to induce effects specific to the target gene without inducing high mortality rates.
Analysis of phenotypes following dsRNA treatment
After the injections, aphids were divided into three treatment groups (injected with RNase-free water, dsEGFP or dsApPAH) and reared under standard conditions for a visual monitoring of the phenotypes and subsequent analyses of the life history traits (see Supplementary Fig. S2).
Over a 14-day post-injection period, for each treatment group, 30 aphids were checked daily for survival and 10 aphids were followed individually for fecundity. Three independent experiments were performed. The number of newborn nymphs (viable, viable defective or non-viable defective) was recorded under a light microscope. Microscopy images and length measurements of newborn nymphs were performed with a Leica MZ FL III stereomicroscope (Leica, Wetzlar, Germany) equipped with an Olympus XC50 color camera linked to the CellF software. Among defective nymphs, two phenotypic classes (class I and class II), based on the severity of the morphological deformations, were distinguished and analyzed by HPLC for their amino acid content. For each phenotypic class, eight independent replicates were processed. The effects of dsRNA on ApPAH expression were analyzed by qRT-PCR. Four aphids were collected from each treated-group at 24, 72 and 120 h after microinjections, respectively. Four body compartments were carefully dissected and isolated from each individual aphid in ice-cold buffer A (0.025 M KCl, 0.01 M MgCl2, 0.25 M Sucrose, and 0.035 M Tris-HCl, pH 7.5): the bacteriocytes, the gut, the embryonic chains (produced by parthenogenesis in the asexual viviparous aphids used in this study) and the rest of the body, including the remaining carcass and the head. All dissections were performed under 25X-40X magnification with a MDG-17 stereomicroscope (Leica, Wild Heerbrugg AG, Switzerland). The tissues were placed in RNAlater® solution and stored at −80 °C until qRT-PCR analyses were performed.
Real-time quantitative RT-PCR
Total RNA was extracted from whole aphids or dissected tissues using the RNeasy mini kit. The RNA was treated with DNase I (Promega, Madison, WI, USA) and first strand cDNA was synthesized using the Sensiscript RT Kit (Qiagen, Hilden, Germany) with oligo(dT) primers (ThermoFischer Scientific, Waltham, MA, USA). Real-time RT-PCR reactions were performed on a LightCycler® 480 instrument (Roche, Basel, Switzerland) using 1:2.5 diluted cDNAs and SYBR Green PCR Master mix, according to the manufacturer’s instructions. ApPAH mRNA levels were quantified relative to constitutively expressed rpl7 (ACYPI010200) and actin (ACYPI000064). These two genes were retained by the BestKeeper software tool57 as the best normalization genes compared to other candidates: cyclophilin (ACYPI003541), gadph (ACYPI008372) and rpl32 (ACYPI000074). Primers used in this study are listed in Supplementary Table S2. All measurements were performed in triplicate and relative ApPAH expression levels were calculated as previously described39.
Single nymph HPLC analysis
Free amino acid HPLC analysis was carried out on individual nymphs by adapting the procedure specifically developed for pea aphid embryos and nymphs34. Amino acid analysis was performed by HPLC (Agilent 1100; Agilent Technologies, Santa Clara, CA, USA) with a guard cartridge and a reverse phase C18 column (Zorbax Eclipse-AAA 3.5 μm, 150 × 4.6 mm, Agilent Technologies). The software used was the ChemStation for LC 3D Systems (Agilent Technologies).
Statistics
All statistical analyses were carried out using the R software v3.1.1, with values of P < 0.05 considered as being significant. Data normality and homoscedasticity assumptions were checked with the Shapiro-Wilk and Bartlett tests, respectively. The differences in ApPAH expression levels among pea aphid life stages, cumulative offspring production and the proportion of defective nymphs among the RNAi-treated groups, together with nymph length and the relative amino acid concentration of the RNAi-associated nymph phenotypes, were all analyzed using one-way analysis of variance (ANOVA), followed by post hoc multiple comparisons using Tukey’s HSD test. Any significant variation in aphid mortality between the RNAi-treated groups, and in RNAi knockdown in the pea aphid body compartments, was determined with the Student’s t-test.
Additional Information
How to cite this article: Simonet, P. et al. Disruption of phenylalanine hydroxylase reduces adult lifespan and fecundity, and impairs embryonic development in parthenogenetic pea aphids. Sci. Rep. 6, 34321; doi: 10.1038/srep34321 (2016).
References
Hufton, S. E., Jennings, I. G. & Cotton, R. G. Structure and function of the aromatic amino acid hydroxylases. Biochem. J. 311, 353–366 (1995).
Flydal, M. I. & Martinez, A. Phenylalanine hydroxylase: function, structure, and regulation. IUBMB Life 65, 341–349 (2013).
Zhao, G., Xia, T., Song, J. & Jensen, R. A. Pseudomonas aeruginosa possesses homologues of mammalian phenylalanine hydroxylase and 4 alpha-carbinolamine dehydratase/DCoH as part of a three-component gene cluster. Proc. Natl. Acad. Sci. USA 91, 1366–1370 (1994).
Erlandsen, H. et al. Structural comparison of bacterial and human iron-dependent phenylalanine hydroxylases: similar fold, different stability and reaction rates. J. Mol. Biol. 320, 645–661 (2002).
Leiros, H. K. et al. Structure of phenylalanine hydroxylase from Colwellia psychrerythraea 34H, a monomeric cold active enzyme with local flexibility around the active site and high overall stability. J. Biol. Chem. 282, 21973–21986 (2007).
Flydal, M. I. et al. Phenylalanine hydroxylase from Legionella pneumophila is a thermostable enzyme with a major functional role in pyomelanin synthesis. PLoS One 7, e46209 (2012).
Pribat, A. et al. Nonflowering plants possess a unique folate-dependent phenylalanine hydroxylase that is localized in chloroplasts. Plant Cell 22, 3410–3422 (2010).
Wang, H. et al. Role of the phenylalanine-hydroxylating system in aromatic substance degradation and lipid metabolism in the oleaginous fungus Mortierella alpina . Appl. Environ. Microbiol. 79, 3225–3233 (2013).
Siltberg-Liberles, J., Steen, I. H., Svebak, R. M. & Martinez, A. The phylogeny of the aromatic amino acid hydroxylases revisited by characterizing phenylalanine hydroxylase from Dictyostelium discoideum . Gene 427, 86–92 (2008).
Lye, L. F., Kang, S. O., Nosanchuk, J. D., Casadevall, A. & Beverley, S. M. Phenylalanine hydroxylase (PAH) from the lower eukaryote Leishmania major . Mol. Biochem. Parasitol. 175, 58–67 (2011).
Kwok, S. C., Ledley, F. D., DiLella, A. G., Robson, K. J. & Woo, S. L. Nucleotide sequence of a full-length complementary DNA clone and amino acid sequence of human phenylalanine hydroxylase. Biochemistry 24, 556–561 (1985).
Dahl, H. H. & Mercer, J. F. Isolation and sequence of a cDNA clone which contains the complete coding region of rat phenylalanine hydroxylase. Structural homology with tyrosine hydroxylase, glucocorticoid regulation, and use of alternate polyadenylation sites. J. Biol. Chem. 261, 4148–4153 (1986).
Ledley, F. D., Grenett, H. E., Dunbar, B. S. & Woo, S. L. Mouse phenylalanine hydroxylase. Homology and divergence from human phenylalanine hydroxylase. Biochem. J. 267, 399–405 (1990).
Morales, G. et al. Sequence and expression of the Drosophila phenylalanine hydroxylase mRNA. Gene 93, 213–219 (1990).
Wiens, M., Koziol, C., Batel, R. & Muller, W. E. Phenylalanine hydroxylase from the sponge Geodia cydonium: implication for allorecognition and evolution of aromatic amino acid hydroxylases. Dev. Comp. Immunol. 22, 469–478 (1998).
Loer, C. M., Davidson, B. & McKerrow, J. A phenylalanine hydroxylase gene from the nematode C. elegans is expressed in the hypodermis. J. Neurogenet. 13, 157–180 (1999).
Infanger, L. C. et al. The role of phenylalanine hydroxylase in melanotic encapsulation of filarial worms in two species of mosquitoes. Insect Biochem. Mol. Biol. 34, 1329–1338 (2004).
Chen, P. et al. BmPAH catalyzes the initial melanin biosynthetic step in Bombyx mori . PLoS One 8, e71984 (2013).
Scriver, C. R. The PAH gene, phenylketonuria, and a paradigm shift. Hum. Mutat. 28, 831–845 (2007).
Williams, R. A., Mamotte, C. D. & Burnett, J. R. Phenylketonuria: an inborn error of phenylalanine metabolism. Clin. Biochem. Rev. 29, 31–41 (2008).
Landvogt, C. et al. Reduced cerebral fluoro-L-dopamine uptake in adult patients suffering from phenylketonuria. J. Cereb. Blood Flow Metab. 28, 824–831 (2008).
Sawin, E. A., Murali, S. G. & Ney, D. M. Differential effects of low-phenylalanine protein sources on brain neurotransmitters and behavior in C57Bl/6-Pah(enu2) mice. Mol. Genet. Metab. 111, 452–461 (2014).
Schuck, P. F. et al. Phenylketonuria pathophysiology: on the role of metabolic alterations. Aging Dis. 6, 390–399 (2015).
Velema, M., Boot, E., Engelen, M. & Hollak, C. Parkinsonism in phenylketonuria: a consequence of dopamine depletion? JIMD Rep. 20, 35–38 (2015).
Calvo, A. C., Pey, A. L., Ying, M., Loer, C. M. & Martinez, A. Anabolic function of phenylalanine hydroxylase in Caenorhabditis elegans . FASEB J. 22, 3046–3058 (2008).
Truman, J. W. & Riddiford, L. M. The origins of insect metamorphosis. Nature 401, 447–452 (1999).
Geltosky, J. E. & Mitchell, H. K. Developmental regulation of phenylalanine hydroxylase activity in Drosophila melanogaster . Biochem. Genet. 18, 781–791 (1980).
Silva, F. J., Bel, Y., Botella, L. M., Cotton, R. G. & Ferre, J. Immunological detection of phenylalanine hydroxylase protein in Drosophila melanogaster . Biochem. J. 287, 85–89 (1992).
Piedrafita, A. C., Martinez-Ramirez, A. C. & Silva, F. J. A genetic analysis of aromatic amino acid hydroxylases involvement in DOPA synthesis during Drosophila adult development. Insect Biochem. Mol. Biol. 24, 581–588 (1994).
Oduol, F., Xu, J., Niare, O., Natarajan, R. & Vernick, K. D. Genes identified by an expression screen of the vector mosquito Anopheles gambiae display differential molecular immune response to malaria parasites and bacteria. Proc. Natl. Acad. Sci. USA 97, 11397–11402 (2000).
Johnson, J. K. et al. A potential role for phenylalanine hydroxylase in mosquito immune responses. Insect Biochem. Mol. Biol. 33, 345–354 (2003).
Fuchs, S., Behrends, V., Bundy, J. G., Crisanti, A. & Nolan, T. Phenylalanine metabolism regulates reproduction and parasite melanization in the malaria mosquito. PLoS One 9, e84865 (2014).
Mito, T., Nakamura, T. & Noji, S. Evolution of insect development: to the hemimetabolous paradigm. Curr. Opin. Genet. Dev. 20, 355–361 (2010).
Rabatel, A. et al. Tyrosine pathway regulation is host-mediated in the pea aphid symbiosis during late embryonic and early larval development. BMC Genomics 14, 235 (2013).
The International Aphid Genomics Consortium. Genome sequence of the pea aphid Acyrthosiphon pisum . PLoS Biol. 8, e1000313 (2010).
Wilson, A. C. C. et al. Genomic insight into the amino acid relations of the pea aphid, Acyrthosiphon pisum, with its symbiotic bacterium Buchnera aphidicola . Insect Mol. Biol. 19, 249–258 (2010).
Miura, T. et al. A comparison of parthenogenetic and sexual embryogenesis of the pea aphid Acyrthosiphon pisum (Hemiptera: Aphidoidea). J. Exp. Zool. (Mol. Dev. Evol.) 295B, 59–81 (2003).
Legeai, F. et al. AphidBase: a centralized bioinformatic resource for annotation of the pea aphid genome. Insect Mol. Biol. 19, 5–12 (2010).
Sapountzis, P. et al. New insight into the RNA interference response against cathepsin-L gene in the pea aphid, Acyrthosiphon pisum: molting or gut phenotypes specifically induced by injection or feeding treatments. Insect Biochem. Mol. Biol. 51, 20–32 (2014).
Vavricka, C. J. et al. Tyrosine metabolic enzymes from insects and mammals: a comparative perspective. Insect Sci. 21, 13–19 (2014).
Wright, T. R. The genetics of biogenic amine metabolism, sclerotization, and melanization in Drosophila melanogaster . Adv. Genet. 24, 127–222 (1987).
True, J. R. Insect melanism: the molecules matter. Trends Ecol. Evol. 18, 640–647 (2003).
Christensen, B. M., Li, J., Chen, C. C. & Nappi, A. J. Melanization immune responses in mosquito vectors. Trends Parasitol. 21, 192–199 (2005).
Simpson, S. J. & Stevenson, P. A. Neuromodulation of Social Behavior in Insects. In The Oxford Handbook of Molecular Psychology (ed Canli, T. ) 27–52 (Oxford University Press, 2014).
Zientz, E., Dandekar, T. & Gross, R. Metabolic interdependence of obligate intracellular bacteria and their insect hosts. Microbiol. Mol. Biol. Rev. 68, 745–770 (2004).
Hansen, A. K. & Moran, N. A. The impact of microbial symbionts on host plant utilization by herbivorous insects. Mol. Ecol. 23, 1473–1496 (2014).
Hansen, A. K. & Moran, N. A. Aphid genome expression reveals host-symbiont cooperation in the production of amino acids. Proc. Natl. Acad. Sci. USA 108, 2849–2854 (2011).
Shigenobu, S. & Wilson, A. C. C. Genomic revelations of a mutualism: the pea aphid and its obligate bacterial symbiont. Cell. Mol. Life Sci. 68, 1297–1309 (2011).
Vrana, K. E. How the regulatory and catalytic domains get together. Nature Struct. Biol. 6, 401–402 (1999).
Carluccio, C., Fraternali, F., Salvatore, F., Fornili, A. & Zagari, A. Structural features of the regulatory ACT domain of phenylalanine hydroxylase. PloS One 8, e79482 (2013).
Marchler-Bauer, A. et al. CDD: NCBI’s conserved domain database. Nucleic Acids Res. 43, 222–226 (2015).
Edgar, R. C. MUSCLE: multiple sequence alignment with high accuracy and high throughput. Nucleic Acids Res. 32, 1792–1797 (2004).
Gouy, M., Guindon, S. & Gascuel, O. SeaView version 4: A multiplatform graphical user interface for sequence alignment and phylogenetic tree building. Mol. Biol. Evol. 27, 221–224 (2010).
Guindon, S. et al. New algorithms and methods to estimate maximum-likelihood phylogenies: assessing the performance of PhyML 3.0. Syst. Biol. 59, 307–321 (2010).
Simonet, P. et al. Direct flow cytometry measurements reveal a fine-tuning of symbiotic cell dynamics according to the host developmental needs in aphid symbiosis. Sci. Rep. 6, 19967 (2016).
Horn, T. & Boutros, M. E-RNAi: a web application for the multi-species design of RNAi reagents–2010 update. Nucleic Acids Res. 38, 332–339 (2010).
Pfaffl, M., Tichopad, A., Prgomet, C. & Neuvians, T. Determination of stable housekeeping genes, differentially regulated target genes and sample integrity: BestKeeper-Excel-based tool using pair-wise correlations. Biotechnol. Lett. 26, 509–515 (2004).
Misof, B. et al. Phylogenomics resolves the timing and pattern of insect evolution. Science 346, 763–767 (2014).
Acknowledgements
This work was supported by the French ANR-13-BSV7-0016-03 (IMetSym) grant and a PhD fellowship awarded to P.S. by the French Ministry of Research. The authors would like to thank Andréane Rabatel and Panagiotis Sapountzis for their help at the beginning of the project, Alain Clavel for plant production, Catherine Garcia and Lionel Razy for logistical support, and Elyane Chassignol for secretarial assistance. We are also grateful to Valerie James for the English language editing of the manuscript.
Author information
Authors and Affiliations
Contributions
P.S., S.C. and F.C. conceived and designed the study. P.S., K.G., G.D., M.R., S.C. and F.C. performed the experiments. P.S., N.P., G.F., H.C., P.C., S.C. and F.C. analyzed the data. P.S. and F.C. wrote the paper, with input from P.C. and S.C. All authors have read and approved the manuscript.
Corresponding authors
Ethics declarations
Competing interests
The authors declare no competing financial interests.
Supplementary information
Rights and permissions
This work is licensed under a Creative Commons Attribution 4.0 International License. The images or other third party material in this article are included in the article’s Creative Commons license, unless indicated otherwise in the credit line; if the material is not included under the Creative Commons license, users will need to obtain permission from the license holder to reproduce the material. To view a copy of this license, visit http://creativecommons.org/licenses/by/4.0/
About this article
Cite this article
Simonet, P., Gaget, K., Parisot, N. et al. Disruption of phenylalanine hydroxylase reduces adult lifespan and fecundity, and impairs embryonic development in parthenogenetic pea aphids. Sci Rep 6, 34321 (2016). https://doi.org/10.1038/srep34321
Received:
Accepted:
Published:
DOI: https://doi.org/10.1038/srep34321
This article is cited by
-
Convergent evolution of a labile nutritional symbiosis in ants
The ISME Journal (2022)
-
Classic Pentachlorophenol Hydroxylating Phenylalanine 4-Monooxygenase from Indigenous Bacillus tropicus Strain AOA-CPS1: Cloning, Overexpression, Purification, Characterization and Structural Homology Modelling
Applied Biochemistry and Biotechnology (2022)
-
Establishing RNAi for basic research and pest control and identification of the most efficient target genes for pest control: a brief guide
Frontiers in Zoology (2021)
-
Anopheles metabolic proteins in malaria transmission, prevention and control: a review
Parasites & Vectors (2020)