Skip to main content

Thank you for visiting nature.com. You are using a browser version with limited support for CSS. To obtain the best experience, we recommend you use a more up to date browser (or turn off compatibility mode in Internet Explorer). In the meantime, to ensure continued support, we are displaying the site without styles and JavaScript.

Research Briefing

Filter By:

Article Type
  • Determining what infants recognize in the things they see has been difficult. Using brain imaging and deep neural networks, we found that in 2-month-old infants the visual system represented not only how things looked but also what category they belonged to. This showed that features sufficient for object recognition are already important in early life.

    Research Briefing
  • Abnormally located cortical neurons, displaced in developing mice lacking cortical Eml1, retain their molecular identities, form appropriate connections and build functional sensory maps. Most strikingly, these misplaced neurons can drive behavior by themselves — showing that brain function depends on how neurons connect, and to what, more than where they live.

    Research Briefing
  • We explored how external conditions shape cognitive function. Classical olfactory learning assays revealed that Caenorhabditis elegans kept on ice or treated with lithium exhibited delayed forgetting of olfactory memories. We showed that the worm’s cold-tolerance internal state ‘switch’ and diacylglycerol (DAG) pathway activity in AWC neurons regulate memory retention.

    Research Briefing
  • Gonadal hormones shape brain structure across the lifespan. Using dense sampling in two female participants with typical cycles, one with endometriosis, and one using oral contraceptives, we show that distinct hormonal milieus influence widespread, coordinated fluctuations in brain volume across the cycle. These results highlight the importance of looking beyond the ‘typical’ menstrual cycle to understand how hormones drive structural brain plasticity in different conditions.

    Research Briefing
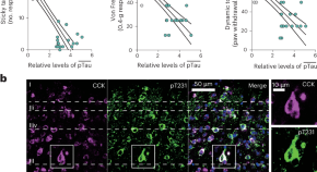
  • Early tactile deficits in patients with Alzheimer disease (AD) and AD mouse models map to tau pathology in spinal cholecystokinin (CCK) neurons. In AD mice, reducing tau or c-Maf levels in spinal CCK neurons restores touch and benefits cognition, suggesting that these deficits are a noninvasive peripheral indication of early AD and offer a tractable target for intervention.

    Research Briefing
  • Functional connectivity analyses using ultra-high precision 7 Tesla functional MRI identified a unified system for allostasis and interoception that included more than 96% of the anatomical connections documented in non-human animal tract-tracing studies. This whole-brain system included densely interconnected regions thought to form the backbone of neural communication across the brain.

    Research Briefing
  • Functional neuroimaging of individuals before and after they underwent an arm amputation shows that the map of the missing limb in somatosensory cortex remains stable after amputation, with no evidence of reorganization of either the hand or the face, challenging long-standing theories of brain remapping after limb loss.

    Research Briefing
  • The embryonic motor neuron selector transcription factors ISL1 and LHX3 can be used to partially rejuvenate the gene expression profile of mature neurons. This process makes neurons more resistant to diseases of aging without compromising their normal function.

    Research Briefing
  • Human-specialized features of immature dentate granule cells (imGCs) formed during adult hippocampal neurogenesis are poorly characterized. Using machine learning-augmented analysis of single-cell RNA-sequencing data, we have revealed human-specific gene expression but convergent biological processes for imGCs across mammalian species. We further demonstrated functional roles of human imGC-enriched proton-transporting ATPase subtypes in neuronal development.

    Research Briefing
  • To perceive events as simultaneous despite differences in how sensory signals are generated and transmitted, the brain must preserve temporal coherence. We found that retinal ganglion cells adjust the speed with which they transmit neural signals, revealing a mechanism in the human retina to keep visual perception precisely timed.

    Research Briefing
  • Direct and simultaneous recordings across the human brain during a memory encoding task involving emotionally valenced words revealed tightly clustered neuronal sites within the insular cortex with distinct roles — some tracked valence, whereas others predicted memory. Only memory-related insular sites, when electrically stimulated, sparked strong hippocampal responses, uncovering a specialized insula–hippocampus axis for successful memory encoding.

    Research Briefing
  • Aging is a primary risk factor for neurodegenerative diseases. This study shows that key RNA pathways are disrupted in old neurons, including splicing and the stress response. Because of these changes, the aging brain has reduced resilience to new stress, which might predispose old neurons to disease.

    Research Briefing
  • Certain neurons have visual and auditory receptive fields anchored to body parts. We show that these neurons reflect the value of interacting with objects near the body, not just their spatial locations. A collection of these neurons furnishes animals with an egocentric map: a predictive model of the near-body environment.

    Research Briefing
  • In mouse models of epilepsy and human brain samples, hyperactive inhibitory signaling from neurons and complement signaling from astrocytes coordinate to drive microglia-mediated selective elimination of inhibitory synapses. This positive feedback mechanism disrupts the excitatory–inhibitory neurotransmission balance, which exacerbates neuronal hyperexcitability and contributes to the pathophysiology of epilepsy.

    Research Briefing
  • Widespread, slow fluctuations in brain blood flow detected via functional MRI and neural activity are integrated with systemic physiological dynamics across the body. We showed this brain–body integration associates with the arousal response orchestrated by the autonomic nervous system.

    Research Briefing
  • We modeled how the hippocampus can construct new cognitive maps from reusable building blocks (structural elements) represented in cortex. This composition supported latent learning and rapid generalization, and predicted the emergence of place responses in replay, which we discovered empirically in an existing dataset.

    Research Briefing
  • Lewy body disease (LBD) pathology can first spread from the brain or the body. A study of two large postmortem datasets reveals that there are not one but two possible trajectories originating in the body for LBD progression at its earliest stages, spreading via either sympathetic or parasympathetic nerve pathways to reach the brain.

    Research Briefing
  • Changes in blood–brain barrier (BBB) properties and endocannabinoid system function contribute to stress responses and have been implicated in the development of mood disorders. Here, we report a mechanism linking both systems, in which neurovascular endocannabinoids prevented loss of BBB integrity induced by stress-related inflammation, resulting in stress resilience.

    Research Briefing
  • During the pathogenesis of Parkinson’s disease (PD), α-synuclein pathology may originate in peripheral organs and spread to the CNS. Using human tissue samples and multiple approaches in mouse models of renal failure, we demonstrated that the kidney serves as an origin of pathological α-synuclein in PD.

    Research Briefing
  • Mice react differently to others’ stress depending on their own past experience of the same (but not different) stress. Corticotropin-releasing factor (CRF) neuron activity in the medial prefrontal cortex (mPFC) specifically modulates the influence of affective past experience on emotional reactions to others, which was estrus-dependent in females and dominance-dependent in males.

    Research Briefing

Search

Quick links