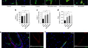
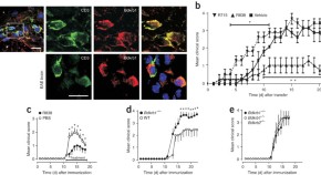
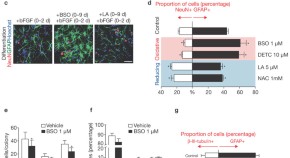
Translational research in autoimmunity is hampered by a number of hurdles, including a lack of knowledge regarding initiating and pathologically relevant autoantigens, the low frequency of autoreactive pathogenic B and T cells, difficulty in accessing the affected tissue, differences between self-reactive and pathogen-specific lymphocytes, a lack of etiologically relevant preclinical animal models and the heterogeneity of disease presentation. Given the need for biomarkers and new therapeutics, it is imperative that these hurdles be surmounted.
- Bart O Roep
- Jane Buckner
- Frauke Zipp