Filter By:

Journal Check one or more journals to show results from those journals only.

Choose more journals

Article type Check one or more article types to show results from those article types only.
Subject Check one or more subjects to show results from those subjects only.
Date Choose a date option to show results from those dates only.

Custom date range

Clear all filters
Sort by:
Showing 151–200 of 1933 results
Advanced filters: Author: Jonathan D Glass Clear advanced filters
  • Host-guest solid state molecular motion is a critical but underexplored phenomenon which can be used to control molecular machines that function in the solid state. Here, the authors describe a solid state machine that shows solvent vapour- and mechanically-induced molecular motion that allows access to different crystalline and amorphous forms.

    • Yu-Dong Yang
    • Xiaofan Ji
    • Han-Yuan Gong
    ResearchOpen Access
    Nature Communications
    Volume: 11, P: 1-8
  • Knee osteoarthritis has a sex-specific phenotype with post-menopausal persons experiencing the highest incidence. Here the authors investigate the underlying mechanisms in a mouse model of menopause and find that the loss of 17β-estradiol and progesterone enhanced susceptibility to senescence, extracellular matrix disassembly and cartilage degradation.

    • Gabrielle Gilmer
    • Hirotaka Iijima
    • Fabrisia Ambrosio
    Research
    Nature Aging
    Volume: 5, P: 65-86
  • Formation of biomolecular condensates composed of proteins and RNA facilitates the regulation of gene expression by modulating translation or facilitating RNA processing. Now, synthetic ribonucleoprotein granules created with engineered intrinsically disordered proteins selectively sequester mRNA and enhance protein translation in cells. These highly liquid-like condensates exchange biomolecules across the cell and facilitate target mRNA and ribosome partitioning.

    • Daniel Mark Shapiro
    • Sonal Deshpande
    • Ashutosh Chilkoti
    Research
    Nature Chemistry
    Volume: 17, P: 448-456
  • Brain-inspired neuromorphic algorithms and systems have shown essential advance in efficiency and capabilities of AI applications. In this Perspective, the authors introduce NeuroBench, a benchmark framework for neuromorphic approaches, collaboratively designed by researchers across industry and academia.

    • Jason Yik
    • Korneel Van den Berghe
    • Vijay Janapa Reddi
    ReviewsOpen Access
    Nature Communications
    Volume: 16, P: 1-24
  • The lungs are a common metastatic site for several cancers, including colorectal cancer, primary lung cancer, breast cancer and prostate cancer. This Primer summarizes the epidemiology, mechanisms and diagnosis of lung metastasis, discusses the various treatment options and effects on quality of life, and highlights ongoing and future research areas.

    • Lodovica Zullo
    • Dimitris Filippiadis
    • Benjamin Besse
    Reviews
    Nature Reviews Disease Primers
    Volume: 11, P: 1-19
  • By mimicking the strong adhesive locomotion ability of snails, the authors present a sliding suction method to allow robots to climb with high adhesive force and low energy consumption up walls and on ceilings.

    • Tianqi Yue
    • Hermes Bloomfield-Gadêlha
    • Jonathan Rossiter
    ResearchOpen Access
    Nature Communications
    Volume: 15, P: 1-10
  • Broad uptake of smFRET has been hindered by high instrument costs and a lack of open-source hardware and acquisition software. Here, the authors present the smfBox, a cost-effective open-source platform capable of measuring precise FRET efficiencies between dyes on freely diffusing single molecules.

    • Benjamin Ambrose
    • James M. Baxter
    • Timothy D. Craggs
    ResearchOpen Access
    Nature Communications
    Volume: 11, P: 1-6
  • XBB.1.5 of SARS-CoV-2 is a descendant of XBB.1 and has mutations in spike and ORF8, making it more infectious to humans. Here, the authors examined in detail the differences in virological properties of the two variants.

    • Tomokazu Tamura
    • Takashi Irie
    • Takasuke Fukuhara
    ResearchOpen Access
    Nature Communications
    Volume: 15, P: 1-17
  • Analysis of atmospheric data on two enantiomerically separated forms of monoterpene from a controlled drought and rewetting experiment in an enclosed tropical rainforest ecosystem showed distinct diel emission peaks, regulated by different production pathways.

    • Joseph Byron
    • Juergen Kreuzwieser
    • Jonathan Williams
    ResearchOpen Access
    Nature
    Volume: 609, P: 307-312
  • Heavily doping silicon with phosphorus produces a dense population of metallic conduction electrons and localized magnetic moments. Low-temperature measurements show evidence of strongly correlated state.

    • Hyunsik Im
    • Dong Uk Lee
    • Jaw-Shen Tsai
    ResearchOpen Access
    Nature Physics
    Volume: 19, P: 676-681
  • Whole-genome sequencing, transcriptome-wide association and fine-mapping analyses in over 7,000 individuals with critical COVID-19 are used to identify 16 independent variants that are associated with severe illness in COVID-19.

    • Athanasios Kousathanas
    • Erola Pairo-Castineira
    • J. Kenneth Baillie
    ResearchOpen Access
    Nature
    Volume: 607, P: 97-103
  • Precise and reliable gene delivery remains technically challenging. Here, the authors show that rationally designed frameshifting splicing can be used to express genes only in targeted cell types, with the potential to enhance the specificity AAV gene delivery.

    • Jonathan P. Ling
    • Alexei M. Bygrave
    • Seth Blackshaw
    ResearchOpen Access
    Nature Communications
    Volume: 13, P: 1-14
  • Ceramides are signalling molecules that regulate several physiological functions including insulin sensitivity. Here the authors report a selective ceramide synthase 1 inhibitor that counteracts lipid accumulation within the muscle and adiposity by increasing fatty acid oxidation but without affecting insulin sensitivity in mice fed with an obesogenic diet.

    • Nigel Turner
    • Xin Ying Lim
    • Anthony S. Don
    ResearchOpen Access
    Nature Communications
    Volume: 9, P: 1-14
  • The turn-off time is generally faster than the turn-on time in accumulation mode organic electrochemical transistors (OECTs), but the mechanism is less understood. Here the authors find different transient behaviours of turn-on and turn-off in accumulation mode OECTs, and ion transport is the limiting factor of device kinetics.

    • Jiajie Guo
    • Shinya E. Chen
    • David S. Ginger
    Research
    Nature Materials
    Volume: 23, P: 656-663
  • Nitrogen isotope evidence of Mid-Devonian photosymbiotic associations in certain types of corals suggests that autotrophic and heterotrophic corals co-existed on extinct reefs, as today, but in warmer oceans, indicating the current warming rate, not temperature, is causing coral bleaching.

    • Jonathan Jung
    • Simon F. Zoppe
    • Alfredo Martínez-García
    ResearchOpen Access
    Nature
    Volume: 636, P: 647-653
  • Moroidins are plant ribosomally-synthesized and posttranslationally-modified peptides with anticancer activity. Here, the authors generate a searchable database of publicly available plant RNAseq data and identify a moroidin analog with higher cytotoxic activity.

    • Xiaofeng Wang
    • Khadija Shafiq
    • Roland D. Kersten
    ResearchOpen Access
    Nature Communications
    Volume: 16, P: 1-18
  • Coenzyme Q (CoQ) is a lipid made in the inner mitochondrial membrane with antioxidant roles throughout the cell, but regulation of its cellular distribution is unclear. Here the authors identify two proteins that have reciprocal CoQ trafficking functions to help coordinate CoQ localization in yeast.

    • Zachary A. Kemmerer
    • Kyle P. Robinson
    • David J. Pagliarini
    ResearchOpen Access
    Nature Communications
    Volume: 12, P: 1-11
  • The chromatin protein MeCP2 is a component of dynamic, liquid-like heterochromatin condensates, and the ability of MeCP2 to form condensates is disrupted by mutations in the MECP2 gene that occur in the neurodevelopmental disorder Rett syndrome.

    • Charles H. Li
    • Eliot L. Coffey
    • Richard A. Young
    Research
    Nature
    Volume: 586, P: 440-444
  • The mechanisms that trigger neurodegeneration in demyelinating disease are unclear. Here, the authors find that impaired remyelination induces a DLK-mediated loss of retinal ganglion cells (RGCs), and that efficient remyelination or DLK inhibition block RGC death.

    • Greg J. Duncan
    • Sam D. Ingram
    • Ben Emery
    ResearchOpen Access
    Nature Communications
    Volume: 15, P: 1-19
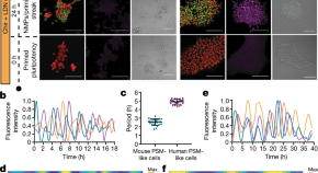
  • Human presomitic mesoderm cells derived in vitro demonstrate oscillations of the segmentation clock, thus providing a window into an otherwise inaccessible stage of human development.

    • Margarete Diaz-Cuadros
    • Daniel E. Wagner
    • Olivier Pourquié
    Research
    Nature
    Volume: 580, P: 113-118
  • Spatial and single-cell transcriptomic analyses of the mouse basolateral amygdala reveal transcriptomic signatures, spatial resolution and interactions of cells that constitute the memory engram, including crucial neuron–astrocyte interactions.

    • Wenfei Sun
    • Zhihui Liu
    • Stephen R. Quake
    ResearchOpen Access
    Nature
    Volume: 627, P: 374-381
  • Several independent lines of evidence demonstrated long-term potentiation induction by a structural function of calmodulin-dependent protein kinase II rather than by its enzymatic activity.

    • Jonathan E. Tullis
    • Matthew E. Larsen
    • K. Ulrich Bayer
    ResearchOpen Access
    Nature
    Volume: 621, P: 146-153
  • Self-propelled colloidal particles can be potentially used to transport cargoes at the microscale, but it is challenging to prevent randomization of their motion by Brownian rotations. Here, Das et al.quench these rotations by solid walls, which guide in-plane swimming without the need for external fields.

    • Sambeeta Das
    • Astha Garg
    • Stephen J. Ebbens
    ResearchOpen Access
    Nature Communications
    Volume: 6, P: 1-10
  • Dissipative structures are governed by non-equilibrium thermodynamics. Here, the authors describe a size-dependent transition from active droplets to active spherical shells—a dissipative structure that arises from reaction diffusion gradients.

    • Alexander M. Bergmann
    • Jonathan Bauermann
    • Job Boekhoven
    ResearchOpen Access
    Nature Communications
    Volume: 14, P: 1-12
  • To date, lasing in colloidal quantum dot solids has been limited to the nanosecond temporal range, limiting the potential for solution-processed lasers. Here, the authors combine thermal management with low amplified spontaneous emission threshold to produce microsecond-sustained lasing.

    • Michael M. Adachi
    • Fengjia Fan
    • Edward H. Sargent
    ResearchOpen Access
    Nature Communications
    Volume: 6, P: 1-8
  • Organic electrochemical transistors transduce ionic to electronic signals in aqueous solutions, holding promise for biological sensing applications. Here, Giovannitti et al. report an ambipolar organic electrochemical transistor, based on a conjugated copolymer, which has a high stability in water.

    • Alexander Giovannitti
    • Christian B. Nielsen
    • Iain McCulloch
    ResearchOpen Access
    Nature Communications
    Volume: 7, P: 1-10
  • Mutations in profilin 1 (PFN1), which modulates actin dynamics, are associated with ALS. Here the authors show that expression of ALS-PFN1 is sufficient to induce deficits in human microglia-like cells, including impaired phagocytosis and lipid metabolism, and that gain-of-function interactions between ALS-PFN1 and PI3P may underlie these deficits.

    • Salome Funes
    • Jonathan Jung
    • Daryl A. Bosco
    ResearchOpen Access
    Nature Communications
    Volume: 15, P: 1-25
  • A genomic barcoding scheme called two-layer DNA seqFISH+ enables the simultaneous mapping of more than 100,000 loci and has been used to identify cell-type-specific subnuclear compartments in the mouse brain.

    • Yodai Takei
    • Yujing Yang
    • Long Cai
    Research
    Nature
    Volume: 641, P: 1037-1047
  • Epithelial tissues behave as pre-tensed viscoelastic sheets that can buffer against compression and rapidly recover from buckling. Epithelial mechanical properties define a tissue-intrinsic buckling threshold that dictates the compressive strain above which tissue folds become permanent.

    • Tom P. J. Wyatt
    • Jonathan Fouchard
    • Guillaume T. Charras
    Research
    Nature Materials
    Volume: 19, P: 109-117
  • Lysosomes are intracellular organelles containing degradative enzymes, and leakage of lysosomal contents into the cell is thought to trigger cell death. Here, the authors report that leaky lysosomes may facilitate chromosome separation during cell division.

    • Saara Hämälistö
    • Jonathan Lucien Stahl
    • Marja Jäättelä
    ResearchOpen Access
    Nature Communications
    Volume: 11, P: 1-15
  • This study reports the successful de novo design of a trefoil knotted protein fold for which the crystal structure agrees closely with the intended trefoil knot topology.

    • Lindsey A. Doyle
    • Brittany Takushi
    • Philip Bradley
    ResearchOpen Access
    Nature Communications
    Volume: 14, P: 1-17
  • Bacterial cell shape is dependent on the formation of the extracellular sugar polymer called peptidoglycan. Here the authors describe RodA-PBP2, the enzymatic core of the elongasome, which is the complex responsible peptidoglycan synthesis, and utilize an integrated approach to investigate the mechanism of peptidoglycan biosynthesis.

    • Rie Nygaard
    • Chris L. B. Graham
    • Filippo Mancia
    ResearchOpen Access
    Nature Communications
    Volume: 14, P: 1-15