Abstract
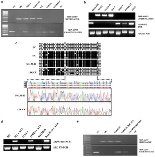
We have analyzed the regulation and expression of ASPP members, genes implicated in the regulation of the apoptotic function of the TP53 tumor-suppressor gene, in acute lymphoblastic leukemia (ALL). Expression of ASPP1 was significantly reduced in ALL and was dependent on hypermethylation of the ASPP1 gene promoter. Abnormal ASPP1 expression was associated with normal function of the tumor-suppressor gene TP53 in ALL. The analyses of 180 patients with ALL at diagnosis showed that the ASPP1 promoter was hypermethylated in 25% of cases with decreased mRNA expression. Methylation was significantly higher in adult ALL vs childhood ALL (32 vs 17%, P=0.03) and T-ALL vs B-ALL (50 vs 9%, P=0.001). Relapse rate (62 vs 44%, P=0.05) and mortality (59 vs 43%, P=0.05) were significantly higher in patients with methylated ASPP1. DFS and OS were 32.8 and 33.7% for patients with unmethylated ASPP1 and 6.1 and 9.9% for methylated patients (P<0.001 y P<0.02, respectively). On the multivariate analysis, methylation of the ASPP1 gene promoter was an independent poor prognosis factor in ALL patients. Our results demonstrate that decreased expression of ASPP1 in patients with ALL is due to an abnormal methylation of its promoter and is associated with a poor prognosis.
This is a preview of subscription content, access via your institution
Access options
Subscribe to this journal
Receive 50 print issues and online access
$259.00 per year
only $5.18 per issue
Buy this article
- Purchase on SpringerLink
- Instant access to the full article PDF.
USD 39.95
Prices may be subject to local taxes which are calculated during checkout




Similar content being viewed by others
References
Agirre X, Garcia-Delgado M, Calasanz MJ, Larrayoz MJ, Novo FJ, Vizmanos JL . (2002). Biotechniques 32: 1064–1065, 1068–1070.
Agirre X, Vizmanos JL, Calasanz MJ, Garcia-Delgado M, Larrayoz MJ, Novo FJ . (2003). Oncogene 22: 1070–1072.
Ao Y, Rohde LH, Naumovski L . (2001). Oncogene 20: 2720–2725.
Bergamaschi D, Samuels Y, Jin B, Duraisingham S, Crook T, Lu X . (2004). Mol Cell Biol 24: 1341–1350.
Bergamaschi D, Samuels Y, O'Neil NJ, Trigiante G, Crook T, Hsieh JK et al. (2003). Nat Genet 33: 162–167 Epub 2003 Jan 13.
Bird A . (2002). Genes Dev 16: 6–21.
Borresen AL, Hovig E, Smith-Sorensen B, Malkin D, Lystad S, Andersen TI et al. (1991). Proc Natl Acad Sci USA 88: 8405–8409.
Caron de Fromentel C, Soussi T . (1992). Genes Chromosomes Cancer 4: 1–15.
Esteller M . (2002). Oncogene 21: 5427–5440.
Gorina S, Pavletich NP . (1996). Science 274: 1001–1005.
Hamelin R, Jego N, Laurent-Puig P, Vidaud M, Thomas G . (1993). Oncogene 8: 2213–2220.
Hollstein M, Rice K, Greenblatt MS, Soussi T, Fuchs R, Sorlie T et al. (1994). Nucleic Acids Res 22: 3551–3555.
Iwabuchi K, Bartel PL, Li B, Marraccino R, Fields S . (1994). Proc Natl Acad Sci USA 91: 6098–6102.
Iwabuchi K, Li B, Massa HF, Trask BJ, Date T, Fields S . (1998). J Biol Chem 273: 26061–26068.
Liu ZJ, Lu X, Zhang Y, Zhong S, Gu SZ, Zhang XB et al. (2005). FEBS Lett 579: 1587–1590.
Liu ZJ, Zhang Y, Zhang XB, Yang X . (2004). Leukemia 18: 880.
Lopez CD, Ao Y, Rohde LH, Perez TD, O'Connor DJ, Lu X et al. (2000). Mol Cell Biol 20: 8018–8025.
Mori T, Okamoto H, Takahashi N, Ueda R, Okamoto T . (2000). FEBS Lett 465: 124–128.
Naumovski L, Cleary ML . (1996). Mol Cell Biol 16: 3884–3892.
Ortega JJ, Ribera JM, Oriol A, Bastida P, Gonzalez ME, Calvo C et al. (2001). Haematologica 86: 586–595.
Ribera JM, Ortega JJ, Oriol A, Fontanillas M, Hernandez-Rivas JM, Brunet S et al. (1998). Haematologica 83: 222–230.
Ribera JM, Ortega JJ, Oriol A, Granada I, Hernandez-Rivas JM, Parody R et al. (2002). Haematologica 87: 154–166.
Roman-Gomez J, Jimenez-Velasco A, Agirre X, Castillejo JA, Barrios M, Andreu EJ et al. (2003). Leukemia 18: 362–365.
Roman-Gomez J, Jimenez-Velasco A, Agirre X, Castillejo JA, Navarro G, Barrios M et al. (2004a). Br J Cancer 91: 707–713.
Roman-Gomez J, Jimenez-Velasco A, Castillejo JA, Agirre X, Barrios M, Navarro G et al. (2004b). Blood 104: 2492–2498.
Rossi D, Capello D, Gloghini A, Franceschetti S, Paulli M, Bhatia K et al. (2004). Haematologica 89: 154–164.
Samuels-Lev Y, O'Connor DJ, Bergamaschi D, Trigiante G, Hsieh JK, Zhong S et al. (2001). Mol Cell 8: 781–794.
Slee EA, Lu X . (2003). Toxicol Lett 139: 81–87.
Smith M, Arthur D, Camitta B, Carroll AJ, Crist W, Gaynon P et al. (1996). J Clin Oncol 14: 18–24.
Soussi T, Legros Y, Lubin R, Ory K, Schlichtholz B . (1994). Int J Cancer 57: 1–9.
Zhang X, Wang M, Zhou C, Chen S, Wang J . (2005). Leuk Res 29: 179–183.
Acknowledgements
This work was supported in part by Grants from Fondo de Investigaciones Sanitarias PI030661 PI030141, 01/0662, 02/1299, Junta de Andalucía 03/143, 03/144, RETIC C03/10, Lung Cancer SPORE (P50CA70907) and GELCC (U01CA7629303) and Fundación de Investigación Médica Mutua Madrileña Automovilista. This project was funded through the ‘UTE project CIMA’.
Author information
Authors and Affiliations
Corresponding author
Additional information
Supplementary information accompanies the paper on Oncogene website (http://www.nature.com/onc)
Supplementary information
Rights and permissions
About this article
Cite this article
Agirre, X., Román-Gómez, J., Jiménez-Velasco, A. et al. ASPP1, a common activator of TP53, is inactivated by aberrant methylation of its promoter in acute lymphoblastic leukemia. Oncogene 25, 1862–1870 (2006). https://doi.org/10.1038/sj.onc.1209236
Received:
Revised:
Accepted:
Published:
Issue date:
DOI: https://doi.org/10.1038/sj.onc.1209236
Keywords
This article is cited by
-
Evaluation of apoptosis stimulating protein of TP53-1 (ASPP1/PPP1R13B) to predict therapy resistance and overall survival in acute myeloid leukemia (AML)
Cell Death & Disease (2024)
-
ASPP1 deficiency promotes epithelial-mesenchymal transition, invasion and metastasis in colorectal cancer
Cell Death & Disease (2020)
-
EGR-1/ASPP1 inter-regulatory loop promotes apoptosis by inhibiting cyto-protective autophagy
Cell Death & Disease (2017)
-
Expression of myeloperoxidase in acute myeloid leukemia blasts mirrors the distinct DNA methylation pattern involving the downregulation of DNA methyltransferase DNMT3B
Leukemia (2014)
-
Epigenetic regulation of miRNA genes in acute leukemia
Leukemia (2012)


