Abstract
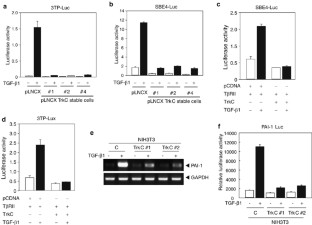
Growing evidence suggests that overexpression of TrkC, a member of the Trk family of neurotrophin receptors, could drive tumorigenesis, invasion and metastatic capability in cancer cells. However, relatively little is known about the mechanism of TrkC-mediated oncogenesis. The TrkC gene is a partner of the Tel-TrkC (ETV6-NTRK3) chimeric tyrosine kinase, a potent oncoprotein expressed in tumors derived from multiple cell lineages. Recently, we have shown that ETV6-NTRK3 suppresses transforming growth factor-β (TGF-β) signaling by directly binding to the type II TGF-β receptor (TβRII). Here, we report that expression of TrkC also suppresses TGF-β-induced Smad2/3 phosphorylation and transcriptional activation. Silencing TrkC expression by small interfering RNA in the highly metastatic 4T1 mammary tumor cell line expressing endogenous TrkC significantly enhanced TGF-β-induced Smad2/3 phosphorylation and restored TGF-β growth inhibitory activity. In contrast, expression of TrkC in 67NR cells, in which TrkC is not expressed, suppressed TGF-β transcriptional activation. Moreover, we show that TrkC directly binds to the TβRII, thereby preventing it from interacting with the type I TGF-β receptor (TβRI). These results indicate that TrkC is an inhibitor of TGF-β tumor suppressor activity.
This is a preview of subscription content, access via your institution
Access options
Subscribe to this journal
Receive 50 print issues and online access
$259.00 per year
only $5.18 per issue
Buy this article
- Purchase on SpringerLink
- Instant access to the full article PDF.
USD 39.95
Prices may be subject to local taxes which are calculated during checkout






Similar content being viewed by others
References
Bardelli A, Parsons DW, Silliman N, Ptak J, Szabo S, Saha S et al. (2003). Mutational analysis of the tyrosine phosphatome in colorectal cancers. Science 300: 949.
Brodeur GM, Nakagawara A, Yamashiro DJ, Ikegaki N, Liu XG, Azar CG et al. (1997). Expression of TrkA, TrkB and TrkC in human neuroblastomas. J Neurooncol 31: 49–55.
Chang J, Park K, Bang Y-J, Kim WS, Kim D, Kim S-J . (1997). Expression of transforming growth factor β type II receptor reduces tumorigenicity in human gastric cancer cells. Cancer Res 57: 2856–2859.
Chao MV, Bothwell M . (2002). Neurotrophins: to cleave or not to cleave. Neuron 33: 9–12.
Dennler S, Itoh S, Vivien D, ten Dijke P, Huet S, Gauthier JM . (1998). Direct binding of Smad3 and Smad4 to critical TGF β-inducible elements in the promoter of human plasminogen activator inhibitor-type 1 gene. EMBO J 17: 3091–3100.
Douma S, Van Laar T, Zevenhoven J, Meuwissen R, Van Garderen E, Peeper DS . (2004). Suppression of anoikis and induction of metastasis by the neurotrophic receptor TrkB. Nature 430: 1034–1039.
Eguchi M, Eguchi-Ishimae M, Tojo A, Morishita K, Suzuki K, Sato Y et al. (1999). Fusion of ETV6 to neurotrophin-3 receptor TRKC in acute myeloid leukemia with t(12;15)(p13;q25). Blood 93: 1355–1363.
Grotzer MA, Janss AJ, Fung K, Biegel JA, Sutton LN et al. (2000). TrkC expression predicts good clinical outcome in primitive neuroectodermal brain tumors. J Clin Oncol 18: 1027–1035.
Guate JL, Fernandez N, Lanzas JM, Escaf S, Vega JA . (1999). Expression of p75(LNGFR) and Trk neurotrophin receptors in normal and neoplastic human prostate. BJU Int 84: 495–502.
Hahm K-B, Cho K, Lee C, Im Y-H, Chang J, Choi S-G et al. (1999). Repression of the gene encoding the TGF-β type II receptor is a major target of the EWS-FLI1 oncoprotein. Nat Genet 23: 222–227.
Hisaoka M, Sheng WQ, Tanaka A, Hashimoto H . (2002). Gene expression of TrkC (NTRK3) in human soft tissue tumours. J Pathol 197: 661–667.
Horton CD, Qi Y, Chikaraishi D, Wang JK . (2001). Neurotrophin-3 mediates the autocrine survival of the catecholaminergic CAD CNS neuronal cell line. J Neurochem 76: 201–209.
Jin W, Kim BC, Tognon C, Lee HJ, Patel S, Lannon CL et al. (2005). The ETV6-NTRK3 chimeric tyrosine kinase suppresses TGF-β signaling by inactivating the TGF-β type II receptor. Proc Natl Acad Sci USA 102: 16239–16244.
Kim S-J, Im Y-H, Markowitz SD, Bang Y-J . (2000). Molecular mechanisms of inactivation of TGF-β receptors during carcinogenesis. Cytokine Growth Factor Rev 11: 159–168.
Knezevich SR, McFadden DE, Tao W, Lim JF, Sorensen PH . (1998). A novel ETV6-NTRK3 gene fusion in congenital fibrosarcoma. Nat Genet 18: 184–187.
Lee BI, Park SH, Kim JW, Sausville EA, Kim HT, Nakanishi O et al. (2001). MS-275, a histone deacetylase inhibitor, selectively induces transforming growth factor β type II receptor expression in human breast cancer cells. Cancer Res 61: 931–934.
Markowitz SD, Roberts AB . (1996). Tumor suppressor activity of the TGF-β pathway in human cancers. Cytokine Growth Factor Rev 7: 93–102.
Massagué J . (1998). TGF-β signal transduction. Annu Rev Biochem 67: 753–791.
Nakagawara A . (2001). Trk receptor tyrosine kinases: a bridge between cancer and neural development. Cancer Lett 169: 107–114.
Park K, Kim S-J, Bang Y-J, Park J-G, Kim NK, Roberts AB et al. (1994). Genetic changes in the transforming growth factor beta (TGF-β) type II receptor gene in human gastric cancer cells: correlation with sensitivity to growth inhibition by TGF-β. Proc Natl Acad Sci USA 91: 8772–8776.
Rickert CH . (2004). Prognosis-related molecular markers in pediatric central nervous system tumors. J Neuropathol Exp Neurol 63: 1211–1224.
Roberts AB, Sporn MB . (1993). Physiological actions and clinical applications of transforming growth factor-β (TGF-β). Growth Factors 8: 1–9.
Ruggeri BA, Miknyoczki SJ, Singh J, Hudkins RL . (1999). Role of neurotrophin–trk interactions in oncology: the anti-tumor efficacy of potent and selective trk tyrosine kinase inhibitors in pre-clinical tumor models. Curr Med Chem 6: 845–857.
Ryden M, Sehgal R, Dominici C, Schilling FH, Ibanez CF, Kogner P . (1996). Expression of mRNA for the neurotrophin receptor trkC in neuroblastomas with favourable tumour stage and good prognosis. Br J Cancer 74: 773–779.
Satoh F, Mimata H, Nomura T, Fujita Y, Shin T, Sakamoto S et al. (2001). Autocrine expression of neurotrophins and their receptors in prostate cancer. Int J Urol 8: S28–S34.
Segal RA, Goumnerova LC, Kwon YK, Stiles CD, Pomeroy SL . (1994). Expression of the neurotrophin receptor TrkC is linked to a favorable outcome in medulloblastoma. Proc Natl Acad Sci USA 91: 12867–12871.
Sun L, Wu G, Willson JK, Zborowska E, Yang J, Rajkarunanayake I et al. (1994). Expression of transforming growth factor β type II receptor leads to reduced malignancy in human breast cancer MCF-7 cells. J Biol Chem 269: 26449–26455.
Tognon C, Knezevich SR, Huntsman D, Roskelley CD, Melnyk N, Mathers JA et al. (2002). Expression of the ETV6-NTRK3 gene fusion as a primary event in human secretory breast carcinoma. Cancer Cell 2: 367–376.
Wieser R, Wrana JL, Massague J . (1995). GS domain mutations that constitutively activate TβR-I, the downstream signaling component in the TGF-β receptor complex. EMBO J 14: 2199–2208.
Wrana JL, Attisano L, Carcamo J, Zentella A, Doody J, Laiho M et al. (1992). TGF β signals through a heteromeric protein kinase receptor complex. Cell 71: 1003–1014.
Yamashiro DJ, Liu XG, Lee CP, Nakagawara A, Ikegaki N, McGregor LM et al. (1997). Expression and function of Trk-C in favourable human neuroblastomas. Eur J Cancer 33: 2054–2057.
Zawel L, Dai JL, Buckhaults P, Zhou S, Kinzler KW, Vogelstein B et al. (1998). Human Smad3 and Smad4 are sequence-specific transcription activators. Mol Cell 1: 611–617.
Acknowledgements
This research was supported by the Intramural Research Program of the National Cancer Institute, National Institutes of Health, Bethesda, MD, USA. We thank E Kohn and A Hobbie for the critical reading of the manuscript.
Author information
Authors and Affiliations
Corresponding author
Additional information
Supplementary Information accompanies the paper on the Oncogene website (http://www.nature.com/onc).
Supplementary information
Rights and permissions
About this article
Cite this article
Jin, W., Yun, C., Kwak, MK. et al. TrkC binds to the type II TGF-β receptor to suppress TGF-β signaling. Oncogene 26, 7684–7691 (2007). https://doi.org/10.1038/sj.onc.1210571
Received:
Revised:
Accepted:
Published:
Issue date:
DOI: https://doi.org/10.1038/sj.onc.1210571
Keywords
This article is cited by
-
TrkC, a novel prognostic marker, induces and maintains cell survival and metastatic dissemination of Ewing sarcoma by inhibiting EWSR1-FLI1 degradation
Cell Death & Disease (2022)
-
MEST induces Twist-1-mediated EMT through STAT3 activation in breast cancers
Cell Death & Differentiation (2019)
-
Tropomyosin Receptor Kinase C Targeted Delivery of a Peptidomimetic Ligand-Photosensitizer Conjugate Induces Antitumor Immune Responses Following Photodynamic Therapy
Scientific Reports (2016)
-
Dysregulated JAK2 expression by TrkC promotes metastasis potential, and EMT program of metastatic breast cancer
Scientific Reports (2016)
-
TSPYL2 is an essential component of the REST/NRSF transcriptional complex for TGFβ signaling activation
Cell Death & Differentiation (2015)


