Abstract
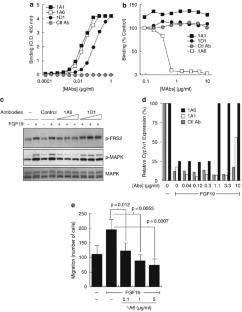
Although fibroblast growth factor 19 (FGF19) can promote liver carcinogenesis in mice its involvement in human cancer is not well characterized. Here we report that FGF19 and its cognate receptor FGF receptor 4 (FGFR4) are coexpressed in primary human liver, lung and colon tumors and in a subset of human colon cancer cell lines. To test the importance of FGF19 for tumor growth, we developed an anti-FGF19 monoclonal antibody that selectively blocks the interaction of FGF19 with FGFR4. This antibody abolished FGF19-mediated activity in vitro and inhibited growth of colon tumor xenografts in vivo and effectively prevented hepatocellular carcinomas in FGF19 transgenic mice. The efficacy of the antibody in these models was linked to inhibition of FGF19-dependent activation of FGFR4, FRS2, ERK and β-catenin. These findings suggest that the inactivation of FGF19 could be beneficial for the treatment of colon cancer, liver cancer and other malignancies involving interaction of FGF19 and FGFR4.
This is a preview of subscription content, access via your institution
Access options
Subscribe to this journal
Receive 50 print issues and online access
$259.00 per year
only $5.18 per issue
Buy this article
- Purchase on SpringerLink
- Instant access to the full article PDF.
USD 39.95
Prices may be subject to local taxes which are calculated during checkout







Similar content being viewed by others
References
Anthony PP . (1979). Precancerous changes in the human liver. J Toxicol Environ Health 5: 301–313.
Bange J, Prechtl D, Cheburkin Y, Specht K, Harbeck N, Schmitt M et al. (2002). Cancer progression and tumor cell motility are associated with the fgfr4 arg(388) allele. Cancer Res 62: 840–847.
Cappellen D, De Oliveira C, Ricol D, de Medina S, Bourdin J, Sastre-Garau X et al. (1999). Frequent activating mutations of fgfr3 in human bladder and cervix carcinomas. Nat Genet 23: 18–20.
Chesi M, Brents LA, Ely SA, Bais C, Robbiani DF, Mesri EA et al. (2001). Activated fibroblast growth factor receptor 3 is an oncogene that contributes to tumor progression in multiple myeloma. Blood 97: 729–736.
Chesi M, Nardini E, Brents LA, Schrock E, Ried T, Kuehl WM et al. (1997). Frequent translocation t(4;14)(p16.3;q32.3) in multiple myeloma is associated with increased expression and activating mutations of fibroblast growth factor receptor 3. Nat Genet 16: 260–264.
Dorkin TJ, Robinson MC, Marsh C, Bjartell A, Neal DE, Leung HY . (1999). Fgf8 over-expression in prostate cancer is associated with decreased patient survival and persists in androgen independent disease. Oncogene 18: 2755–2761.
Eriksson A, Siegbahn A, Westermark B, Heldin CH, Claesson-Welsh L . (1992). Pdgf alpha- and beta-receptors activate unique and common signal transduction pathways. EMBO J 11: 543–550.
Eswarakumar VP, Lax I, Schlessinger J . (2005). Cellular signaling by fibroblast growth factor receptors. Cytokine Growth Factor Rev 16: 139–149.
Gowardhan B, Douglas DA, Mathers ME, McKie AB, McCracken SR, Robson CN et al. (2005). Evaluation of the fibroblast growth factor system as a potential target for therapy in human prostate cancer. Br J Cancer 92: 320–327.
Harmer NJ, Pellegrini L, Chirgadze D, Fernandez-Recio J, Blundell TL . (2004). The crystal structure of fibroblast growth factor (fgf) 19 reveals novel features of the fgf family and offers a structural basis for its unusual receptor affinity. Biochemistry 43: 629–640.
Holt JA, Luo G, Billin AN, Bisi J, McNeill YY, Kozarsky KF et al. (2003). Definition of a novel growth factor-dependent signal cascade for the suppression of bile acid biosynthesis. Genes Dev 17: 1581–1591.
Holzmann K, Kohlhammer H, Schwaenen C, Wessendorf S, Kestler HA, Schwoerer A et al. (2004). Genomic DNA-chip hybridization reveals a higher incidence of genomic amplifications in pancreatic cancer than conventional comparative genomic hybridization and leads to the identification of novel candidate genes. Cancer Res 64: 4428–4433.
Huang YQ, Li JJ, Nicolaides A, Zhang WG, Friedman-Kien AE . (1993). Increased expression of fibroblast growth factors (fgfs) and their receptor by protamine and suramin on kaposi's sarcoma-derived cells. Anticancer Res 13: 887–890.
Jaakkola S, Salmikangas P, Nylund S, Partanen J, Armstrong E, Pyrhonen S et al. (1993). Amplification of fgfr4 gene in human breast and gynecological cancers. Int J Cancer 54: 378–382.
Jang JH, Shin KH, Park JG . (2001). Mutations in fibroblast growth factor receptor 2 and fibroblast growth factor receptor 3 genes associated with human gastric and colorectal cancers. Cancer Res 61: 3541–3543.
Jang JH, Shin KH, Park YJ, Lee RJ, McKeehan WL, Park JG . (2000). Novel transcripts of fibroblast growth factor receptor 3 reveal aberrant splicing and activation of cryptic splice sequences in colorectal cancer. Cancer Res 60: 4049–4052.
Jeffers M, LaRochelle WJ, Lichenstein HS . (2002). Fibroblast growth factors in cancer: therapeutic possibilities. Expert Opin Ther Targets 6: 469–482.
Jubb AM, Pham TQ, Frantz GD, Peale Jr FV, Hillan KJ . (2006). Quantitative in situ hybridization of tissue microarrays. Methods Mol Biol 326: 255–264.
Kiuru-Kuhlefelt S, Sarlomo-Rikala M, Larramendy ML, Soderlund M, Hedman K, Miettinen M et al. (2000). Fgf4 and int2 oncogenes are amplified and expressed in kaposi's sarcoma. Mod Pathol 13: 433–437.
Kobayashi M, Ikeda K, Hosaka T, Sezaki H, Someya T, Akuta N et al. (2006). Dysplastic nodules frequently develop into hepatocellular carcinoma in patients with chronic viral hepatitis and cirrhosis. Cancer 106: 636–647.
Krejci P, Dvorakova D, Krahulcova E, Pachernik J, Mayer J, Hampl A et al. (2001). Fgf-2 abnormalities in b cell chronic lymphocytic and chronic myeloid leukemias. Leukemia 15: 228–237.
Lee Jr FT, Chosy SG, Naidu SG, Goldfarb S, Weichert JP, Bakan DA et al. (1997). Ct depiction of experimental liver tumors: Contrast enhancement with hepatocyte-selective iodinated triglyceride versus conventional techniques. Radiology 203: 465–470.
Liscia DS, Merlo GR, Garrett C, French D, Mariani-Costantini R, Callahan R . (1989). Expression of int-2 mrna in human tumors amplified at the int-2 locus. Oncogene 4: 1219–1224.
Marsh SK, Bansal GS, Zammit C, Barnard R, Coope R, Roberts-Clarke D et al. (1999). Increased expression of fibroblast growth factor 8 in human breast cancer. Oncogene 18: 1053–1060.
Mattila MM, Ruohola JK, Valve EM, Tasanen MJ, Seppanen JA, Harkonen PL . (2001). Fgf-8b increases angiogenic capacity and tumor growth of androgen-regulated s115 breast cancer cells. Oncogene 20: 2791–2804.
Mauad TH, van Nieuwkerk CM, Dingemans KP, Smit JJ, Schinkel AH, Notenboom RG et al. (1994). Mice with homozygous disruption of the mdr2 p-glycoprotein gene. A novel animal model for studies of nonsuppurative inflammatory cholangitis and hepatocarcinogenesis. Am J Pathol 145: 1237–1245.
Morimoto Y, Ozaki T, Ouchida M, Umehara N, Ohata N, Yoshida A et al. (2003). Single nucleotide polymorphism in fibroblast growth factor receptor 4 at codon 388 is associated with prognosis in high-grade soft tissue sarcoma. Cancer 98: 2245–2250.
Nicholes K, Guillet S, Tomlinson E, Hillan K, Wright B, Frantz GD et al. (2002). A mouse model of hepatocellular carcinoma: Ectopic expression of fibroblast growth factor 19 in skeletal muscle of transgenic mice. Am J Pathol 160: 2295–2307.
Ornitz DM, Itoh N . (2001). Fibroblast growth factors. Genome Biol 2: REVIEWS3005.
Ornitz DM, Xu J, Colvin JS, McEwen DG, MacArthur CA, Coulier F et al. (1996). Receptor specificity of the fibroblast growth factor family. J Biol Chem 271: 15292–15297.
Popovici C, Zhang B, Gregoire MJ, Jonveaux P, Lafage-Pochitaloff M, Birnbaum D et al. (1999). The t(6;8)(q27;p11) translocation in a stem cell myeloproliferative disorder fuses a novel gene, fop, to fibroblast growth factor receptor 1. Blood 93: 1381–1389.
Powers CJ, McLeskey SW, Wellstein A . (2000). Fibroblast growth factors, their receptors and signaling. Endocr Relat Cancer 7: 165–197.
Qian ZR, Sano T, Asa SL, Yamada S, Horiguchi H, Tashiro T et al. (2004). Cytoplasmic expression of fibroblast growth factor receptor-4 in human pituitary adenomas: Relation to tumor type, size, proliferation, and invasiveness. J Clin Endocrinol Metab 89: 1904–1911.
Richelda R, Ronchetti D, Baldini L, Cro L, Viggiano L, Marzella R et al. (1997). A novel chromosomal translocation t(4; 14)(p16.3; q32) in multiple myeloma involves the fibroblast growth-factor receptor 3 gene. Blood 90: 4062–4070.
Ruohola JK, Viitanen TP, Valve EM, Seppanen JA, Loponen NT, Keskitalo JJ et al. (2001). Enhanced invasion and tumor growth of fibroblast growth factor 8b-overexpressing mcf-7 human breast cancer cells. Cancer Res 61: 4229–4237.
Schlessinger J . (2004). Common and distinct elements in cellular signaling via egf and fgf receptors. Science 306: 1506–1507.
Shimokawa T, Furukawa Y, Sakai M, Li M, Miwa N, Lin YM et al. (2003). Involvement of the fgf18 gene in colorectal carcinogenesis, as a novel downstream target of the beta-catenin/t-cell factor complex. Cancer Res 63: 6116–6120.
Sleeman M, Fraser J, McDonald M, Yuan S, White D, Grandison P et al. (2001). Identification of a new fibroblast growth factor receptor, fgfr5. Gene 271: 171–182.
Spinola M, Leoni V, Pignatiello C, Conti B, Ravagnani F, Pastorino U et al. (2005). Functional fgfr4 gly388arg polymorphism predicts prognosis in lung adenocarcinoma patients. J Clin Oncol 23: 7307–7311.
Streit S, Bange J, Fichtner A, Ihrler S, Issing W, Ullrich A . (2004). Involvement of the fgfr4 arg388 allele in head and neck squamous cell carcinoma. Int J Cancer 111: 213–217.
Wang J, Stockton DW, Ittmann M . (2004). The fibroblast growth factor receptor-4 arg388 allele is associated with prostate cancer initiation and progression. Clin Cancer Res 10: 6169–6178.
Xiao S, Nalabolu SR, Aster JC, Ma J, Abruzzo L, Jaffe ES et al. (1998). Fgfr1 is fused with a novel zinc-finger gene, znf198, in the t(8;13) leukaemia/lymphoma syndrome. Nat Genet 18: 84–87.
Xie MH, Holcomb I, Deuel B, Dowd P, Huang A, Vagts A et al. (1999). Fgf-19, a novel fibroblast growth factor with unique specificity for fgfr4. Cytokine 11: 729–735.
Yamada SM, Yamada S, Hayashi Y, Takahashi H, Teramoto A, Matsumoto K . (2002). Fibroblast growth factor receptor (fgfr) 4 correlated with the malignancy of human astrocytomas. Neurol Res 24: 244–248.
Yu C, Wang F, Jin C, Huang X, McKeehan WL . (2005). Independent repression of bile acid synthesis and activation of c-jun n-terminal kinase (jnk) by activated hepatocyte fibroblast growth factor receptor 4 (fgfr4) and bile acids. J Biol Chem 280: 17707–17714.
Zaharieva BM, Simon R, Diener PA, Ackermann D, Maurer R, Alund G ; et al. (2003). High-throughput tissue microarray analysis of 11q13 gene amplification (ccnd1, fgf3, fgf4, ems1) in urinary bladder cancer. J Pathol 201: 603–608.
Acknowledgements
We thank Chris Wiesmann for structural modeling; Robin E Taylor and Julio Ramirez for paraffin embedding and sectioning; Sheila Bheddah for immunohistochemistry assistance; and Hartmut Koeppen, Paul Polakis, and Vishva Dixit for helpful discussions.
Author information
Authors and Affiliations
Corresponding author
Additional information
Supplementary Information accompanies the paper on the Oncogene website (http://www.nature.com/onc).
Supplementary information
Rights and permissions
About this article
Cite this article
Desnoyers, L., Pai, R., Ferrando, R. et al. Targeting FGF19 inhibits tumor growth in colon cancer xenograft and FGF19 transgenic hepatocellular carcinoma models. Oncogene 27, 85–97 (2008). https://doi.org/10.1038/sj.onc.1210623
Received:
Revised:
Accepted:
Published:
Issue date:
DOI: https://doi.org/10.1038/sj.onc.1210623
Keywords
This article is cited by
-
Interactions of melatonin with various signaling pathways: implications for cancer therapy
Cancer Cell International (2022)
-
The impact of FGF19/FGFR4 signaling inhibition in antitumor activity of multi-kinase inhibitors in hepatocellular carcinoma
Scientific Reports (2021)
-
Enhanced autocrine FGF19/FGFR4 signaling drives the progression of lung squamous cell carcinoma, which responds to mTOR inhibitor AZD2104
Oncogene (2020)
-
FGF401 and vinorelbine synergistically mediate antitumor activity and vascular normalization in FGF19-dependent hepatocellular carcinoma
Experimental & Molecular Medicine (2020)
-
The Klotho proteins in health and disease
Nature Reviews Nephrology (2019)


