Abstract
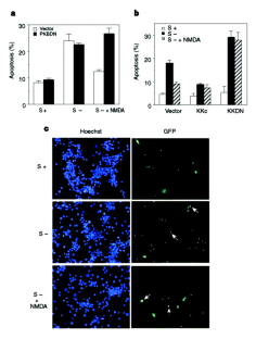
The protection against apoptosis provided by growth factors in several cell lines is due to stimulation of the phosphatidylinositol-3-OH kinase (PI(3)K) pathway, which results in activation of protein kinase B1,2 (PKB; also known as c-Akt and Rac) and phosphorylation and sequestration to protein 14-3-3 of the pro-apoptotic Bcl-2-family member BAD3,4,5,6,7. A modest increase in intracellular Ca2+ concentration also promotes survival of some cultured neurons8,9 through a pathway that requires calmodulin but is independent of PI(3)K and the MAP kinases10,11. Here we report that Ca2+/calmodulin-dependent protein kinase kinase (CaM-KK) activates PKB directly, resulting in phosphorylation of BAD on serine residue 136 and the interaction of BAD with protein 14-3-3. Serum withdrawal induced a three- to fourfold increase in cell death of NG108 neuroblastoma cells, and this apoptosis was largely blocked by increasing the intracellular Ca2+ concentration with NMDA (N-methyl-D-aspartate) or KCl or by transfection with constitutively active CaM-KK. The effect of NMDA on cell survival was blocked by transfection with dominant-negative forms of CaM-KK or PKB. These results identify a Ca2+-triggered signalling cascade in which CaM-KK activates PKB, which in turn phosphorylates BAD and protects cells from apoptosis.
This is a preview of subscription content, access via your institution
Access options
Subscribe to this journal
Receive 51 print issues and online access
$199.00 per year
only $3.90 per issue
Buy this article
- Purchase on SpringerLink
- Instant access to the full article PDF.
USD 39.95
Prices may be subject to local taxes which are calculated during checkout




Similar content being viewed by others
References
Franke, T. F. et al. The protein kinase encoded by Akt proto-oncogene is a target of the PDGF-activated phosphatidylinositol 3-kinase. Cell 81, 727–736 (1995).
Burgering, B. M. T. & Coffer, P. J. Protein kinase B (c-Akt) in phosphatidylinositol-3-OH kinase signal transduction. Nature 376, 599–602 (1995).
Datta, S. R. et al. Akt phosphorylation of BAD couples survival signals to the cell-intrinsic death machinery. Cell 91, 231–241 (1997).
Peso, L., Gonzalez-Garcia, M., Page, C., Herrera, R. & Nunez, G. Interleukin-3-induced phosphorylation of BAD through the protein kinase Akt. Science 278, 687–689 (1997).
Hemmings, B. A. Akt signaling: linking membrane events to life and death decisions. Science 275, 628–630 (1997).
Marte, B. M. & Downward, J. PKB/Akt: connecting phosphoinositide 3-kinase to cell survival and beyond. Trends Biochem. Sci. 22, 355–358 (1997).
Dudek, H. et al. Regulation of neuronal survival by the serine-threonine protein kinase Akt. Science 275, 661–664 (1997).
Gallo, V., Kingsbury, A., Balazs, R. & Jorgensen, O. S. The role of depolarization in the survival and differentiation of cerebellar granule cells in culture. J. Neurosci. 7, 2203–2213 (1987).
Koike, T., Martin, D. P. & Johnson, E. M. Role of calcium channels in the ability of membrane-depolarization to prevent neuronal death induced by trophic factor deprivation: evidence that levels of internal Ca2+ determine nerve growth factor dependence of sympathetic ganglion cells. Proc. Natl Acad. Sci. USA 86, 6421–6425 (1989).
Hack, N., Hidaka, H., Wakefield, M. J. & Balazs, R. Promotion of granule cell survival by high K+ or excitatory amino acid treatment and Ca2+/calmodulin-dependent protein kinase activity. Neuroscience 57, 90–20 (1993).
Soler, R. M. et al. Calmodulin is involved in membrane depolarization-mediated survival of motoneurons by phosphatidylinositol-3 kinase- and MAPK-independent pathways. J. Neurosci. 18, 1230–1239 (1998).
Alessi, D. R. et al. Characterization of a 3-phosphoinositide-dependent protein kinase which phosphorylates and activated protein kinase Bα. Curr. Biol. 7, 261–269 (1997).
Stokoe, D. et al. Dual role of phosphatidylinositol-3,4,5-trisphosphate in the activation of protein kinase B. Science 277, 567–570 (1997).
Stephens, L. et al. Protein kinase B kinases that mediate phosphatidylinositol 3,4,5-trisphosphate-dependent activation of protein kinase B. Science 279, 710 (1998).
Alessi, D. R. et al. Mechanism of activation of protein kinase B by insulin and IGF-1. EMBO J. 15, 6541–6551 (1996).
Haribabu, B. et al. Human calcium-calmodulin dependent protein kinase I: cDNA cloning, domain structure and activation by phosphorylation at threonine-177 by calcium-calmodulin dependent protein kinase I kinase. EMBO J. 14, 3679–3686 (1995).
Sebert, M. A. et al. Phosphorylation and activation of Ca(2+)-calmodulin-dependent protein kinase IV by Ca(2+)-calmodulin-dependent protein kinase Ia kinase. Phosphorylation of threonine 196 is essential for activation. J. Biol. Chem. 270, 17616–17621 (1995).
Tokumitsu, H., Enslen, H. & Soderling, T. R. Characterization of a CaM-kinase cascade: molecular cloning and characterization of CaM-kinase. J. Biol. Chem. 270, 19320–19324 (1995).
Wayman, G. A., Tokumitsu, H. & Soderling, T. R. Inhibitory cross-talk by cAMP-kinase on the calmodulin-dependent protein kinase cascade. J. Biol. Chem. 272, 16073–16076 (1997).
Conus, N. M., Hemmings, B. A. & Pearson, R. B. Differential regulation by calcium reveals distinct signaling requirements for the activation of akt and p70. J. Biol. Chem. 273, 4776–4782 (1998).
Enslen, H., Tokumitsu, H., Stork, P. J. S., Davis, R. J. & Soderling, T. R. Regulation of MAP kinases by a calcium/calmodulin-dependent protein kinase cascade. Proc. Natl Acad. Sci. USA 93, 10803–10808 (1996).
Zha, J., Harada, H., Yang, E., Jockel, J. & Korsmeyer, S. J. Serine phosphorylation of death agonist BAD in response to survival factor results in binding to 14-3-3 not Bcl-XL. Cell 87, 619–628 (1996).
Hsu, S. Y., Kaipia, A., Zhu, L. & Hsueh, A. J. Interference of BAD (Bcl-xL/Bcl-2-associated death promoter)-induced apoptosis in mammalian cells by 14-3-3 isoforms and P11. Mol. Endocrinol. 11, 1858–1867 (1997).
Furbre, S., Oppenheim, R. W. & Prevette, D. Naturally-occuring neuron death in the ciliary ganglion of the chick embryo following removal of pregangalionic input: evidence for the role of afferents in ganglion cell survival. J. Neurosci. 7, 1816–1832 (1987).
Coffer, P. J. & Woodgett, J. R. Molecular cloning and characterization of an novel putative protein-serine kinase related to the cAMP-dependent and protein kinase C families. Eur. J. Biochem. 201, 475–481 (1991).
Jones, P. F., Jakubowicz, T., Pitossi, F. J., Maurer, F. & Hemmings, B. A. Molecular cloning and identification of a serine/threonine protein kinase of the second-messenger subfamily. Proc. Natl Acad. Sci. USA 88, 4171–4175 (1991).
Tokumitsu, H. & Soderling, T. R. Requirements for calcium and calmodulin in the calmodulin-kinase activation cascade. J. Biol. Chem. 271, 5617–5622 (1996).
Park, J. K. & Soderling, T. R. Activation of Ca2+/calmodulin-dependent protein kinase IV by CaM-kinase kinase in Jurkat T lymphocytes. J. Biol. Chem. 270, 30464–30469 (1995).
Acknowledgements
We thank B. Chang for help in constructing dominant-negative PKB and P. Stork for discussions during the course of this work. This study was supported by the NIH.
Author information
Authors and Affiliations
Corresponding author
Rights and permissions
About this article
Cite this article
Yano, S., Tokumitsu, H. & Soderling, T. Calcium promotes cell survival through CaM-K kinase activation of the protein-kinase-B pathway. Nature 396, 584–587 (1998). https://doi.org/10.1038/25147
Received:
Accepted:
Issue date:
DOI: https://doi.org/10.1038/25147


