Abstract
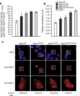
Ataxia-telangiectasia (A-T) and Nijmegen breakage syndrome (NBS) are recessive genetic disorders with susceptibility to cancer and similar cellular phenotypes1. The protein product of the gene responsible for A-T, designated ATM, is a member of a family of kinases characterized by a carboxy-terminal phosphatidylinositol 3-kinase-like domain2,3. The NBS1 protein is specifically mutated in patients with Nijmegen breakage syndrome and forms a complex with the DNA repair proteins Rad50 and Mre114,5,6,7. Here we show that phosphorylation of NBS1, induced by ionizing radiation, requires catalytically active ATM. Complexes containing ATM and NBS1 exist in vivo in both untreated cells and cells treated with ionizing radiation. We have identified two residues of NBS1, Ser 278 and Ser 343 that are phosphorylated in vitro by ATM and whose modification in vivo is essential for the cellular response to DNA damage. This response includes S-phase checkpoint activation, formation of the NBS1/Mre11/Rad50 nuclear foci and rescue of hypersensitivity to ionizing radiation. Together, these results demonstrate a biochemical link between cell-cycle checkpoints activated by DNA damage and DNA repair in two genetic diseases with overlapping phenotypes.
This is a preview of subscription content, access via your institution
Access options
Subscribe to this journal
Receive 51 print issues and online access
$199.00 per year
only $3.90 per issue
Buy this article
- Purchase on SpringerLink
- Instant access to the full article PDF.
USD 39.95
Prices may be subject to local taxes which are calculated during checkout




Similar content being viewed by others
References
Shiloh, Y. Ataxia-telangiectasia and the Nijmegen breakage syndrome: related disorders but genes apart. Annu. Rev. Genet. 31, 635 –662 (1997).
Gatti, R. A. et al. Localization of an ataxia-telangiectasia gene to chromosome 11q22–23. Nature 336, 577– 580 (1988).
Savitsky, K. et al. The complete sequence of the coding region of the ATM gene reveals similarity to cell cycle regulators in different species. Hum. Mol. Genet. 4, 2025–2032 (1995).
Carney, J. P. et al. The hMre11/hRad50 protein complex and Nijmegen breakage syndrome: linkage of double-strand break repair to the cellular DNA damage response. Cell 93, 477–486 (1998).
Varon, R. et al. Nibrin, a novel DNA double-strand break repair protein, is mutated in Nijmegen breakage syndrome. Cell 93, 467–476 (1998).
Trujillo, K. M., Yuan, S. S., Lee, E. Y. & Sung, P. Nuclease activities in a complex of human recombination and DNA repair factors Rad50, Mre11, and p95. J. Biol. Chem. 273, 21447– 21450 (1998).
Paull, T. T. & Gellert, M. Nbs1 potentiates ATP-driven DNA unwinding and endonuclease cleavage by the Mre11/Rad50 complex. Genes Dev. 13, 1276–1288 (1999).
Elledge, S. J. Cell cycle checkpoints: preventing an identity crisis. Science 274, 1664–1672 ( 1996).
Weinert, T. DNA damage and checkpoint pathways: molecular anatomy and interactions with repair. Cell 94, 555–558 (1998).
Caspari, T. & Carr, A. M. DNA structure checkpoint pathways in Schizosaccharomyces pombe. Biochimie 81, 173–181 (1999).
Dasika, G. K. et al. DNA damage-induced cell cycle checkpoints and DNA strand break repair in development and tumorigenesis. Oncogene 18 , 7883–7899 (1999).
Banin, S. et al. Enhanced phosphorylation of p53 by ATM in response to DNA damage. Science 281, 1674–1677 (1998).
Canman, C. E. et al. Activation of the ATM kinase by ionizing radiation and phosphorylation of p53. Science 281, 1677– 1679 (1998).
Cortez, D., Wang, Y., Qin, J. & Elledge, S. J. Requirement of ATM-dependent phosphorylation of brac1 in the DNA damage response to double-strand breaks. Science 286, 1162– 1166 (1999).
Matsuoka, S., Huang, M. & Elledge, S. J. Linkage of ATM to cell cycle regulation by the Chk2 protein kinase. Science 282, 1893– 1897 (1998).
Yuan, Z. M. et al. Regulation of Rad51 function by c-Abl in response to DNA damage. J. Biol. Chem. 273, 3799– 3802 (1998).
Chen, G. et al. Radiation-induced assembly of Rad51 and Rad52 recombination complex requires ATM and c-Abl. J. Biol. Chem. 274, 12748–12752 (1999).
Haber, J. E. The many interfaces of Mre11. Cell 95, 583 –586 (1998).
Ziv, Y. et al. Recombinant ATM protein complements the cellular A-T phenotype. Oncogene 15, 159–167 (1998).
Canman, C. E., Wolff, A. C., Chen, C. Y., Fornace, A. J. Jr & Kastan, M. B. The p53-dependent G1 cell cycle checkpoint pathway and ataxia-telangiectasia. Cancer Res. 54, 5054–5058 ( 1994).
Tibbetts, R. S. et al. A role for ATR in the DNA damage-induced phosphorylation of p53. Genes Dev. 13, 152– 157 (1999).
Baskaran, R. et al. Ataxia telangiectasia mutant protein activates c-Abl tyrosine kinase in response to ionizing radiation. Nature 387 , 516–519 (1997).
Kraakman-van der Zwet, M. et al. Immortalization and characterization of Nijmegen Breakage syndrome fibroblasts. Mutat. Res. 434, 17 –27 (1999).
Young, B. R. & Painter, R. B. Radioresistant DNA synthesis and human genetic diseases. Hum. Genet. 82, 113–117 (1989).
Maser, R. S., Monsen, K. J., Nelms, B. E. & Petrini, J. H. hMre11 and hRad50 nuclear foci are induced during the normal cellular response to DNA double-strand breaks. Mol. Cell. Biol. 17, 6087–6096 (1997).
Zhong, Q. et al. Association of BRCA1 with the hRad50–hMre11-p95 complex and the DNA damage response. Science 285, 747–750 (1999).
Nelms, B. E., Maser, R. S., MacKay, J. F., Lagally, M. G. & Petrini, J. H. In situ visualization of DNA double-strand break repair in human fibroblasts. Science 280, 590–592 ( 1998).
Ziv, Y., Banin, S., Lim, D.-S., Kastan, M. B. & Shiloh, Y. in Expression and Assay of Recombinant ATM Kinase (ed. Keyse, S.) (Humana, New Jersey, 1999).
Chen, P. L., Scully, P., Shew, J. Y., Wang, J. Y. & Lee, W. H. Phosphorylation of the retinoblastoma gene product is modulated during the cell cycle and cellular differentiation. Cell 58, 1193–1198 ( 1989).
Acknowledgements
We thank W.-H. Lee, A. Tomkinson and members of their laboratories for discussion; A. Tomkinson, T. Boyer and P. Sung for critical reading; S.-Y. Lee for assistance on the manuscript; M. Chen for site-specific mutagenesis of ATM; Q. Du for the initial studies of ATM kinase; L. Zheng for technical advice; and S. Deb for the full-length human p53 cDNA. E.L. is supported by grants from NIH NINDS, Texas Advanced Research/Advanced Technology Program and NCI P01. S.Z. is supported by a DOD training grant.
Author information
Authors and Affiliations
Corresponding author
Rights and permissions
About this article
Cite this article
Zhao, S., Weng, YC., Yuan, SS. et al. Functional link between ataxia-telangiectasia and Nijmegen breakage syndrome gene products. Nature 405, 473–477 (2000). https://doi.org/10.1038/35013083
Received:
Accepted:
Issue date:
DOI: https://doi.org/10.1038/35013083
This article is cited by
-
MRE11 promotes oral cancer progression through RUNX2/CXCR4/AKT/FOXA2 signaling in a nuclease-independent manner
Oncogene (2021)
-
PP4 deficiency leads to DNA replication stress that impairs immunoglobulin class switch efficiency
Cell Death & Differentiation (2019)
-
Chromosome segregation errors generate a diverse spectrum of simple and complex genomic rearrangements
Nature Genetics (2019)
-
NBS1 interacts with HP1 to ensure genome integrity
Cell Death & Disease (2019)
-
ING3 is required for ATM signaling and DNA repair in response to DNA double strand breaks
Cell Death & Differentiation (2019)


