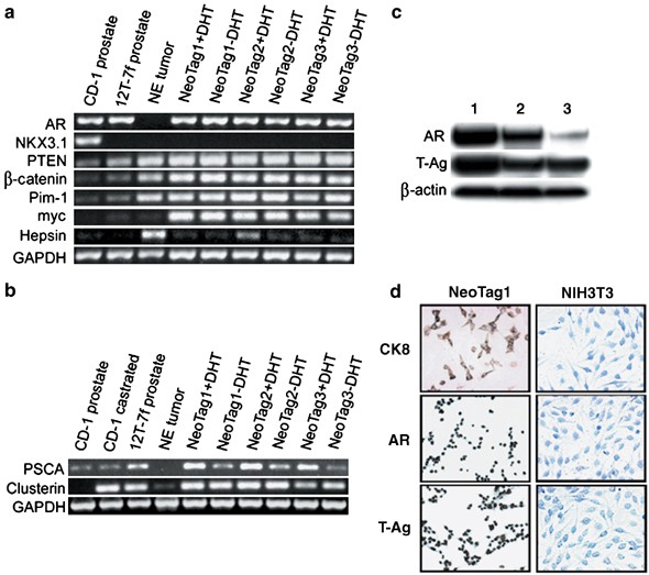
Figure 3

Expression of prostate cancer related genes and molecular markers in NeoTag prostate epithelial cells in vitro. (a, b) Pten, myc, Hepsin, β-catenin, AR, Nkx3.1, Pim-1, PSCA, and clusterin expression were investigated by RT-PCR analysis of total RNA extracted from adult murine dorsolateral prostate, neuroendocrine tumor, and three NeoTag cells cultured with DHT or without DHT for 24 h. RT-PCR amplification of mouse GAPDH RNA served as a loading control. (c) Western blot analysis of AR and T-antigen protein in mice prostate epithelial cells. Lane 1, NeoTag1 cell; Lane 2, NeoTag2 cell; Lane 3, NeoTag3 cell. (d) Immunocytochemical analysis for G418 selected NeoTag1 cell with the antibodies indicated. NIH3T3 cell used as negative control.