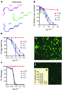
Abstract
The productive regions of the ocean are characterized by seasonal blooms of phytoplankton which are generally dominated by diatoms. This algal class has, therefore, traditionally been regarded as providing the bulk of the food that sustains the marine food chain to top consumers and important fisheries. However, this beneficial role has recently been questioned on the basis of laboratory studies showing that although dominant zooplankton grazers such as copepods feed extensively on diatoms, the hatching success of eggs thus produced is seriously impaired1. Here we present evidence from the field showing that the hatching success of wild copepods feeding on a diatom-dominated bloom is also heavily compromised, with only 12% of the eggs hatching compared with 90% in post-bloom conditions. We report on the structure of the three aldehydes isolated from diatoms that are responsible for this biological activity, and show that these compounds arrest embryonic development in copepod and sea urchin bioassays and have antiproliferative and apoptotic effects on human carcinoma cells.
This is a preview of subscription content, access via your institution
Access options
Subscribe to this journal
Receive 51 print issues and online access
$199.00 per year
only $3.90 per issue
Buy this article
- Purchase on SpringerLink
- Instant access to the full article PDF.
USD 39.95
Prices may be subject to local taxes which are calculated during checkout


Similar content being viewed by others
References
Ban,S. et al. The paradox of diatom-copepod interactions. Mar. Ecol. Prog. Ser. 157, 287–293 (1997).
Vollenweider,R. A., Rinaldi,A. & Montanari,G. in Marine Coastal Eutrophication (eds Vollenweider, R. A., Marchetti, R. & Viviani, R.) 63–106 (Elsevier, Amsterdam, 1992).
Peterson,W. T. & Kimmerer,W. J. Processes controlling recruitment of the marine calanoid copepod Temora longicornis in Long Island Sound: egg production, egg mortality, and cohort survival rates. Limnol. Oceanogr. 39, 1594–1605 (1994).
Harkes,P. D. & Begemann,W. J. Identification of some previously unknown aldehydes in cooked chicken. J. Am. Chem. Soc. 51, 356–359 (1974).
Wendel,T. & Jüttner,F. Lipoxygenase-mediated formation of hydrocarbons and unsaturated aldehydes in freshwater diatoms. Phytochemistry 41, 1445–1449 (1996).
Gerwick,W. H. & Bernart,M. W. in Marine Biotechnology, Vol. 1. Pharmaceutical and Bioactive Natural Products. (eds Attaway, D. H. &Zaborsky, O. R.) 101–152 (Plenum, New York, 1993).
Fogh,J., Wright,W. C. & Loveless,J. D. Absence of HeLa cell contamination in cell lines derived from human tumors. J. Natl Cancer Inst. 58, 209–214 (1977).
Zimmerman,B. T., Crawford,G. D., Dahl,R., Simon,F. T. & Mapoles,J. E. Mechanisms of acetaldehyde-mediated growth inhibition: delayed cell cycle progression and induction of apoptosis. Alcoholism Clin. Exp. Res. 19, 434–440 (1995).
Koski,M., Klein Breteler,W. & Schogt,N. Effect of food quality on rate of growth and development of the pelagic copepod Pseudocalanus elongatus (Copepoda, Calanoida). Mar. Ecol. Prog. Ser. 170, 169–187 (1998).
Harborne,J. B. in Herbivores: Their Interactions with Secondary Plant Metabolites (eds Rosenthal, G. A. & Berenbaum, M. R.) 389–429 (Academic, San Diego, 1991).
Robbins, W. E. et al. Ecdysones and analogs: Effects on development and reproduction of insect. Science 161, 1158–1160 (1968).
Leopold, A. S. et al. Phytoestrogens: Adverse effects on reproduction in California quail. Science 191, 98–100 (1976).
Dutz,J. Repression of fecundity in the meritic copepod Acartia clausi exposed to the toxic dinoflagellate Alexandrium lusitanicum: relationship between feeding and egg production. Mar. Ecol. Prog. Ser. 175, 97–107 (1998).
White,A. W. Marine zooplankton can accumulate and retain dinoflagellate toxins and cause fish kills. Limnol. Oceanogr. 26, 103–109 (1981).
Kleppel,G. S., Holliday,D. V. & Pieper,R. E. Trophic interactions between copepods and microplankton: a question about the role of diatoms. Limnol. Oceanogr. 36, 172–178 (1991).
Runge,J. A. & de Lafontaine,Y. Characterization of the pelagic ecosystem in surface waters of the northern Gulf of St. Lawrence in early summer: the larval redfish-Calanus-microplankton interaction. Fish. Oceanogr. 5, 21–37 (1996).
Smetacek,V. S. Role of sinking in diatom life-history cycles: ecological, evolutionary and geological significance. Mar. Biol. 84, 239–251 (1985).
Ianora,A., Poulet,S. A., Miralto,A. & Grottoli,R. The diatom Thalassiosira rotula affects reproductive success in the copepod Acartia clausi. Mar. Biol. 125, 279–286 (1996).
Buttino,I., Miralto,A., Ianora,A., Romano,G. & Poulet,S. A. Water soluble extracts of the diatom Thalassiosira rotula induce aberrations in embryonic tubulin organisation of sea urchin Paracentrotus lividus. Mar. Biol. 134, 147–154 (1999).
Acknowledgements
We thank E. Trivellone and T. Tancredi of the Core Facility, CNR Naples, for NMR assistance, and M. Di Pinto, F. Esposito and V. Mirra for technical help. This work was funded by the Stazione Zoologica and Roscoff Marine Station and an Italian MURST programme PRISMA II, Biogeochemical Cycles.
Author information
Authors and Affiliations
Corresponding author
Supplementary information
Rights and permissions
About this article
Cite this article
Miralto, A., Barone, G., Romano, G. et al. The insidious effect of diatoms on copepod reproduction. Nature 402, 173–176 (1999). https://doi.org/10.1038/46023
Received:
Accepted:
Issue date:
DOI: https://doi.org/10.1038/46023
This article is cited by
-
Widespread Production of Polyunsaturated Aldehydes by Benthic Diatoms of the North Pacific Ocean’s Salish Sea
Journal of Chemical Ecology (2024)
-
Anticancer potential of algae-derived metabolites: recent updates and breakthroughs
Future Journal of Pharmaceutical Sciences (2023)
-
Comparative characterization of three Tetraselmis chui (Chlorophyta) strains as sources of nutraceuticals
Journal of Applied Phycology (2022)
-
Lipid mediators in marine diatoms
Aquatic Ecology (2022)
-
Novel technique for definite blastomere inhibition and distribution of maternal RNA in sterlet Acipenser ruthenus embryo
Fisheries Science (2021)


