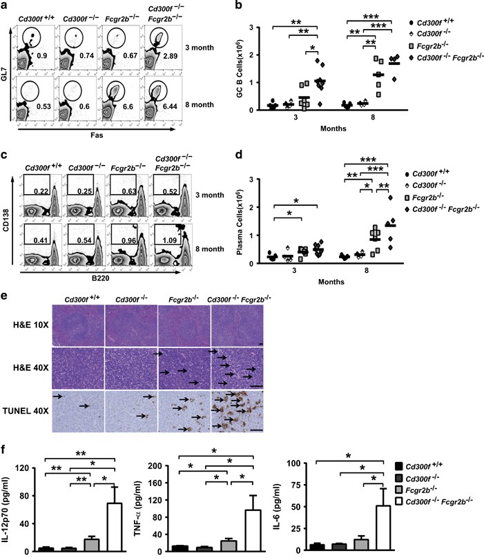
Figure 4

CD300f deficiency enhances the autoimmune response in Fcgr2b−/− mice. (a–d) Splenic germinal center (GC) B cell (a,b, B220+GL7highFas+) and plasma cell (c,d, B220lo/−7-AAD−CD138+) levels from 3- or 8-month-old Cd300f +/+, Cd300f −/−, Fcgr2b−/− or Cd300f −/−Fcgr2b−/− mice were determined by flow cytometry using the indicated markers. (a,c) The representative contour plots illustrate the gating strategy. The numbers indicate the percentage of cells within the indicated gates (b,d) The graphs summarize the absolute numbers of the indicated B-cell populations. Each symbol represents a mouse. Asterisks indicate statistical significance (*P<0.05, **P<0.01, ***P<0.005). (e) Formalin-fixed paraffin-embedded spleen sections from 10-month-old Cd300f+/+, Cd300f −/−, Fcgr2b−/− or Cd300f −/− Fcgr2b−/− mice were analyzed using hematoxylin and eosin (H and E) staining and TUNEL staining. Data are representative of two mice per strain. Arrows indicate the AC. Scale bars, 50 μm. (f) Cytokine levels in sera of 6-month-old Cd300f +/+, Cd300f −/−, Fcgr2b−/− or Cd300f −/−Fcgr2b−/− mice were determined using a CBA kit and flow cytometry. The graphs show the mean+S.E.M. (five mice per strain). Asterisks indicate statistical significance (*P<0.05, **P<0.01)