Figure 4
From: XLS (c9orf142) is a new component of mammalian DNA double-stranded break repair

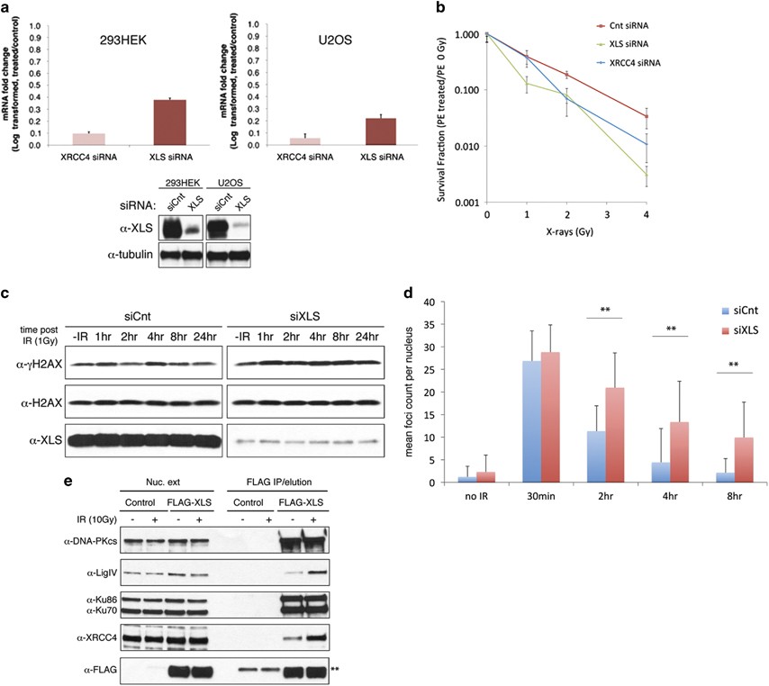
c9orf142/XLS protein interacts with most core NHEJ factors and its depletion leads to defective DNA DSB repair. (a) Upper panels: qPCR of XRCC4 and XLS mRNA expression after 72 h siRNA transfection in 293H and U2OS cells. Samples were normalised for GAPDH mRNA expression and expressed as mRNA fold change relative to control siRNA samples. Mean values and S.D. were plotted from three experimental repeats. Lower panels: western blot for XLS in control and XLS siRNA-transfected HEK293H and U2OS cells. (b) Clonogenic survival assay of 293H cells transfected with XLS, XRCC4 or control (Cnt) siRNA. Survival fraction was determined relative to 0 Gy control samples. Experiment was repeated three times. Representative experiment is shown. Mean values and S.D. were plotted. (c) XLS knockdown cells have elevated γH2AX levels following IR. U2OS cells were irradiated with X-rays (1 Gy) or left untreated. After the indicated times, histones were extracted from cells and immunoblotted for γH2AX or H2AX (loading control). XLS immunoblots were performed using the Triton X-100-soluble fractions. (d) XLS knockdown cells show slow γH2AX foci resolution following IR. U2OS cells were irradiated with X-rays (1 Gy) or left untreated (no IR). γH2AX foci were visualised by immunofluorescence. Experiment was repeated four times. Representative experiment is shown. Mean foci values per nucleus and S.D. were plotted. **P<0.005. (e) XLS interacts with core c-NHEJ factors. HEK293S cells were transiently transfected for 20 h with either pCMX-LacZ (control) or pCMX-FLAG-XLS. Cells were untreated or irradiated with 10 Gy X-ray. After 30 min recovery at 37 °C, nuclear extracts were isolated. Following anti-FLAG IP and FLAG peptide elution, FLAG-XLS and associated proteins were eluted, resolved by SDS-PAGE and immunoblotted for the indicated core c-NHEJ factors. **Position of IgG light chains cross-reacting with the secondary antibodies