Abstract
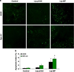
Vesicular stomatitis virus (VSV) matrix protein (MP) can induce in vitro apoptosis of tumor cells in the absence of other viral components. Here, the antitumor activity of VSV-MP against lung adenocarcinoma was investigated in vivo. A pVAX-plasmid DNA encoding VSV-MP and control empty vectors (pVAX) were constructed and wrapped-up with liposome. A549 and Spc-A1 human lung adenocarcinoma cells were transfected with liposomal-VSV-MP (Lip-MP) or Lip-pVAX and then examined for cell viability or apoptosis using Hoechst/propidium iodide staining by flow cytometry, and further demonstrated by caspase/poly ADP-ribose polymerase (PARP) cleavage analysis. For the in vivo study, A549 and Spc-A1 lung carcinoma models in nude mice were established and randomly assigned into three groups to receive eight 2-weekly intravenous administrations of medium alone as control, Lip-pVAX or Lip-MP, respectively. Subsequently, Lip-MP significantly reduced tumor growth and prolonged the survival of tumor-bearing mice compared with Lip-pVAX and control agents (P<0.05), with much higher apoptosis index of both in vivo and in vitro tumor cells, respectively (P<0.05). In addition, in vivo antitumoral effect was associated with natural killer-(NK) cell congregation without evidence of toxicity. These observations suggest that systemically delivering Lip-MP has a specific dual antitumor activity in human lung adenocarcinoma by inducing apoptosis and possibly stimulating NK-cell responses, it may provide a clue for developing new therapeutic approaches against human lung adenocarcinoma.
This is a preview of subscription content, access via your institution
Access options
Subscribe to this journal
Receive 12 print issues and online access
$259.00 per year
only $21.58 per issue
Buy this article
- Purchase on SpringerLink
- Instant access to the full article PDF.
USD 39.95
Prices may be subject to local taxes which are calculated during checkout






Similar content being viewed by others
References
Peacock CD, Watkins DN . Cancer stem cells and the ontogeny of lung cancer. J Clin Oncol 2008; 26: 2883–2889.
Navada S, Lai P, Schwartz AG, Oton AB, Gooding WE, Taioli E . Temporal trends in small cell lung cancer: analysis of the national Surveillance Epidemiology and End-Results (SEER) database [abstract 7082]. J Clin Oncol 2006; 24 (Suppl): 384S.
Sher T, Dy GK, Adjei AA . Small cell lung cancer. Mayo Clin Proc 2008; 83: 355–367.
Franceschi S, Bidoli E . The epidemiology of lung cancer. Ann Oncol 1999; 10 (Suppl 5): S3–S6.
Koyama AH . Induction of apoptotic DNA fragmentation by the infection of vesicular stomatitis virus. Virus Res 1995; 37: 285–290.
Balachandran S, Barber GN . Defective translational control facilitates vesicular stomatitis virus oncolysis. Cancer Cell 2004; 5: 51–65.
Stojdl DF, Lichty B, Knowles S, Marius R, Atkins H, Sonenberg N . Exploiting tumor-specific defects in the interferon pathway with a previously unknown oncolytic virus. Nat Med 2000; 6: 821–825.
Fernandez M, Porosnicu M, Markovic D, Barber GN . Genetically engineered vesicular stomatitis virus in gene therapy: application for treatment of malignant disease. J Virol 2002; 76: 895–904.
Ebert O, Shinozaki K, Huang TG, Savontaus MJ, GarcÃa-Sastre A, Woo SL . Oncolytic vesicular stomatitis virus for treatment of orthotopic hepatocellular carcinoma in immune-competent rats. Cancer Res 2003; 63: 3605–3611.
Shinozaki K, Ebert O . Koumioti C Oncolysis of multifocal hepatocellular carcinoma in the rat liver by hepatic artery infusion of vesicular stomatitis virus. Mol Ther 2004; 9: 368–376.
Li Q, Wei YQ, Wen YJ, Zhao X, Tian L, Yang L . Induction of apoptosis and tumor regression by vesicular stomatitis virus in the presence of gemcitabine in lung cancer. Int J Cancer 2004; 112: 143–149.
Ahmed M, Cramer SD, Lyles DS . Sensitivity of prostate tumors to wild type and M protein mutant vesicular stomatitis viruses. Virol 2004; 330: 34–49.
Ebert O, Harbaran S, Shinozaki K, Woo SL . Systemic therapy of experimental breast cancer metastases by mutant vesicular stomatitis virus in immune-competent mice. Cancer Gen Ther 2005; 12: 350–358.
Letchworth GJ, Rodriguez LL, Del CBJ . Vesicular stomatitis. Vet J 1999; 157: 239–260.
Black BL, Lyles DS . Vesicular stomatitis virus matrix protein inhibits host cell-directed transcription of target genes in vivo. J Virol 1992; 66: 4058–4064.
Black BL, Rhodes RB, McKenzie M, Lyles DS . The role of vesicular stomatitis virus matrix protein in inhibition of hostdirected gene expression is genetically separable from its function in virus assembly. J Virol 1993; 67: 4814–4821.
Paik SY, Banerjea AC, Harmison GG, Chen CJ, Schubert M . Inducible and conditional inhibition of human immunodeficiency virus proviral expression by vesicular stomatitis matrix protein. J Virol 1995; 69: 3529–3537.
Ferran MC, Lucas-Lenard JM . The vesicular stomatitis virus matrix protein inhibits transcription from the human beta interferon promoter. J Virol 1997; 71: 371–377.
Ahmed M, Lyles DS . Effect of vesicular stomatitis virus matrix protein on transcription directed by host RNA II polymerasesI, and III. J Virol 1998; 72: 8413–8419.
Yuan H, Yoza BK, Lyles DS . Inhibition of host RNA polymerase II-dependent transcription by vesicular stomatitis virus results from inactivation of TFIID. Virology 1998; 251: 83–92.
Yuan H, Puckett S, Lyles DS . Inhibition of host transcription by vesicular stomatitis virus involves a novel mechanism that is independent of phosphorylation of TATA-Binding protein (TBP) or association of TBP with TBP-associated factor subunits. J Virol 2001; 75: 4453–4458.
Ahmed M, McKenzie MO, Puckett S . Ability of the matrix protein of vesicular stomatitis virus to suppress beta interferon gene expression is genetically correlated with the inhibition of host RNA and protein synthesis. J Virol 2003; 77: 4646–4657.
Her LS, Lund E, Dahlberg JE . Inhibition of Ran guanosine triphosphatase dependent nuclear transport by the matrix protein of vesicular stomatitis virus. Science 1997; 276: 1845–1848.
Petersen JM, Her LS, Varvel V . The matrix protein of vesicular stomatitis virus inhibits nucleocytoplasmic transport when it is in the nucleus and associated with nuclear pore complexes. Mol Cell Biol 2000; 20: 8590–8601.
Kobbe CV, Deursen JMV, Rodrigues JP, Sitterlin D, Bachi A, Wu X et al. Vesicular stomatitis virus matrix protein inhibits host cell gene expression by targeting the nucleoporin Nup98. Mol Cell 2000; 6: 1243–1252.
Blondel D, Harmison GG, Schubert M . Role of matrix protein in cytopathogenesis of vesicular stomatitis virus. J Virol 1990; 64: 1716–1725.
Melki R, Gaudin Y, Blondel D . Interaction between tubulin and the viral matrix protein of vesicular stomatitis virus: possible implications in the viral cytopathic effect. Virology 1994; 202: 339–347.
Lin X, Chen X, Wei Y, Zhao J, Fan L, Wen Y et al. Efficient inhibition of intraperitoneal human ovarian cancer growth and prolonged survival by gene transfer of vesicular stomatitis virus matrix protein in nude mice. Gynecol Oncol 2007; 104: 540–546.
Zhong Q, Wen YJ, Yang HS, Luo H, Fu AF, Yang F et al. Efficient inhibition of cisplatin-resistant human ovarian cancer growth and prolonged survival by gene transferred vesicular stomatitis virus matrix protein in nude mice. Ann Oncol 2008; 19: 1584–1591.
Shi W, Tang Q, Chen X, Cheng P, Jiang P, Jing X et al. Antitumor and antimetastatic activities of vesicular stomatitis virus matrix protein in a murine model of breast cancer. J Mol Med 2009; 87: 493–506.
Bell JC, Lichty B, Stojdl D . Getting oncolytic virus therapies off the ground. Cancer Cell 2003; 4: 7–11.
Acknowledgements
This work was supported by National 973 Project (No. 2010CB529900) and National Natural Science Foundation (No. 30973452).
Author contributions: Xiaomei Jing, Wei Shi, Qingqing Tang contributed to the experimental work, data analysis and manuscript writing; Yanjun Wen and Jiong Li contributed to the construction of expression vector and preparation of liposome; Xiancheng Chen was engaged in devising the project and revising the manuscript.
Author information
Authors and Affiliations
Corresponding author
Ethics declarations
Competing interests
The authors declare no conflict of interest.
Additional information
Supplementary Information accompanies the paper on Cancer Gene Therapy website
Supplementary information
Rights and permissions
About this article
Cite this article
Jing, XM., Wen, YJ., Shi, W. et al. VSV-MP gene therapy strategy inhibits tumor growth in nude mice model of human lung adenocarcinoma. Cancer Gene Ther 19, 101–109 (2012). https://doi.org/10.1038/cgt.2011.71
Received:
Revised:
Accepted:
Published:
Issue date:
DOI: https://doi.org/10.1038/cgt.2011.71
Keywords
This article is cited by
-
Ovarian cancer treatment with a tumor-targeting and gene expression-controllable lipoplex
Scientific Reports (2016)


