Abstract
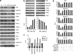
The alterations induced in dendritic cells (DCs) in the cancer microenvironment have not been extensively explored. We found that the tumor-associated factor TGF-β may selectively upregulate the expression of miR-27a via the SP1 transcription factor. Importantly, miR-27a altered the activity of NF-κB and MAPKs (mitogen-activated protein kinases) p38, JNK (c-Jun N-terminal kinases) and ERK (extracellular signal-regulated kinase 1/2). It influences the production of proinflammatory cytokines by targeting TAB3, p38 MAPK, MAP2K4 and MAP2K7. As a consequence, miR-27a hampered the DC-mediated differentiation of Th1 and Th17 cells in vitro and in vivo, but it promoted the DC-mediated accumulation of Tr1 (CD4+IL-10+) and Treg (CD4+CD25+Foxp3+) cells in vivo. The repeated infusion of miR-27a-engineered DCs into tumor tissues accelerated tumor growth, indicating that miR-27a is a potential target for tumor immunotherapy.
This is a preview of subscription content, access via your institution
Access options
Subscribe to this journal
Receive 6 digital issues and online access to articles
$119.00 per year
only $19.83 per issue
Buy this article
- Purchase on SpringerLink
- Instant access to the full article PDF.
USD 39.95
Prices may be subject to local taxes which are calculated during checkout







Similar content being viewed by others
References
Flavell RA, Sanjabi S, Wrzesinski SH, Licona-Limon P . The polarization of immune cells in the tumour environment by TGFbeta. Nat Rev Immunol 2010; 10: 554–567.
Villadangos JA, Young L . Antigen-presentation properties of plasmacytoid dendritic cells. Immunity 2008; 29: 352–361.
Banchereau J, Steinman RM . Dendritic cells and the control of immunity. Nature 1998; 392: 245–252.
Park H, Li Z, Yang XO, Chang SH, Nurieva R, Wang YH et al. A distinct lineage of CD4 T cells regulates tissue inflammation by producing interleukin 17. Nat Immunol 2005; 6: 1133–1141.
Harrington LE, Hatton RD, Mangan PR, Turner H, Murphy TL, Murphy KM et al. Interleukin 17-producing CD4+ effector T cells develop via a lineage distinct from the T helper type 1 and 2 lineages. Nat Immunol 2005; 6: 1123–1132.
Tato CM, O'Shea JJ . Immunology: what does it mean to be just 17? Nature 2006; 441: 166–168.
Rutella S, Danese S, Leone G . Tolerogenic dendritic cells: cytokine modulation comes of age. Blood 2006; 108: 1435–1440.
Iwasaki A, Medzhitov R . Regulation of adaptive immunity by the innate immune system. Science 2010; 327: 291–295.
Zhou L, Chong MM, Littman DR . Plasticity of CD4+ T cell lineage differentiation. Immunity 2009; 30: 646–655.
Kapsenberg ML . Dendritic-cell control of pathogen-driven T-cell polarization. Nat Rev Immunol 2003; 3: 984–993.
Boniface K, Blom B, Liu YJ, de Waal Malefyt R . From interleukin-23 to T-helper 17 cells: human T-helper cell differentiation revisited. Immunol Rev 2008; 226: 132–146.
Gregori S, Tomasoni D, Pacciani V, Scirpoli M, Battaglia M, Magnani CF et al. Differentiation of type 1 T regulatory cells (Tr1) by tolerogenic DC-10 requires the IL-10-dependent ILT4/HLA-G pathway. Blood 2010; 116: 935–944.
Chang L, Karin M . Mammalian MAP kinase signalling cascades. Nature 2001; 410: 37–40.
Shibuya H, Yamaguchi K, Shirakabe K, Tonegawa A, Gotoh Y, Ueno N et al. TAB1: an activator of the TAK1 MAPKKK in TGF-beta signal transduction. Science 1996; 272: 1179–1182.
Tsitsiou E, Lindsay MA . microRNAs and the immune response. Curr Opin Pharmacol 2009; 9: 514–520.
Davidson-Moncada J, Papavasiliou FN, Tam W . MicroRNAs of the immune system: roles in inflammation and cancer. Ann N Y Acad Sci 2010; 1183: 183–194.
Iwamoto S, Iwai S, Tsujiyama K, Kurahashi C, Takeshita K, Naoe M et al. TNF-alpha drives human CD14+ monocytes to differentiate into CD70+ dendritic cells evoking Th1 and Th17 responses. J Immunol 2007; 179: 1449–1457.
Bonnefoy F, Couturier M, Clauzon A, Remy-Martin JP, Gaugler B, Tiberghien P et al. TGF-beta-exposed plasmacytoid dendritic cells participate in Th17 commitment. J Immunol 2011; 186: 6157–6164.
Santini SM, Lapenta C, Donati S, Spadaro F, Belardelli F, Ferrantini M . Interferon-alpha-conditioned human monocytes combine a Th1-orienting attitude with the induction of autologous Th17 responses: role of IL-23 and IL-12. PLoS One 2011; 6: e17364.
Annunziato F, Cosmi L, Santarlasci V, Maggi L, Liotta F, Mazzinghi B et al. Phenotypic and functional features of human Th17 cells. J Exp Med 2007; 204: 1849–1861.
McGuirk P, McCann C, Mills KH . Pathogen-specific T regulatory 1 cells induced in the respiratory tract by a bacterial molecule that stimulates interleukin 10 production by dendritic cells: a novel strategy for evasion of protective T helper type 1 responses by Bordetella pertussis. J Exp Med 2002; 195: 221–231.
Lim LP, Lau NC, Garrett-Engele P, Grimson A, Schelter JM, Castle J et al. Microarray analysis shows that some microRNAs downregulate large numbers of target mRNAs. Nature 2005; 433: 769–773.
Chhabra R, Adlakha YK, Hariharan M, Scaria V, Saini N . Upregulation of miR-23a-27a-24-2 cluster induces caspase-dependent and -independent apoptosis in human embryonic kidney cells. PLoS One 2009; 4: e5848.
Courties G, Seiffart V, Presumey J, Escriou V, Scherman D, Zwerina J et al. In vivo RNAi-mediated silencing of TAK1 decreases inflammatory Th1 and Th17 cells through targeting of myeloid cells. Blood 2010; 116: 3505–3516.
Massague J, Seoane J, Wotton D . Smad transcription factors. Genes Dev 2005; 19: 2783–2810.
Arden KC . FoxO: linking new signaling pathways. Mol Cell 2004; 14: 416–418.
Liu T, Tang H, Lang Y, Liu M, Li X . MicroRNA-27a functions as an oncogene in gastric adenocarcinoma by targeting prohibitin. Cancer Lett 2009; 273: 233–242.
Mertens-Talcott SU, Chintharlapalli S, Li X, Safe S . The oncogenic microRNA-27a targets genes that regulate specificity protein transcription factors and the G2-M checkpoint in MDA-MB-231 breast cancer cells. Cancer Res 2007; 67: 11001–11011.
O'Garra A, Murphy KM . From IL-10 to IL-12: how pathogens and their products stimulate APCs to induce T(H)1 development. Nat Immunol 2009; 10: 929–932.
Cui G, Qin X, Zhang Y, Gong Z, Ge B, Zang YQ . Berberine differentially modulates the activities of ERK, p38 MAPK, and JNK to suppress Th17 and Th1 T cell differentiation in type 1 diabetic mice. J Biol Chem 2009; 284: 28420–28429.
Owaki T, Asakawa M, Fukai F, Mizuguchi J, Yoshimoto T . IL-27 induces Th1 differentiation via p38 MAPK/T-bet- and intercellular adhesion molecule-1/LFA-1/ERK1/2-dependent pathways. J Immunol 2006; 177: 7579–7587.
Dong C . Diversification of T-helper-cell lineages: finding the family root of IL-17-producing cells. Nat Rev Immunol 2006; 6: 329–333.
Korn T, Oukka M, Kuchroo V, Bettelli E . Th17 cells: effector T cells with inflammatory properties. Semin Immunol 2007; 19: 362–371.
Agrawal A, Dillon S, Denning TL, Pulendran B . ERK1-/- mice exhibit Th1 cell polarization and increased susceptibility to experimental autoimmune encephalomyelitis. J Immunol 2006; 176: 5788–5796.
Langrish CL, Chen Y, Blumenschein WM, Mattson J, Basham B, Sedgwick JD et al. IL-23 drives a pathogenic T cell population that induces autoimmune inflammation. J Exp Med 2005; 201: 233–240.
Yi AK, Yoon JG, Yeo SJ, Hong SC, English BK, Krieg AM . Role of mitogen-activated protein kinases in CpG DNA-mediated IL-10 and IL-12 production: central role of extracellular signal-regulated kinase in the negative feedback loop of the CpG DNA-mediated Th1 response. J Immunol 2002; 168: 4711–4720.
Feng GJ, Goodridge HS, Harnett MM, Wei XQ, Nikolaev AV, Higson AP et al. Extracellular signal-related kinase (ERK) and p38 mitogen-activated protein (MAP) kinases differentially regulate the lipopolysaccharide-mediated induction of inducible nitric oxide synthase and IL-12 in macrophages: Leishmania phosphoglycans subvert macrophage IL-12 production by targeting ERK MAP kinase. J Immunol 1999; 163: 6403–6412.
Dillon S, Agrawal A, Van Dyke T, Landreth G, McCauley L, Koh A et al. A Toll-like receptor 2 ligand stimulates Th2 responses in vivo, via induction of extracellular signal-regulated kinase mitogen-activated protein kinase and c-Fos in dendritic cells. J Immunol 2004; 172: 4733–4743.
Aggarwal S, Ghilardi N, Xie MH, de Sauvage FJ, Gurney AL . Interleukin-23 promotes a distinct CD4 T cell activation state characterized by the production of interleukin-17. J Biol Chem 2003; 278: 1910–1914.
Groux H, O'Garra A, Bigler M, Rouleau M, Antonenko S, de Vries JE et al. A CD4+ T-cell subset inhibits antigen-specific T-cell responses and prevents colitis. Nature 1997; 389: 737–742.
Beyer M, Schultze JL . Regulatory T cells in cancer. Blood 2006; 108: 804–811.
Woo EY, Chu CS, Goletz TJ, Schlienger K, Yeh H, Coukos G et al. Regulatory CD4(+)CD25(+) T cells in tumors from patients with early-stage non-small cell lung cancer and late-stage ovarian cancer. Cancer Res 2001; 61: 4766–4772.
Curiel TJ . Regulatory T cells and treatment of cancer. Curr Opin Immunol 2008; 20: 241–246.
Terabe M, Berzofsky JA . Immunoregulatory T cells in tumor immunity. Curr Opin Immunol 2004; 16: 157–162.
Levings MK, Gregori S, Tresoldi E, Cazzaniga S, Bonini C, Roncarolo MG . Differentiation of Tr1 cells by immature dendritic cells requires IL-10 but not CD25+CD4+ Tr cells. Blood 2005; 105: 1162–1169.
O'Neill DW, Adams S, Bhardwaj N . Manipulating dendritic cell biology for the active immunotherapy of cancer. Blood 2004; 104: 2235–2246.
Rongcun Y, Salazar-Onfray F, Charo J, Malmberg KJ, Evrin K, Maes H et al. Identification of new HER2/neu-derived peptide epitopes that can elicit specific CTL against autologous and allogeneic carcinomas and melanomas. J Immunol 1999; 163: 1037–1044.
Zhang Z, Liu Q, Che Y, Yuan X, Dai L, Zeng B et al. Antigen presentation by dendritic cells in tumors is disrupted by altered metabolism that involves pyruvate kinase M2 and its interaction with SOCS3. Cancer Res 2009; 70: 89–98.
Zeng B, Li H, Liu Y, Zhang Z, Zhang Y, Yang R . Tumor-induced suppressor of cytokine signaling 3 inhibits toll-like receptor 3 signaling in dendritic cells via binding to tyrosine kinase 2. Cancer Res 2008; 68: 5397–5404.
Zhang M, Liu Q, Mi S, Liang X, Zhang Z, Su X et al. Both miR-17-5p and miR-20a alleviate suppressive potential of myeloid-derived suppressor cells by modulating STAT3 expression. J Immunol 2011; 186: 4716–4724.
Acknowledgements
This research was supported by NSFC grants 91029736, 30771967 and 30872315, the Ministry of Science and Technology grants (863 program, 2008AA02Z129), the National Theme Program of China (863 Program, 2011AA020116), and the National Key Scientific Program (2011CB964902).
Author information
Authors and Affiliations
Corresponding author
Ethics declarations
Competing interests
The authors declare no conflict of interest.
Additional information
Supplementary Information accompanies the paper on Genes and Immunity website
Rights and permissions
About this article
Cite this article
Min, S., Li, L., Zhang, M. et al. TGF-β-associated miR-27a inhibits dendritic cell-mediated differentiation of Th1 and Th17 cells by TAB3, p38 MAPK, MAP2K4 and MAP2K7. Genes Immun 13, 621–631 (2012). https://doi.org/10.1038/gene.2012.45
Received:
Revised:
Accepted:
Published:
Issue date:
DOI: https://doi.org/10.1038/gene.2012.45
Keywords
This article is cited by
-
MiR-27a as a diagnostic biomarker and potential therapeutic target in systemic sclerosis
Scientific Reports (2022)
-
The association of plasma levels of miR-146a, miR-27a, miR-34a, and miR-149 with coronary artery disease
Molecular Biology Reports (2022)
-
Expression correlation attenuates within and between key signaling pathways in chronic kidney disease
BMC Medical Genomics (2020)
-
MicroRNA-27a Negatively Modulates the Inflammatory Response in Lipopolysaccharide-Stimulated Microglia by Targeting TLR4 and IRAK4
Cellular and Molecular Neurobiology (2017)
-
Proteomic screening identifies calreticulin as a miR-27a direct target repressing MHC class I cell surface exposure in colorectal cancer
Cell Death & Disease (2016)


