Abstract
The mammalian innate immune system senses viral infection by recognizing viral signatures and activates potent antiviral responses. Besides the interferon (IFN) response, there is accumulating evidence that RNA silencing or RNA interference (RNAi) serves as an antiviral mechanism in mammalian cells. Mammalian viruses encode IFN antagonists to counteract the IFN response in infected cells. A number of IFN antagonists are also capable of blocking RNAi in infected cells and therefore serve as RNA-silencing suppressors. Virus replication in infected cells is restricted by these innate antiviral mechanisms, which may kick in earlier than the viral antagonistic or suppressor protein can accumulate. The yield of virus vaccines and viral gene delivery vectors produced in mammalian producer cells may therefore be suboptimal. To investigate whether blocking of the innate antiviral responses in mammalian cells leads to increased viral vector production, we expressed a number of immunity suppressors derived from plant and mammalian viruses in human cells. We measured that the yield of infectious human immunodeficiency virus-1 particles produced in these cells was increased 5- to 10-fold. In addition, the production of lentiviral and adenoviral vector particles was increased 5- to 10-fold, whereas Sindbis virus particle production was increased approximately 100-fold. These results can be employed for improving the production of viral gene transfer vectors and viral vaccine strains.
Similar content being viewed by others
Introduction
The first line of active defense against pathogen attack is the intracellular innate immune response, which is triggered when host pathogen recognition receptors detect pathogen-associated molecular patterns.1 Virus infection triggers the production and secretion of a specific set of proinflammatory cytokines, including type I interferons (IFN-α/β). The secreted cytokines induce potent antimicrobial and antiproliferative activities, referred to as the IFN response, and modulate the subsequent adaptive immune response to the invading pathogen.2 Viruses can be recognized in a replication-independent (transmembrane-mediated) and replication-dependent (cytosolic) manner. Extracellular and inactivated viruses are recognized via their nucleic acids, for example, double-stranded RNA (dsRNA), single-stranded RNA and CpG-rich DNA by the Toll-like receptors TLR3, TLR7/8 and TLR9, respectively.3 Replicating viruses are recognized in the cytoplasm via virus-specific dsRNA by RNA helicases encoded by the retinoic acid-inducible gene I (RIG-I) and/or melanoma differentiation-associated gene 5 (MDA5).4 Virus recognition leads to translocation of the transcription factors nuclear factor κB and interferon-regulated factor 3 to the nucleus, where they induce type I IFN expression. Perception of IFN-β by surrounding cells leads to the production of a broad spectrum of antiviral proteins, including protein kinase R, myxovirus resistance factor, 2′–5′ oligoadenylate synthase/RNaseL and dsRNA adenosine deaminase 1 that cooperatively induce the antiviral state of cells.
Another innate antiviral defense mechanism is RNA interference (RNAi). RNAi is a eukaryotic gene regulation mechanism in which small RNA molecules induce cleavage or translational repression of a target RNA.5, 6 RNAi also serves as an antiviral defense mechanism in plants, fungi, nematodes and insects.7, 8, 9, 10 There is accumulating evidence that this is also the case in mammals.11, 12, 13, 14, 15, 16, 17, 18 It was shown that Drosha and Dicer knockdown enhances human immunodeficiency virus 1 (HIV-1) replication, suggesting active repression of virus replication by the RNAi machinery.16 Furthermore, LINE-1-specific small interfering RNAs (siRNAs) have been found, indicating that the human LINE-1 retrotransposon is subjected to RNAi.17 Moreover, virus-specific siRNAs are present in HIV-infected cells, albeit in low amounts.11 Finally, mammalian repeat-associated microRNAs (miRNAs) have been shown to serve as a host defense against retrotransposons.19
The key step in the induction of RNAi is the presence of dsRNA in the cytoplasm. The dsRNAs are processed by ribonuclease Dicer to yield short (21–30 nucleotides) host-derived miRNAs, piwi-interacting RNAs when derived from host transposons or siRNAs when derived from viral dsRNAs.20, 21, 22 One strand of these short dsRNAs ends up in the RNA-induced silencing complex to target complementary RNA sequences for degradation or translational shutoff.23, 24, 25, 26 Many research groups are developing therapeutics based on vectors expressing dsRNA to induce a potent and highly sequence-specific antiviral RNAi response in target cells.27, 28, 29
Mammalian viruses encode IFN antagonists to counteract the IFN response.30, 31, 32, 33, 34 A number of IFN antagonists encoded by human viruses, such as vaccinia virus E3L protein, influenza A virus NS1 protein, ebola virus VP35 protein and the HIV-1 Tat protein, are capable of suppressing RNAi in mammalian cells and hence represent RNA-silencing suppressors (RSSs).11, 13, 14, 35 We further demonstrated that the RNAi-suppressing activity of RSSs is correlated with their ability to bind dsRNA.13 In the arms race between virus and host, the onset of innate antiviral defense responses may be faster than the accumulation of viral antagonistic or suppressor proteins. Constitutive expression of viral suppressors in mammalian cells may therefore lead to increased virus permissiveness and higher virus titers. To test whether the production of viruses and viral gene delivery vectors can be improved in producer cells with suppressed innate immunity activity, we expressed a number of RSSs derived from human viruses and a plant virus in human cells.
Results
Increased HIV production by transient expression of RSS proteins
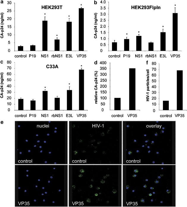
Expression plasmids with the constitutive human EF1α promoter were constructed that encode different viral RSS proteins: VP35, E3L, NS1 and the established suppressor protein P19 from Carnation Italian ringspot virus.36 As negative controls, we used expression plasmids encoding humanized Renilla green fluorescent protein (hrGFP) and an NS1 variant with reduced dsRNA-binding activity (rbNS1).12 C33A (a human cervix carcinoma cell line) and HEK293FlpIn and HEK293T (human embryonic kidney 293 cell lines) cells were co-transfected with the expression plasmids and an HIV-1 infectious molecular clone (pLAI). Viral capsid production was measured in the culture supernatant 3 days after transfection using CA-p24 enzyme-linked immunosorbent assay (ELISA) (Figures 1a–c). We observed a significant increase in the CA-p24 production by transient expression of the NS1, E3L and VP35 protein in all three cell types compared with the control-transfected cells. Transient expression of P19 yielded a modest, but significant increase in virus production only in HEK293FlpIn cells. VP35 appeared to be the most powerful inducer, elevating HIV-1 production 4- to 10-fold. The ability of NS1 to enhance virus production depends on its ability to bind dsRNA, as the mutant rbNS1 lost most of its stimulatory activity.
Increased HIV-1 production by transient expression of RSS proteins in mammalian cells. (a) HEK293T, (b) HEKFlpIn and (c) C33A cells were co-transfected with 200 ng pLAI and 800 ng plasmid P19, NS1, rbNS1, E3L and VP35. As a negative control (control). 800 ng hrGFP plasmid was transfected. Transfections were performed with Lipofectamine2000 and 1.5 × 105 cells. Three days post–transfection, the supernatant was collected and CA-p24 production was measured using ELISA. The standard error bars represent the mean of at least three independent experiments (*P<0.05 versus mock-transfected cells, by Kruskal–Wallis test). (d) Visualization and quantification of HIV-1 virus particles produced in VP35-expressing cells. C33A cells were co-transfected with a plasmid encoding a GFP-Vpr fusion protein, pLAI and a plasmid encoding VP35 in a ratio of 1:1:6. Transfections were performed with Lipofectamine2000. The supernatant was collected after 3 days and virus production was measured using CA-p24 ELISA. (e) Equal amounts of virus-containing supernatant were added to immature monocyte-derived dendritic cells (iMDDs). After 2 h of capture, the HIV-1 particles were visualized using confocal microscopy. (f) HIV-1 virus particles were quantified by scanning the iMDDs and counting the amount of virus particles per cell.
To verify whether the increase in CA-p24 production correlates with an increase in the amount of virus particles that are produced, C33A cells were co-transfected with pLAI, the plasmid encoding VP35 and a plasmid encoding a GFP-Vpr fusion protein that is packaged into the HIV-1 particle, resulting in green fluorescent virus particles.37 An increase in CA-p24 production was observed in the supernatants of cells transiently expressing VP35 (Figure 1d). Equal volumes of the supernatants containing the fluorescent HIV-1 particles were incubated with purified immature monocyte-derived dendritic cells to visualize the immobilized particles. We consistently observed more fluorescence on the immature monocyte-derived dendritic cells that were treated with virus particles produced in the presence of VP35 compared to the control transfection (Figure 1e). Quantification of the number of fluorescent HIV-1 particles by scanning of the immature monocyte-derived dendritic cells showed that VP35 increased the number approximately fivefold, consistent with the increase in CA-p24 production (Figure 1f).
We also determined the tissue culture infectious dose of the HEK293T supernatants from Figure 1a by limiting dilution (Figure 2a). In addition, we measured the amount of viral genome by quantitative reverse transcription (RT)-PCR with oligonucleotide primers specific for the gag-pol region of HIV-1 (Figure 2b). These results indicate that the increase in the amount of CA-p24 correlates with higher virus titers. The combined results indicate that more infectious HIV-1 particles are produced in the presence of RSS proteins, in particular VP35.
Cells express higher HIV-1 titers by transient expression of an RSS protein. The amount of infectious HIV-1 particles was determined in the supernatants of transfected HEK293T cells from Figure 1a. (a) TCID50 ml−1 values as measured on SupT1 cells. (b) The amount of genomic HIV-1 RNA as measured using quantitative reverse transcription (RT)-PCR. The standard error bars represent the mean of two independent experiments. To test the differences between groups in panels a and b, the multiplicative difference between the values in these figures was corrected by setting both figures to a common scale51 (*P<0.05 versus mock-transfected cells, by Kruskal–Wallis test).
Increased HIV production by stable expression of RSS proteins
We generated a series of stable RSS-expressing HEK293FlpIn cell lines by Flp recombinase-mediated site-specific transgene integration. During the generation of the different cell lines, we did not observe any toxic effect or difference in growth rate due to continuous RSS protein expression. Virus production was measured upon transfection of these cells with the molecular HIV-1 clone pLAI. The HEK293FlpIn cells expressing P19, NS1, E3L and VP35 produced significantly more HIV-1 (Figure 3a). As expected, the cells expressing rbNS1 did not boost virus production. Similar to the transient expression experiments, HIV-1 production was stimulated maximally in cells stably expressing VP35.
Increased HIV and lentiviral production by stable expression of RSS proteins in mammalian cells. (a) HEK293FlpIn cell lines stably expressing RSS proteins were generated by Flp recombinase-mediated integration. These cell lines, which stably express an RSS from an identical genome position, were transfected with 200 ng pLAI using Lipofectamine2000. Virus production was measured as described in the legend to Figure 1. The standard error bars represent the mean of three independent experiments (*P<0.05 versus mock-transfected cells, by Kruskal–Wallis test). (b) HEK293FlpIn cells stably expressing RSSs were co-transfected with a lentiviral including an EGFP expression cassette and packaging plasmids. Virus production was measured using CA-p24 ELISA after 3 days. (c) To determine the titer of lentiviral vector production, equal amounts of supernatants were added to SupT1 cells and EGFP-positive T cells were scored after 3 days using fluorescence-activated cell sorting.
Increased lentiviral vector production by stable RSS protein expression
Lentiviral vectors are derived from HIV-1 and are promising tools in several human gene therapy applications.38, 39 One of the main limitations of lentiviral vectors for therapeutic use is the problem of large-scale production. Therefore, we tested if lentiviral vector production could be increased in these recombinant HEK293FlpIn cell lines. Cells were transfected with a lentiviral vector containing an enhanced green fluorescence protein (EGFP) reporter together with the packaging plasmids. Three days after transfection, the amount of viral capsid accumulating in the medium was determined by CA-p24 ELISA. A two- to sixfold increase in the amount of CA-p24 was obtained in the cells expressing E3L, VP35 and NS1 compared to control cells (Figure 3b). To determine the titer of the produced lentiviral vector, equal amounts of the supernatant were added to SupT1T cells and EGFP-positive T cells were scored 3 days post-transduction. Consistent with the increase in CA-p24 production, a four- to sixfold increase in the transduction efficiency was observed in the RSS-expressing cells compared to control cells (Figure 3c).
Virus replication is boosted in RSS-expressing cells
HEK293FlpIn cells lack the CD4 and CXCR4 chemokine receptor and thus cannot be infected by the HIV-1 LAI isolate. To investigate how a replicating virus is affected by stable RSS expression, the set of HEK293FlpIn cell lines was infected with Sindbis virus strain HR (SINV), an enveloped positive-strand RNA virus belonging to the Alphaviridae. A dramatic, more than 100-fold increase in the amount of infectious SINV particles was observed in cells stably expressing NS1, E3L or VP35 compared to control cells that express hrGFP (Figure 4a). The P19-expressing cells showed a 50-fold increase in SINV production after 22 h. The differences became less apparent at later time points (51 h) because of massive cytopathic effects in the cultures that produce most virus. The same results were obtained in a duplicate experiment at higher virus concentration (multiplicity of infection (MOI) 4 instead of 0.05; results not shown). As expected, the rbNS1-expressing cells did only marginally boost virus production.
Increased virus replication by stable expression of RSS proteins in mammalian cells. HEK293FlpIn cell lines stably expressing P19, NS1, rbNS1, E3L or VP35 were inoculated with several replication-competent viruses. As a negative control (control), we used the HEK293FlpIn cell line stably expressing hrGFP. (a) HEKFlpIn cell lines were infected with Sindbis virus strain HR at a multiplicity of infection (MOI) of 0.05. The TCID50 ml−1 values of pooled culture supernatant from three independent experiments collected at 0, 22 and 51 h after infection were determined. (b) HEK293FlpIn cell lines were infected with a first-generation adenoviral vector (AdE1del) at an MOI of 0.05. TCID50 ml−1 values of pooled cell extracts and the supernatant from three independent experiments were determined after 6 days.
To determine whether DNA viruses are affected by stable expression of suppressors, we tested a first-generation adenoviral vector that lacks the E1 region (AdE1del) for its ability to replicate in the recombinant HEK293FlpIn cell lines.40 Cells were infected with AdE1del at an MOI of 0.05, and after 6 days we observed a three- to fivefold increase in virus titers in cells stably expressing NS1, E3L or VP35 (Figure 4b).
Discussion
We show that transient or constitutive expression of RSS proteins in human cells leads to enhanced production of lentiviral vector particles. In addition, RSS expression boosts the production of wild-type HIV-1 particles, even though this virus encodes its own RSS Tat.11, 13 This finding suggests that the production of HIV-1 particles in cells is limited by RNAi. Apparently, the viral Tat protein cannot provide full protection against RNAi in virus-infected cells, possibly because it is synthesized too late. The stable expression of a heterologous RSS in mammalian cells may close this time window of RNAi attack on the virus and thus releases the limitation in virus production.
The production of adenoviral vectors is also improved in cells expressing an RSS. Alphaviral vectors based on Semliki Forest virus or SINV are also widely used in molecular biology, vaccine production and gene therapy.41 The production of SINV particles was increased by approximately 100-fold. The ebola virus VP35 protein is most effective in boosting lentiviral and adenoviral vectors, whereas vaccinia virus E3L protein is most effective in boosting alphavirus replication. This may indicate that these viruses are attacked differently and that the different suppressors affect different steps of the innate antiviral pathway. Differences among the RSS proteins may be explained by differences in dsRNA binding. The plant virus P19 RSS protein did not enhance virus replication, which may be due to inappropriate intracellular localization. The precise mechanism by which these proteins suppress innate immunity responses is relatively unclear. It has been reported that the NS1 protein has multiple anti-IFN actions, for example, it prevents the activation of the 2′–5′ oligoadenylate synthase/RNaseL system by binding dsRNAs.42 Furthermore, the dsRNA-binding protein VP35 inhibits α-/β-IFN production induced by RIG-I signaling.43
RNAi serves as an antiviral mechanism in plants, fungi, nematodes and insects, and viruses counteract RNAi by production of RSS proteins. There is accumulating evidence for an antiviral role for RNAi in mammals.7, 8, 9, 10 We and others have described that a number of viral IFN antagonists are capable of suppressing RNAi in mammalian cells.11, 13 Moreover, two factors TRBP and PACT shown to be important in mammalian RNAi were in fact first described to have IFN effector functions.44, 45, 46, 47 Recent evidence indicates that the IFN's antiviral activity is mediated by the miRNA arm of the RNAi pathway.48 Overall, these overlaps suggest that the IFN system and RNAi pathway may act cooperatively to control virus infection. We demonstrated that the RNAi suppression activity of the NS1 protein is dependent on its ability to bind dsRNA.13 Virus-specific dsRNAs that serve as substrates for RSSs can be replication intermediates or molecules formed after bidirectional transcription of viral genes. Another source of dsRNAs is formed by the host-encoded miRNAs. It has been shown that the replication of some retroviruses is repressed by endogenous miRNAs.35, 49 Therefore, the virus-specific dsRNAs that activate the RIG-I/MDA5-mediated IFN response might be RNAi intermediates produced by Dicer from cellular virus-specific miRNAs, structured viral RNAs or virus-specific dsRNA replication intermediates. In addition, cellular short RNAs generated by virus-induced 2′–5′ oligoadenylate synthase/RNaseL can amplify the RIG-I/MDA5-mediated IFN response to virus infection.50
The results reported here demonstrate that inhibition of the innate immune system can be applied for improving the production of viral gene transfer vectors and wild-type, attenuated or recombinant virus particles in mammalian cell lines. Furthermore, these findings may contribute to cost reduction of clinical trials by improving the large-scale production of viral gene transfer vectors, such as retro-, lenti-, adeno-, adeno-associated, polyoma- or alphaviral vectors. In addition, expression of RSS proteins in producer cell lines can be used for improving the production of virus particles to be used for vaccination, such as influenza virus particles and cold-adapted strains thereof.
Materials and methods
Construction of expression plasmids
The pEF5-V5-dest expression plasmids (Invitrogen, Carlsbad, CA, USA) encoding influenza A virus NS1, Ebola virus VP35 and vaccinia virus E3L have been described elsewhere.13 The Carnation Italian ringspot virus P19 and the hrGFP (Stratagene, Leiden, The Netherlands) coding sequences were cloned into pEF5-V5-dest using Gateway (Invitrogen).
Cell culture and transfections
C33A, HEK293, HEK293FlpIn and HEK293T cells were grown as a monolayer in Dulbecco's modified Eagle's medium (Gibco BRL, Carlsbad, CA, USA) supplemented with 10% fetal calf serum (Hybond, Escondido, CA, USA), minimal essential medium, nonessential amino acids and penicillin (100 U ml−1) at 37 °C and 5% CO2. One day before transfection, cells were trypsinized, resuspended in Dulbecco's modified Eagle's medium and seeded in 24-well plates at a density of 1.5 × 105 cells per well. Cells were transfected with 200 ng pLAI and 800 ng RSS expression constructs using Lipofectamine2000 (Invitrogen). Virus production was determined by measuring CA-p24 levels in the culture supernatant by ELISA.
Generation of stable FlpIn cell lines
The FlpIn system (Invitrogen) was used for site-specific integration of plasmids expressing RSS proteins. HEK293FlpIn cells were seeded at 1.2 × 105 cells per well, and 24 h later transfected with 100 ng RSS or hrGFP expression plasmid plus 900 ng pOG44 using Lipofectamine2000. After 1 day, the transfection medium was replaced by medium containing 50 μg ml−1 hygromycin. The stable polyclonal cell lines were grown as a monolayer in Dulbecco's modified Eagle's medium (Gibco BRL) supplemented with 10% fetal calf serum and 50 μg ml−1 hygromycin and tested for Zeocin sensitivity.
HIV-1-GFP-Vpr virus
GFP fluorescent HIV-1 particles were produced by transfecting C33A cells with a plasmid encoding the GFP-Vpr fusion protein,29 pLAI and the VP35 RNAi suppressor plasmid in a ratio of 1:1:6. An hrGFP plasmid was used as a negative control. Three days after transfection, the virus particles produced in the supernatant were concentrated 20 times by centrifugation over Amicon ultrafilters (100 000 MWCO). The yield of HIV-1-GFP particles was determined post-centrifugation by viral capsid (CA-p24) ELISA and the particles were stored in aliquots at −80 °C.
HIV-1 capture
Equal volumes of C33A-produced HIV-1-GFP stocks were captured by immature monocyte-derived dendritic cells at 37 °C for 2 h. Unbound virus was removed by washing thrice in phosphate-buffered saline. Cells were seeded on pretreated poly-L-lysine-coated coverslips (1 mg ml−1), fixed with 3.7% paraformaldehyde for 20 min and permeabilized with 0.1% saponin, 10 mM NH4Cl and 2% bovine serum albumin in phosphate-buffered saline for 30 min. Nuclear DNA was stained with Hoechst 933258. Excess of Hoechst dye was removed by washing twice with permeabilization buffer, once with phosphate-buffered saline and twice with H2O. Cells were embedded in Vectashield and the fluorescence was analyzed by confocal microscopy.
Confocal microscopy analyses
Fluorescent images were made with a Leica DM SP2 AOBS confocal microscope with a × 63 HCX PL APO 1.32 oil objective. Images (512 × 512) with a pixel size of 232 nm and a step size of 340 nm were acquired with the Leica confocal image processing software with a line average of four scans and were depicted as maximum intensity protection.
Lentiviral vector production
HEK293Flp-In cells stably expressing an innate immunity suppressor (0.45 × 106) were seeded in a six-well plate the day before transfection. The next day, the medium was replaced with 3.0 ml medium without antibiotics. Subsequently, lentiviral vector plasmid (0.6 μg) was co-transfected with packaging plasmids according to the Virapower Lentiviral expression system protocol (Invitrogen). SupT1 cells were infected with dilution series of lentiviral vector stocks to determine the transduction titer. Three days post-infection, cells were analyzed with fluorescence-activated cell sorting to detect EGFP-positive cells.
Limiting dilution assays
HIV-1 tissue culture infectious dose 50% per milliliter (TCID50 ml−1) determination was performed using supernatants of three independent experiments from pLAI-transfected HEK293T cells. Virus titers were determined on SupT1 cells. HEKFlpIn cells were infected with SINV at an MOI of 0.05. At 0, 22 and 48 h, supernatants from three independent experiments were collected and pooled. The virus titer (TCID50 ml−1) was determined by end-point titration on HEK293T cells. HEKFlpIn cells were infected with a first-generation adenoviral vector AdE1del at an MOI of 0.05. At 6 days, cells and pooled supernatant of three independent experiments were subjected to three cycles of freezing and thawing to release intracellular virus. Virus titers were determined by end-point titration on 911 cells.
Quantitative RT-PCR
Primers were designed with Primer Express software (ABI) to amplify a 79-bp amplicon of the p24 part of the GAG gene: 5′ primer, forward: 5′-AAAGAGACCATCAATGAGGAAGC-3′; 3′ primer: 5′-TCTGCCTGGTGCAATAGG-3′; fluorescent probe 5′-6FAM-TGCACTGGATGCACTCTATCCCATT-TAMRA-3′. Primers were empirically tested for detection of both HIV-1 RNA and HIV-1 DNA.
HIV-1-transfected HEK293T cells were lysed in guanidine thiocyanate buffer. For the quantitative HIV-1 RNA/DNA assay, 2.5 × 105 cells were used and nucleic acids were isolated by a silica-based method. The RT reaction was carried out in duplicate according to the ABI Taqman reverse transcription reagents kit (ABI). Each RT reaction contained 1 μl of 10 × RT buffer, 2.2 μl MgCl2 (25 mM), 2 μl dNTPs (10 mM) 1.5 μl random hexamers (50 μM), 0.2 RNase inhibitor (20 U μl−1), 0.35 μl multiscribe RT (50 U μl−1), 0.35 μl H2O and 2.5 μl sample eluate (=10 000 cell equivalents). The RT reaction started with 10 min 25 °C, 30 min 48 °C and 5 min 95 °C. The PCR was performed using Platinum Quantitative PCR Supermix UDG (Invitrogen). Each reaction contained 10 μl RT reaction (for detection of unspliced HIV-1 RNA) or 10 μl eluate (=40 000 cell equivalents for detection of HIV-1 DNA) and 40 μl of PCR mixture consisting of 25 μl supermix, 3.6 mM MgCl2, 0.9 μM forward primer and reverse primer, 0.2 μM Taqman probe and 1 μl ROX reference dye (50 × concentration). PCR conditions consisted of an activation step of UDG (2 min, 50 °C), activation of Platinum Taq DNA polymerase (10 min, 95 °C) followed by 45 cycles of 15 s at 95 °C and 1 min at 60 °C.
Serial diluted HIV-1 virus particles, in vitro-transcribed HIV-1 RNA or plasmid HIV-1 DNA was also subjected to the above RT-PCR or PCR to obtain standard curves. The standards obtained for RNA and DNA were very similar: RNA standard: y=−1.422 ln(x)+40.387 versus DNA standard: y=−1.404 ln(x)+40.202.
A control real-time PCR on the human β-actin mRNA was performed with 5 μl (20 000 cell equivalents) sample eluate according to the manufacturer's instructions (Applied Biosystems, Foster City, CA, USA). The β-actin reaction conditions were the same as described above, except for the primer and probe concentrations (0.3 μM forward and reverse primers and 0.2 μM Taqman probe). A standard curve from 1.67 × 102 to 1.67 × 104 copies of β-actin included in the kit was used as input (r2>0.99). The average Ct value for the β-actin was 22.5±0.52. The lower limit of detection is 25 copies of HIV-1 and 5 copies of HIV-1 DNA. Samples were considered negative if the Ct value exceeded 45 cycles.
Statistical analysis
The differences between groups were tested with the Kruskal–Wallis nonparametric ANOVA and multiple comparison of groups.
References
Meylan E, Tschopp J, Karin M . Intracellular pattern recognition receptors in the host response. Nature 2006; 442: 39–44.
Liu YJ . IPC: professional type 1 interferon-producing cells and plasmacytoid dendritic cell precursors. Annu Rev Immunol 2005; 23: 275–306.
Uematsu S, Akira S . The role of Toll-like receptors in immune disorders. Expert Opin Biol Ther 2006; 6: 203–214.
Kato H, Takeuchi O, Sato S, Yoneyama M, Yamamoto M, Matsui K et al. Differential roles of MDA5 and RIG-I helicases in the recognition of RNA viruses. Nature 2006; 441: 101–105.
Bartel DP . MicroRNAs: genomics, biogenesis, mechanism, and function. Cell 2004; 116: 281–297.
Lee Y, Kim M, Han J, Yeom KH, Lee S, Baek SH et al. MicroRNA genes are transcribed by RNA polymerase II. EMBO J 2004; 23: 4051–4060.
Kasschau KD, Carrington JC . A counterdefensive strategy of plant viruses: suppression of posttranscriptional gene silencing. Cell 1998; 95: 461–470.
Segers GC, Zhang X, Deng F, Sun Q, Nuss DL . Evidence that RNA silencing functions as an antiviral defense mechanism in fungi. Proc Natl Acad Sci USA 2007; 104: 12902–12906.
Wang XH, Aliyari R, Li WX, Li HW, Kim K, Carthew R et al. RNA interference directs innate immunity against viruses in adult Drosophila. Science 2006; 312: 452–454.
Wilkins C, Dishongh R, Moore SC, Whitt MA, Chow M, Machaca K . RNA interference is an antiviral defence mechanism in Caenorhabditis elegans. Nature 2005; 436: 1044–1047.
Bennasser Y, Le SY, Benkirane M, Jeang KT . Evidence that HIV-1 encodes an siRNA and a suppressor of RNA silencing. Immunity 2005; 22: 607–619.
Bucher E, Hemmes H, de Haan P, Goldbach R, Prins M . The influenza A virus NS1 protein binds small interfering RNAs and suppresses RNA silencing in plants. J Gen Virol 2004; 85: 983–991.
Haasnoot J, de Vries W, Geutjes EJ, Prins M, de Haan P, Berkhout B . The Ebola virus VP35 protein is a suppressor of RNA silencing. PLoS Pathog 2007; 3: e86.
Li WX, Li H, Lu R, Li F, Dus M, Atkinson P et al. Interferon antagonist proteins of influenza and vaccinia viruses are suppressors of RNA silencing. Proc Natl Acad Sci USA 2004; 101: 1350–1355.
Kao SC, Krichevsky AM, Kosik KS, Tsai LH . BACE1 suppression by RNA interference in primary cortical neurons. J Biol Chem 2004; 279: 1942–1949.
Triboulet R, Mari B, Lin YL, Chable-Bessia C, Bennasser Y, Lebrigand K et al. Suppression of microRNA-silencing pathway by HIV-1 during virus replication. Science 2007; 315: 1579–1582.
Soifer HS, Zaragoza A, Peyvan M, Behlke MA, Rossi JJ . A potential role for RNA interference in controlling the activity of the human LINE-1 retrotransposon. Nucleic Acids Res 2005; 33: 846–856.
Matskevich AA, Moelling K . Dicer is involved in protection against influenza A virus infection. J Gen Virol 2007; 88: 2627–2635.
Calabrese JM, Seila AC, Yeo GW, Sharp PA . RNA sequence analysis defines Dicer's role in mouse embryonic stem cells. Proc Natl Acad Sci USA 2007; 104: 18097–18102.
Girard A, Sachidanandam R, Hannon GJ, Carmell MA . A germline-specific class of small RNAs binds mammalian Piwi proteins. Nature 2006; 442: 199–202.
Elbashir SM, Harborth J, Lendeckel W, Yalcin A, Weber K, Tuschl T . Duplexes of 21-nucleotide RNAs mediate RNA interference in cultured mammalian cells. Nature 2001; 411: 494–498.
Hutvagner G, McLachlan J, Pasquinelli AE, Balint E, Tuschl T, Zamore PD . A cellular function for the RNA-interference enzyme Dicer in the maturation of the let-7 small temporal RNA. Science 2001; 293: 834–838.
Chu CY, Rana TM . Small RNAs: regulators and guardians of the genome. J Cell Physiol 2007; 213: 412–419.
Fire A, Xu S, Montgomery MK, Kostas SA, Driver SE, Mello CC . Potent and specific genetic interference by double-stranded RNA in Caenorhabditis elegans. Nature 1998; 391: 806–811.
Hammond SM, Bernstein E, Beach D, Hannon GJ . An RNA-directed nuclease mediates post-transcriptional gene silencing in Drosophila cells. Nature 2000; 404: 293–296.
Nykanen A, Haley B, Zamore PD . ATP requirements and small interfering RNA structure in the RNA interference pathway. Cell 2001; 107: 309–321.
Konstantinova P, de Vries W, Haasnoot J, Ter Brake O, de Haan P, Berkhout B . Inhibition of human immunodeficiency virus type 1 by RNA interference using long-hairpin RNA. Gene Ther 2006; 13: 1403–1413.
Haasnoot PCJ, Cupac D, Berkhout B . Inhibition of virus replication by RNA interference. J Biomed Sci 2003; 10: 607–616.
Haasnoot J, Westerhout EM, Berkhout B . RNA interference against viruses: strike and counterstrike. Nat Biotechnol 2007; 25: 1435–1443.
Basler CF, Wang X, Muhlberger E, Volchkov V, Paragas J, Klenk HD et al. The Ebola virus VP35 protein functions as a type I IFN antagonist. Proc Natl Acad Sci USA 2000; 97: 12289–12294.
Basler CF, Mikulasova A, Martinez-Sobrido L, Paragas J, Muhlberger E, Bray M et al. The Ebola virus VP35 protein inhibits activation of interferon regulatory factor 3. J Virol 2003; 77: 7945–7956.
Garcia-Sastre A, Egorov A, Matassov D, Brandt S, Levy DE, Durbin JE et al. Influenza A virus lacking the NS1 gene replicates in interferon-deficient systems. Virology 1998; 252: 324–330.
Cai R, Carpick B, Chun RF, Jeang KT, Williams BR . HIV-I TAT inhibits PKR activity by both RNA-dependent and RNA-independent mechanisms. Arch Biochem Biophys 2000; 373: 361–367.
McMillan NA, Chun RF, Siderovski DP, Galabru J, Toone WM, Samuel CE et al. HIV-1 Tat directly interacts with the interferon-induced, double-stranded RNA-dependent kinase, PKR. Virology 1995; 213: 413–424.
Lecellier CH, Dunoyer P, Arar K, Lehmann-Che J, Eyquem S, Himber C et al. A cellular microRNA mediates antiviral defense in human cells. Science 2005; 308: 557–560.
Vargason JM, Szittya G, Burgyan J, Tanaka Hall TM . Size selective recognition of siRNA by an RNA silencing suppressor. Cell 2003; 115: 799–811.
McDonald D, Vodicka MA, Lucero G, Svitkina TM, Borisy GG, Emerman M et al. Visualization of the intracellular behavior of HIV in living cells. J Cell Biol 2002; 159: 441–452.
Kohn DB . Lentiviral vectors ready for prime-time. Nat Biotechnol 2007; 25: 65–66.
Sinn PL, Sauter SL, McCray Jr PB . Gene therapy progress and prospects: development of improved lentiviral and retroviral vectors—design, biosafety, and production. Gene Ther 2005; 12: 1089–1098.
Goncalves MA, Pau MG, de Vries AA, Valerio D . Generation of a high-capacity hybrid vector: packaging of recombinant adenoassociated virus replicative intermediates in adenovirus capsids overcomes the limited cloning capacity of adenoassociated virus vectors. Virology 2001; 288: 236–246.
Lundstrom K . Biology and application of alphaviruses in gene therapy. Gene Ther 2005; 12: S92–S97.
Min JY, Krug RM . The primary function of RNA binding by the influenza A virus NS1 protein in infected cells: Inhibiting the 2′-5′ oligo (A) synthetase/RNase L pathway. Proc Natl Acad Sci USA 2006; 103: 7100–7105.
Cardenas WB, Loo YM, Gale Jr M, Hartman AL, Kimberlin CR, Martinez-Sobrido L et al. Ebola virus VP35 protein binds double-stranded RNA and inhibits alpha/beta interferon production induced by RIG-I signaling. J Virol 2006; 80: 5168–5178.
Benkirane M, Neuveut C, Chun RF, Smith SM, Samuel CE, Gatignol A et al. Oncogenic potential of TAR RNA binding protein TRBP and its regulatory interaction with RNA-dependent protein kinase PKR. EMBO J 1997; 16: 611–624.
Kok KH, Ng MH, Ching YP, Jin DY . Human TRBP and PACT directly interact with each other and associate with dicer to facilitate the production of small interfering RNA. J Biol Chem 2007; 282: 17649–17657.
Lee Y, Hur I, Park SY, Kim YK, Suh MR, Kim VN . The role of PACT in the RNA silencing pathway. EMBO J 2006; 25: 522–532.
Patel RC, Sen GC . PACT, a protein activator of the interferon-induced protein kinase, PKR. EMBO J 1998; 17: 4379–4390.
Pedersen IM, Cheng G, Wieland S, Volinia S, Croce CM, Chisari FV et al. Interferon modulation of cellular microRNAs as an antiviral mechanism. Nature 2007; 449: 919–922.
Huang J, Wang F, Argyris E, Chen K, Liang Z, Tian H et al. Cellular microRNAs contribute to HIV-1 latency in resting primary CD4(+) T lymphocytes. Nat Med 2007; 13: 1241–1247.
Malathi K, Dong B, Gale Jr M, Silverman RH . Small self-RNA generated by RNase L amplifies antiviral innate immunity. Nature 2007; 448: 816–819.
Ruijter JM, Thygesen HH, Schoneveld OJ, Das AT, Berkhout B, Lamers WH . Factor correction as a tool to eliminate between-session variation in replicate experiments: application to molecular biology and retrovirology. Retrovirology 2006; 3: 1–8.
Acknowledgements
We thank Dr Jan Ruijter for statistical analysis; Stephan Heynen for performing CA-p24 ELISA; Dr Jozef Burgyan (Agricultural Biotechnology Center, Godollo, Hungary) for the P19 plasmid; Dr HD Klenk (Institute of Virology, Marburg, Germany) for the VP35 plasmid; and Dr Twan de Vries (Leiden University Medical Center, Leiden, The Netherlands) for providing the Sindbis virus and adenovirus mutant AdE1del. This research was sponsored by Senter-NOVEM (TS grant with Phytovation BV).
Author information
Authors and Affiliations
Corresponding author
Rights and permissions
About this article
Cite this article
de Vries, W., Haasnoot, J., van der Velden, J. et al. Increased virus replication in mammalian cells by blocking intracellular innate defense responses. Gene Ther 15, 545–552 (2008). https://doi.org/10.1038/gt.2008.12
Received:
Revised:
Accepted:
Published:
Issue date:
DOI: https://doi.org/10.1038/gt.2008.12
Keywords
This article is cited by
-
Robust Enhancement of Lentivirus Production by Promoter Activation
Scientific Reports (2018)
-
Aurintricarboxylic acid increases yield of HSV-1 vectors
Molecular Therapy - Methods & Clinical Development (2014)
-
Tumor-Specific Targeting With Modified Sindbis Viral Vectors: Evaluation with Optical Imaging and Positron Emission Tomography In Vivo
Molecular Imaging and Biology (2013)
-
Laem-Singh Virus: A Probable Etiological Agent Associated with Monodon Slow Growth Syndrome in Farmed Black Tiger Shrimp (Penaeus monodon)
Indian Journal of Virology (2012)
-
Metabolic effects of influenza virus infection in cultured animal cells: Intra- and extracellular metabolite profiling
BMC Systems Biology (2010)






