Abstract
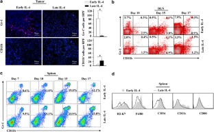
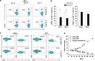
Myeloid-derived suppressor cells (MDSCs) inhibit T-cell activity and promote tumor growth in tumor-bearing hosts. We sought to determine how to prevent the generation of these cells and modulate anti-tumor immunity at different times during tumor growth. Interleukin-4 (IL-4), a cytokine closely associated with the differentiation of myeloid cells, was expressed locally at the tumor site with its dose and expression time tightly regulated by a tet-off system. Early exposure of high-dose IL-4 to the tumor stromal cells effectively prevented the generation of myeloid suppressor cells and led to a T-cell-mediated tumor rejection. However, IL-4 had no effect a few days after tumor growth, when myeloid suppressor cells had been generated and T cells were tolerized. Importantly, coinoculation of IL-4 receptor (IL-4R)-deficient tumor cells with IL-4R competent, but not IL-4R-deficient myeloid cells led to IL-4-mediated tumor regression in IL-4R-deficient mice, indicating that IL-4 acts directly on myeloid cells. These results show a novel way to prevent T cells from MDSC-induced suppression, with important indications for cancer therapy.
This is a preview of subscription content, access via your institution
Access options
Subscribe to this journal
Receive 6 print issues and online access
$259.00 per year
only $43.17 per issue
Buy this article
- Purchase on SpringerLink
- Instant access to the full article PDF.
USD 39.95
Prices may be subject to local taxes which are calculated during checkout






Similar content being viewed by others
References
Ochoa AC, Zea AH, Hernandez C, Rodriguez PC . Arginase, prostaglandins, and myeloid-derived suppressor cells in renal cell carcinoma. Clin Cancer Res 2007; 13: 721s–726s.
Gabrilovich DI, Nagaraj S . Myeloid-derived suppressor cells as regulators of the immune system. Nat Rev Immunol 2009; 9: 162–174.
Kusmartsev S, Nagaraj S, Gabrilovich DI . Tumor-associated CD8+ T cell tolerance induced by bone marrow-derived immature myeloid cells. J Immunol 2005; 175: 4583–4592.
Yang L, DeBusk LM, Fukuda K, Fingleton B, Green-Jarvis B, Shyr Y et al. Expansion of myeloid immune suppressor Gr+CD11b+ cells in tumor-bearing host directly promotes tumor angiogenesis. Cancer Cell 2004; 6: 409–421.
Gabrilovich DI, Bronte V, Chen SH, Colombo MP, Ochoa A, Ostrand-Rosenberg S et al. The terminology issue for myeloid-derived suppressor cells. Cancer Res 2007; 67: 425.
Pekarek LA, Starr BA, Toledano AY, Schreiber H . Inhibition of tumor growth by elimination of granulocytes. J Exp Med 1995; 181: 435–440.
Shojaei F, Wu X, Malik AK, Zhong C, Baldwin ME, Schanz S et al. Tumor refractoriness to anti-VEGF treatment is mediated by CD11b+Gr1+ myeloid cells. Nat Biotechnol 2007; 25: 911–920.
Sallusto F, Lanzavecchia A . Efficient presentation of soluble antigen by cultured human dendritic cells is maintained by granulocyte/macrophage colony-stimulating factor plus interleukin 4 and downregulated by tumor necrosis factor alpha. J Exp Med 1994; 179: 1109–1118.
Gabrilovich D . Mechanisms and functional significance of tumour-induced dendritic-cell defects. Nat Rev Immunol 2004; 4: 941–952.
Kalinski P, Smits HH, Schuitemaker JH, Vieira PL, van Eijk M, de Jong EC et al. IL-4 is a mediator of IL-12p70 induction by human Th2 cells: reversal of polarized Th2 phenotype by dendritic cells. J Immunol 2000; 165: 1877–1881.
Hochrein H, O’Keeffe M, Luft T, Vandenabeele S, Grumont RJ, Maraskovsky E et al. Interleukin (IL)-4 is a major regulatory cytokine governing bioactive IL-12 production by mouse and human dendritic cells. J Exp Med 2000; 192: 823–833.
Bronte V, Chappell DB, Apolloni E, Cabrelle A, Wang M, Hwu P et al. Unopposed production of granulocyte-macrophage colony-stimulating factor by tumors inhibits CD8+ T cell responses by dysregulating antigen-presenting cell maturation. J Immunol 1999; 162: 5728–5737.
Bronte V, Apolloni E, Cabrelle A, Ronca R, Serafini P, Zamboni P et al. Identification of a CD11b(+)/Gr-1(+)/CD31(+) myeloid progenitor capable of activating or suppressing CD8(+) T cells. Blood 2000; 96: 3838–3846.
Tepper RI, Pattengale PK, Leder P . Murine interleukin-4 displays potent anti-tumor activity in vivo. Cell 1989; 57: 503–512.
Tepper RI, Coffman RL, Leder P . An eosinophil-dependent mechanism for the antitumor effect of interleukin-4. Science 1992; 257: 548–551.
Noffz G, Qin Z, Kopf M, Blankenstein T . Neutrophils but not eosinophils are involved in growth suppression of IL-4-secreting tumors. J Immunol 1998; 160: 345–350.
Hock H, Dorsch M, Kunzendorf U, Qin Z, Diamantstein T, Blankenstein T . Mechanisms of rejection induced by tumor cell-targeted gene transfer of interleukin 2, interleukin 4, interleukin 7, tumor necrosis factor, or interferon gamma. Proc Natl Acad Sci USA 1993; 90: 2774–2778.
Blankenstein T, Qin Z . The role of IFN-gamma in tumor transplantation immunity and inhibition of chemical carcinogenesis. Curr Opin Immunol 2003; 15: 148–154.
Schuler T, Qin Z, Ibe S, Noben-Trauth N, Blankenstein T . T helper cell type 1-associated and cytotoxic T lymphocyte-mediated tumor immunity is impaired in interleukin 4-deficient mice. J Exp Med 1999; 189: 803–810.
Eguchi J, Kuwashima N, Hatano M, Nishimura F, Dusak JE, Storkus WJ et al. IL-4-transfected tumor cell vaccines activate tumor-infiltrating dendritic cells and promote type-1 immunity. J Immunol 2005; 174: 7194–7201.
Gossen M, Bujard H . Tight control of gene expression in mammalian cells by tetracycline-responsive promoters. Proc Natl Acad Sci USA 1992; 89: 5547–5551.
Nelms K, Keegan AD, Zamorano J, Ryan JJ, Paul WE . The IL-4 receptor: signaling mechanisms and biologic functions. Annu Rev Immunol 1999; 17: 701–738.
Toi M, Bicknell R, Harris AL . Inhibition of colon and breast carcinoma cell growth by interleukin-4. Cancer Res 1992; 52: 275–279.
Topp MS, Koenigsmann M, Mire-Sluis A, Oberberg D, Eitelbach F, von Marschall Z et al. Recombinant human interleukin-4 inhibits growth of some human lung tumor cell lines in vitro and in vivo. Blood 1993; 82: 2837–2844.
Kawakami M, Kawakami K, Stepensky VA, Maki RA, Robin H, Muller W et al. Interleukin 4 receptor on human lung cancer: a molecular target for cytotoxin therapy. Clin Cancer Res 2002; 8: 3503–3511.
Obiri NI, Siegel JP, Varricchio F, Puri RK . Expression of high-affinity IL-4 receptors on human melanoma, ovarian and breast carcinoma cells. Clin Exp Immunol 1994; 95: 148–155.
Li Z, Jiang J, Wang Z, Zhang J, Xiao M, Wang C et al. Endogenous interleukin-4 promotes tumor development by increasing tumor cell resistance to apoptosis. Cancer Res 2008; 68: 8687–8694.
Wang HY, Wang RF . Regulatory T cells and cancer. Curr Opin Immunol 2007; 19: 217–223.
Huang B, Pan PY, Li Q, Sato AI, Levy DE, Bromberg J et al. Gr-1+CD115+ immature myeloid suppressor cells mediate the development of tumor-induced T regulatory cells and T-cell anergy in tumor-bearing host. Cancer Res 2006; 66: 1123–1131.
Serafini P, Mgebroff S, Noonan K, Borrello I . Myeloid-derived suppressor cells promote cross-tolerance in B-cell lymphoma by expanding regulatory T cells. Cancer Res 2008; 68: 5439–5449.
Sakaguchi S, Yamaguchi T, Nomura T, Ono M . Regulatory T cells and immune tolerance. Cell 2008; 133: 775–787.
Qin Z, Blankenstein T . CD4+ T cell—mediated tumor rejection involves inhibition of angiogenesis that is dependent on IFN gamma receptor expression by nonhematopoietic cells. Immunity 2000; 12: 677–686.
Qin Z, Schwartzkopff J, Pradera F, Kammertoens T, Seliger B, Pircher H et al. A critical requirement of interferon gamma-mediated angiostasis for tumor rejection by CD8+ T cells. Cancer Res 2003; 63: 4095–4100.
Lyden D, Hattori K, Dias S, Costa C, Blaikie P, Butros L et al. Impaired recruitment of bone-marrow-derived endothelial and hematopoietic precursor cells blocks tumor angiogenesis and growth. Nat Med 2001; 7: 1194–1201.
Tully T, Preat T, Boynton SC, Del Vecchio M . Genetic dissection of consolidated memory in Drosophila. Cell 1994; 79: 35–47.
Seung LP, Rowley DA, Dubey P, Schreiber H . Synergy between T-cell immunity and inhibition of paracrine stimulation causes tumor rejection. Proc Natl Acad Sci USA 1995; 92: 6254–6258.
Pak AS, Ip G, Wright MA, Young MR . Treating tumor-bearing mice with low-dose gamma-interferon plus tumor necrosis factor alpha to diminish immune suppressive granulocyte-macrophage progenitor cells increases responsiveness to interleukin 2 immunotherapy. Cancer Res 1995; 55: 885–890.
Paul WE, Ohara J . B-cell stimulatory factor-1/interleukin 4. Annu Rev Immunol 1987; 5: 429–459.
Schuler T, Kornig S, Blankenstein T . Tumor rejection by modulation of tumor stromal fibroblasts. J Exp Med 2003; 198: 1487–1493.
Volpert OV, Fong T, Koch AE, Peterson JD, Waltenbaugh C, Tepper RI et al. Inhibition of angiogenesis by interleukin 4. J Exp Med 1998; 188: 1039–1046.
Rand RW, Kreitman RJ, Patronas N, Varricchio F, Pastan I, Puri RK . Intratumoral administration of recombinant circularly permuted interleukin-4-pseudomonas exotoxin in patients with high-grade glioma. Clin Cancer Res 2000; 6: 2157–2165.
Garland L, Gitlitz B, Ebbinghaus S, Pan H, de Haan H, Puri RK et al. Phase I trial of intravenous IL-4 pseudomonas exotoxin protein (NBI-3001) in patients with advanced solid tumors that express the IL-4 receptor. J Immunother (1997) 2005; 28: 376–381.
Pan PY, Wang GX, Yin B, Ozao J, Ku T, Divino CM et al. Reversion of immune tolerance in advanced malignancy: modulation of myeloid-derived suppressor cell development by blockade of stem-cell factor function. Blood 2008; 111: 219–228.
Youn JI, Nagaraj S, Collazo M, Gabrilovich DI . Subsets of myeloid-derived suppressor cells in tumor-bearing mice. J Immunol 2008; 181: 5791–5802.
Mandruzzato S, Solito S, Falisi E, Francescato S, Chiarion-Sileni V, Mocellin S et al. IL4Ralpha+ myeloid-derived suppressor cell expansion in cancer patients. J Immunol 2009; 182: 6562–6568.
Shu SY, Rosenberg SA . Adoptive immunotherapy of newly induced murine sarcomas. Cancer Res 1985; 45: 1657–1662.
Kusmartsev SA, Li Y, Chen SH . Gr-1+ myeloid cells derived from tumor-bearing mice inhibit primary T cell activation induced through CD3/CD28 costimulation. J Immunol 2000; 165: 779–785.
Li Z, Pradera F, Kammertoens T, Li B, Liu S, Qin Z . Cross-talk between T cells and innate immune cells is crucial for IFN-gamma-dependent tumor rejection. J Immunol 2007; 179: 1568–1576.
Zhao X, Mohaupt M, Jiang J, Liu S, Li B, Qin Z . Tumor necrosis factor receptor 2-mediated tumor suppression is nitric oxide dependent and involves angiostasis. Cancer Res 2007; 67: 4443–4450.
Munder M, Eichmann K, Moran JM, Centeno F, Soler G, Modolell M . Th1/Th2-regulated expression of arginase isoforms in murine macrophages and dendritic cells. J Immunol 1999; 163: 3771–3777.
Acknowledgements
We sincerely express our gratitude to Professor Thomas Blankenstein for his continuous help. We thank Yu Lu, Shubai Liu, Xueqiang Zhao, Xiaopu Zhao, Chen Lin, Jingjing Deng, Xiaoman Liu and Fan Wu for helpful discussions; Chunchun Liu for flow cytometer analysis and Xinyi Wu for technical assistance in performing some animal experiments. This work was supported by Chinese Academy of Sciences (KSCX2-YW-R-42), National Natural Science Foundation of China (30771972 and 30700287), Ministry of Science and Technology of China (2006CB504304, 2006CB910901, and 2009CB918900) and Ministry of Education, Culture, Sports, Science and Technology (MEXT) of Japan.
Author information
Authors and Affiliations
Corresponding author
Ethics declarations
Competing interests
The authors declare no conflict of interest.
Rights and permissions
About this article
Cite this article
Jiang, J., Wang, Z., Li, Z. et al. Early exposure of high-dose interleukin-4 to tumor stroma reverses myeloid cell-mediated T-cell suppression. Gene Ther 17, 991–999 (2010). https://doi.org/10.1038/gt.2010.54
Received:
Revised:
Accepted:
Published:
Issue date:
DOI: https://doi.org/10.1038/gt.2010.54
Keywords
This article is cited by
-
Myeloid-derived suppressor cells promote B-cell production of IgA in a TNFR2-dependent manner
Cellular & Molecular Immunology (2017)


