Abstract
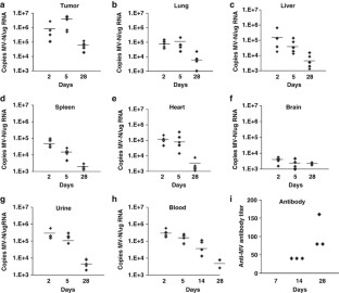
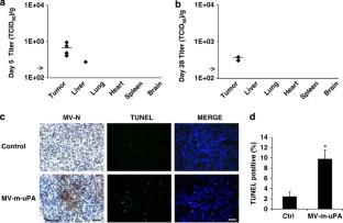
The urokinase receptor (uPAR) is a clinically relevant target for novel biological therapies. We have previously rescued oncolytic measles viruses fully retargeted against human (MV-h-uPA) or murine (MV-m-uPA) uPAR. Here, we investigated the in vivo effects of systemic administration of MV-m-uPA in immunocompetent cancer models. MV-m-uPA induced in vitro cytotoxicity and replicated in a receptor-dependent manner in murine mammary (4T1) and colon (MC-38 and CT-26) cancer cells. Intravenous administration of MV-m-uPA to 4T1 tumor-bearing mice was not associated with significant clinical or laboratory toxicity. Higher MV-N RNA copy numbers were detected in primary tumors, and viable viral particles were recovered from tumor-bearing tissues only. Non-tumor-bearing organs did not show histological signs of viral-induced toxicity. Serum anti-MV antibodies were detected at day 14 of treatment. Immunohistochemistry and immunofluorescence studies confirmed successful tumor targeting and demonstrated enhanced MV-m-uPA-induced tumor cell apoptosis in treated compared with control mice. Significant antitumor effects and prolonged survival were observed after systemic administration of MV-m-uPA in colon (CT-26) and mammary (4T1) cancer models. The above results show safety and feasibility of uPAR targeting by an oncolytic virus, and confirm significant antitumor effects in highly aggressive syngeneic immunocompetent cancer models.
This is a preview of subscription content, access via your institution
Access options
Subscribe to this journal
Receive 6 print issues and online access
$259.00 per year
only $43.17 per issue
Buy this article
- Purchase on SpringerLink
- Instant access to the full article PDF.
USD 39.95
Prices may be subject to local taxes which are calculated during checkout





Similar content being viewed by others
References
Patel MR, Kratzke RA . Oncolytic virus therapy for cancer: the first wave of translational clinical trials. Translational Res 2013; 161: 355–364.
Nakamura T, Russell SJ . Oncolytic measles viruses for cancer therapy. Exp Opin Biol Ther 2004; 4: 1685–1692.
Russell SJ . RNA viruses as virotherapy agents. Cancer Gene Ther 2002; 9: 961–966.
Galanis E, Hartmann LC, Cliby WA, Long HJ, Peethambaram PP, Barrette BA et al. Phase I trial of intraperitoneal administration of an oncolytic measles virus strain engineered to express carcinoembryonic antigen for recurrent ovarian cancer. Cancer Res 2010; 70: 875–882.
Allen C, Paraskevakou G, Iankov I, Giannini C, Schroeder M, Sarkaria J et al. Interleukin-13 displaying retargeted oncolytic measles virus strains have significant activity against gliomas with improved specificity. Mol Ther 2008; 16: 1556–1564.
Allen C, Vongpunsawad S, Nakamura T, James CD, Schroeder M, Cattaneo R et al. Retargeted oncolytic measles strains entering via the EGFRvIII receptor maintain significant antitumor activity against gliomas with increased tumor specificity. Cancer Res 2006; 66: 11840–11850.
Peng KW, Donovan KA, Schneider U, Cattaneo R, Lust JA, Russell SJ . Oncolytic measles viruses displaying a single-chain antibody against CD38, a myeloma cell marker. Blood 2003; 101: 2557–2562.
Springfeld C, von Messling V, Frenzke M, Ungerechts G, Buchholz CJ, Cattaneo R . Oncolytic efficacy and enhanced safety of measles virus activated by tumor-secreted matrix metalloproteinases. Cancer Res 2006; 66: 7694–7700.
Blasi F, Carmeliet P . uPAR: a versatile signalling orchestrator. Nat Rev Mol Cell Biol 2002; 3: 932–943.
Boyd D, Florent G, Kim P, Brattain M . Determination of the levels of urokinase and its receptor in human colon carcinoma cell lines. Cancer Res 1988; 48: 3112–3116.
Dass K, Ahmad A, Azmi AS, Sarkar SH, Sarkar FH . Evolving role of uPA/uPAR system in human cancers. Cancer Treat Rev 2008; 34: 122–136.
Ohba K, Miyata Y, Kanda S, Koga S, Hayashi T, Kanetake H . Expression of urokinase-type plasminogen activator, urokinase-type plasminogen activator receptor and plasminogen activator inhibitors in patients with renal cell carcinoma: correlation with tumor associated macrophage and prognosis. J Urol 2005; 174: 461–465.
Gutova M, Najbauer J, Gevorgyan A, Metz MZ, Weng Y, Shih CC et al. Identification of uPAR-positive chemoresistant cells in small cell lung cancer. PLoS One 2007; 2: e243.
Rabbani SA, Xing RH . Role of urokinase (uPA) and its receptor (uPAR) in invasion and metastasis of hormone-dependent malignancies. Int J Oncol 1998; 12: 911–920.
Li P, Gao Y, Ji Z, Zhang X, Xu Q, Li G et al. Role of urokinase plasminogen activator and its receptor in metastasis and invasion of neuroblastoma. J Pediatr Surg 2004; 39: 1512–1519.
Lester RD, Jo M, Montel V, Takimoto S, Gonias SL . uPAR induces epithelial-mesenchymal transition in hypoxic breast cancer cells. J Cell Biol 2007; 178: 425–436.
Bianchi E, Cohen RL, Thor AT, Todd RF 3rd, Mizukami IF, Lawrence DA et al. The urokinase receptor is expressed in invasive breast cancer but not in normal breast tissue. Cancer Res 1994; 54: 861–866.
Plesner T, Ralfkiaer E, Wittrup M, Johnsen H, Pyke C, Pedersen TL et al. Expression of the receptor for urokinase-type plasminogen activator in normal and neoplastic blood cells and hematopoietic tissue. Am J Clin Pathol 1994; 102: 835–841.
Romer J, Lund LR, Eriksen J, Pyke C, Kristensen P, Dano K . The receptor for urokinase-type plasminogen activator is expressed by keratinocytes at the leading edge during re-epithelialization of mouse skin wounds. J Invest Dermatol 1994; 102: 519–522.
Romer J, Nielsen BS, Ploug M . The urokinase receptor as a potential target in cancer therapy. Curr Pharm Des 2004; 10: 2359–2376.
Smith HW, Marshall CJ . Regulation of cell signalling by uPAR. Nat Rev Mol Cell Biol 2010; 11: 23–36.
Solberg H, Ploug M, Hoyer-Hansen G, Nielsen BS, Lund LR . The murine receptor for urokinase-type plasminogen activator is primarily expressed in tissues actively undergoing remodeling. J Histochem Cytochem 2001; 49: 237–246.
Uszynski M, Perlik M, Uszynski W, Zekanowska E . Urokinase plasminogen activator (uPA) and its receptor (uPAR) in gestational tissues; measurements and clinical implications. Eur J Obstet Gynecol Reprod Biol 2004; 114: 54–58.
D'Alessio S, Margheri F, Pucci M, Del Rosso A, Monia BP, Bologna M et al. Antisense oligodeoxynucleotides for urokinase-plasminogen activator receptor have anti-invasive and anti-proliferative effects in vitro and inhibit spontaneous metastases of human melanoma in mice. Int J Cancer 2004; 110: 125–133.
Gondi CS, Lakka SS, Dinh DH, Olivero WC, Gujrati M, Rao JS . Downregulation of uPA, uPAR and MMP-9 using small, interfering, hairpin RNA (siRNA) inhibits glioma cell invasion, angiogenesis and tumor growth. Neuron Glia Biol 2004; 1: 165–176.
Gondi CS, Lakka SS, Yanamandra N, Olivero WC, Dinh DH, Gujrati M et al. Adenovirus-mediated expression of antisense urokinase plasminogen activator receptor and antisense cathepsin B inhibits tumor growth, invasion, and angiogenesis in gliomas. Cancer Res 2004; 64: 4069–4077.
Li H, Lu H, Griscelli F, Opolon P, Sun LQ, Ragot T et al. Adenovirus-mediated delivery of a uPA/uPAR antagonist suppresses angiogenesis-dependent tumor growth and dissemination in mice. Gene Therapy 1998; 5: 1105–1113.
Rabbani SA, Gladu J . Urokinase receptor antibody can reduce tumor volume and detect the presence of occult tumor metastases in vivo. Cancer Res 2002; 62: 2390–2397.
Yang L, Peng XH, Wang YA, Wang X, Cao Z, Ni C et al. Receptor-targeted nanoparticles for in vivo imaging of breast cancer. Clin Cancer Res 2009; 15: 4722–4732.
Jing Y, Tong C, Zhang J, Nakamura T, Iankov I, Russell SJ et al. Tumor and vascular targeting of a novel oncolytic measles virus retargeted against the urokinase receptor. Cancer Res 2009; 69: 1459–1468.
Bucheit AD, Kumar S, Grote DM, Lin Y, von Messling V, Cattaneo RB et al. An oncolytic measles virus engineered to enter cells through the CD20 antigen. Mol Ther 2003; 7: 62–72.
Bach P, Abel T, Hoffmann C, Gal Z, Braun G, Voelker I et al. Specific elimination of CD133+ tumor cells with targeted oncolytic measles virus. Cancer Res 2013; 73: 865–874.
Ungerechts G, Springfeld C, Frenzke ME, Lampe J, Parker WB, Sorscher EJ et al. An Immunocompetent murine model for oncolysis with an armed and targeted measles virus. Mol Ther 2007; 15: 1991–1997.
Bossow S, Grossardt C, Temme A, Leber MF, Sawall S, Rieber EP et al. Armed and targeted measles virus for chemovirotherapy of pancreatic cancer. Cancer Gene Ther 2011; 18: 598–608.
Bhaskar A, Bala J, Varshney A, Yadava P . Expression of measles virus nucleoprotein induces apoptosis and modulates diverse functional proteins in cultured mammalian cells. PLoS One 2011; 6: e18765.
Esolen LM, Park SW, Hardwick JM, Griffin DE . Apoptosis as a cause of death in measles virus-infected cells. J Virol 1995; 69: 3955–3958.
Laine D, Bourhis JM, Longhi S, Flacher M, Cassard L, Canard B et al. Measles virus nucleoprotein induces cell-proliferation arrest and apoptosis through NTAIL-NR and NCORE-FcgammaRIIB1 interactions, respectively. J Gen Virol 2005; 86: 1771–1784.
Borrego-Diaz E, Mathew R, Hawkinson D, Esfandyari T, Liu Z, Lee PW et al. Pro-oncogenic cell signaling machinery as a target for oncolytic viruses. Curr Pharm Biotechnol 2012; 13: 1742–1749.
Nguyen TL, Abdelbary H, Arguello M, Breitbach C, Leveille S, Diallo JS et al. Chemical targeting of the innate antiviral response by histone deacetylase inhibitors renders refractory cancers sensitive to viral oncolysis. Proc Natl Acad Sci USA 2008; 105: 14981–14986.
Nakamura T, Peng KW, Harvey M, Greiner S, Lorimer IA, James CD et al. Rescue and propagation of fully retargeted oncolytic measles viruses. Nat Biotechnol 2005; 23: 209–214.
Jing Y, Kovacs K, Kurisetty V, Jiang Z, Tsinoremas N, Merchan JR . Role of plasminogen activator inhibitor-1 in urokinase's paradoxical in vivo tumor suppressing or promoting effects. Mol Cancer Res 2012; 10: 1271–1281.
Peng KW, Frenzke M, Myers R, Soeffker D, Harvey M, Greiner S et al. Biodistribution of oncolytic measles virus after intraperitoneal administration into Ifnar-CD46Ge transgenic mice. Hum Gene Ther 2003; 14: 1565–1577.
Iankov ID, Pandey M, Harvey M, Griesmann GE, Federspiel MJ, Russell SJ . Immunoglobulin g antibody-mediated enhancement of measles virus infection can bypass the protective antiviral immune response. J Virol 2006; 80: 8530–8540.
Myers RM, Greiner SM, Harvey ME, Griesmann G, Kuffel MJ, Buhrow SA et al. Preclinical pharmacology and toxicology of intravenous MV-NIS, an oncolytic measles virus administered with or without cyclophosphamide. Clin Pharmacol Ther 2007; 82: 700–710.
Merchan JR, Kovacs K, Railsback JW, Kurtoglu M, Jing Y, Pina Y et al. Antiangiogenic activity of 2-deoxy-D-glucose. PLoS One 2010; 5: e13699.
Littell RC, Henry PR, Ammerman CB . Statistical analysis of repeated measures data using SAS procedures. J Animal Sci 1998; 76: 1216–1231.
Acknowledgements
This work was supported by a research grant from the National Cancer Institute (1R01CA149659-01 to JRM, JZ, RD), and by the Sylvester Comprehensive Cancer Center (JRM).
Author information
Authors and Affiliations
Corresponding author
Ethics declarations
Competing interests
The authors declare no conflict of interest.
Additional information
Supplementary Information accompanies this paper on Gene Therapy website
Rights and permissions
About this article
Cite this article
Jing, Y., Zaias, J., Duncan, R. et al. In vivo safety, biodistribution and antitumor effects of uPAR retargeted oncolytic measles virus in syngeneic cancer models. Gene Ther 21, 289–297 (2014). https://doi.org/10.1038/gt.2013.84
Received:
Revised:
Accepted:
Published:
Issue date:
DOI: https://doi.org/10.1038/gt.2013.84
Keywords
This article is cited by
-
Investigating the potential of oncolytic viruses for cancer treatment via MSC delivery
Cell Communication and Signaling (2023)
-
Urokinase-type plasminogen activator receptor (uPAR) as a therapeutic target in cancer
Journal of Translational Medicine (2022)
-
In vivo antitumor activity by dual stromal and tumor-targeted oncolytic measles viruses
Cancer Gene Therapy (2020)
-
In vivo anti-metastatic effects of uPAR retargeted measles virus in syngeneic and xenograft models of mammary cancer
Breast Cancer Research and Treatment (2015)


