Abstract
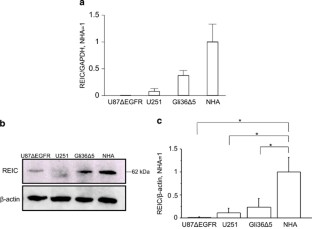
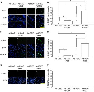
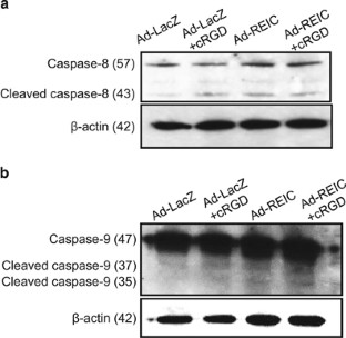
Reduced expression in immortalized cells/Dickkopf-3 (REIC/Dkk-3) was identified as a gene whose expression is reduced in many human cancers. REIC/Dkk-3 expression is also downregulated in malignant glioma and regulates cell growth through caspase-dependent apoptosis. cRGD (EMD121974), an antagonist of integrins, has demonstrated preclinical efficacy against malignant glioma. In this study, we investigated the antiglioma effect of combination therapy using an adenovirus vector carrying REIC/Dkk-3 (Ad-REIC) and cRGD. Quantitative real-time reverse-transcription PCR revealed the reduction of REIC/Dkk-3 mRNA levels in malignant glioma cell lines. The reduction of REIC/Dkk-3 protein expression in malignant glioma cell lines was also confirmed with western blot analysis. After treatment with Ad-REIC and cRGD, the proliferative rate of malignant glioma cells was significantly reduced in a time-dependent manner. In vivo, there was a statistically significant increase in the survival of mice treated with Ad-REIC and cRGD combination therapy compared with Ad-REIC monotherapy. We identified an apoptotic effect following monotherapy with Ad-REIC. Moreover, cRGD augmented the antiglioma efficacy of Ad-REIC. These results may lead to a promising new approach for the treatment of malignant glioma.
This is a preview of subscription content, access via your institution
Access options
Subscribe to this journal
Receive 6 print issues and online access
$259.00 per year
only $43.17 per issue
Buy this article
- Purchase on SpringerLink
- Instant access to the full article PDF.
USD 39.95
Prices may be subject to local taxes which are calculated during checkout










Similar content being viewed by others
References
Penas-Prado M, Gilbert MR . Molecularly targeted therapies for malignant gliomas: advances and challenges. Expert Rev Anticancer Ther 2007; 7: 641–661.
Stupp R, Mason WP, van den Bent MJ, Weller M, Fisher B, Taphoorn MJ et al. Radiotherapy plus concomitant and adjuvant temozolomide for glioblastoma. N Engl J Med 2005; 352: 987–996.
Chatterjee S, Matsumura A, Schradermeier J, Gillespie GY . Human malignant glioma therapy using anti-alpha(v)beta3 integrin agents. J Neurooncol 2000; 46: 135–144.
Mizobuchi Y, Matsuzaki K, Kuwayama K, Kitazato K, Mure H, Kageji T et al. REIC/Dkk-3 induces cell death in human malignant glioma. Neuro-Oncology 2008; 10: 244–253.
Abarzua F, Sakaguchi M, Takaishi M . Adenovirus-mediated overexpression of REIC/Dkk-3 selectively induces apoptosis in human prostate cancer cells through activation of c-Jun-NH2-kinase. Cancer Res 2005; 65: 9617–9622.
Wang J, Shou J, Chen X . Dickkopf-1: an inhibitor of the Wnt signaling pathway, is induced by p53. Oncogene 2000; 19: 1843–1848.
Varner JA, Cheresh DA . Integrins and cancer. Curr Opin Cell Biol 1996; 8: 724–730.
Varner JA, Cheresh DA . Tumor angiogenesis and the role of vascular cell integrin alphavbeta3. Import Adv Oncol 1996; 69–87.
Varner JA, Emerson DA, Juliano RL . Integrin alpha 5 beta 1 expression negatively regulates cell growth: reversal by attachment to fibronectin. Mol Biol Cell 1995; 6: 725–740.
Friedlander M, Brooks PC, Shaffer RW, Kincaid CM, Varner JA, Cheresh DA . Definition of two angiogenic pathways by distinct alpha v integrins. Science 1995; 270: 1500–1502.
Brooks PC, Clark RA, Cheresh DA . Requirement of vascular integrin alpha v beta 3 for angiogenesis. Science 1994; 264: 569–571.
Brooks PC, Montgomery AM, Rosenfeld M, Reisfeld RA, Hu T, Klier G et al. Integrin alpha v beta 3 antagonists promote tumor regression by inducing apoptosis of angiogenic blood vessels. Cell 1994; 79: 1157–1164.
Hodivala-Dilke KM, Reynolds AR, Reynolds LE . Integrins in angiogenesis: multitalented molecules in a balancing act. Cell Tissue Res 2003; 314: 131–144.
Leavesley DI, Ferguson GD, Wayner EA, Cheresh DA . Requirement of the integrin beta 3 subunit for carcinoma cell spreading or migration on vitronectin and fibrinogen. J Cell Biol 1992; 117: 1101–1107.
MacDonald TJ, Taga T, Shimada H, Tabrizi P, Zlokovic BV, Cheresh DA et al. Preferential susceptibility of brain tumors to the antiangiogenic effects of an alpha(v) integrin antagonist. Neurosurgery 2001; 48: 151–157.
Abdollahi A, Griggs DW, Zieher H, Roth A, Lipson KE, Saffrich R et al. Inhibition of alpha(v)beta3 integrin survival signaling enhances antiangiogenic and antitumor effects of radiotherapy. Clin Cancer Res 2005; 11: 6270–6279.
Burke PA, DeNardo SJ, Miers LA, Lamborn KR, Matzku S, DeNardo GL . Cilengitide targeting of alpha(v)beta(3) integrin receptor synergizes with radioimmunotherapy to increase efficacy and apoptosis in breast cancer xenografts. Cancer Res 2002; 62: 4263–4272.
Reardon DA, Fink KL, Mikkelsen T, Cloughesy TF, O'Neill A, Plotkin S et al. Randomized phase II study of cilengitide, an integrin-targeting arginine-glycine-aspartic acid peptide, in recurrent glioblastoma multiforme. J Clin Oncol 2008; 26: 5610–5617.
Tentori L, Dorio AS, Muzi A, Lacal PM, Ruffini F, Navarra P et al. The integrin antagonist cilengitide increases the antitumor activity of temozolomide against malignant melanoma. Oncol Rep 2008; 19: 1039–1043.
Onishi M, Ichikawa T, Kurozumi K, Fujii K, Yoshida K, Inoue S et al. Bimodal anti-glioma mechanisms of cilengitide demonstrated by novel invasive glioma models. Neuropathology 2013; 33: 162–174.
Onishi M, Kurozumi K, Ichikawa T, Michiue H, Fujii K, Ishida J et al. Gene expression profiling of the anti-glioma effect of Cilengitide. SpringerPlus 2013; 2: 160.
Mikkelsen T, Brodie C, Finniss S, Berens ME, Rennert JL, Nelson K et al. Radiation sensitization of glioblastoma by cilengitide has unanticipated schedule-dependency. Int J Cancer 2009; 124: 2719–2727.
Fujii K, Kurozumi K, Ichikawa T, Onishi M, Shimazu Y, Ishida J et al. The integrin inhibitor cilengitide enhances the anti-glioma efficacy of vasculostatin-expressing oncolytic virus. Cancer Gene Ther 2013; 20: 437–444.
Kurozumi K, Hardcastle J, Thakur R, Yang M, Christoforidis G, Fulci G et al. Effect of tumor microenvironment modulation on the efficacy of oncolytic virus therapy. J Natl Cancer Inst 2007; 99: 1768–1781.
Kurozumi K, Ichikawa T, Onishi M, Fujii K, Date I . Cilengitide treatment for malignant glioma: current status and future direction. Neurol Medico-Chirurg 2012; 52: 539–547.
Chen S, Guttridge DC, You Z, Zhang Z, Fribley A, Mayo MW et al. Wnt-1 signaling inhibits apoptosis by activating beta-catenin/T cell factor-mediated transcription. J Cell Biol 2001; 152: 87–96.
Tentori L, Dorio A, Muzi A, Lacal PM, Ruffini F, Navarra P et al. The integrin antagonist cilengitide increases the antitumor activity of temozolomide against malignant melanoma. Oncol Rep 2008; 19: 1039–1043.
Abdollahi A, Griggs D, Zieher H . Inhibition of αvβ3 integrin survival signaling enhances antiangiogenic and antitumor effects of radiotherapy. Clin Cancer Res 2005; 11: 6270–6279.
Alghisi GC, Ponsonnet L, Ruegg C . The integrin antagonist cilengitide activates alphaVbeta3, disrupts VE-cadherin localization at cell junctions and enhances permeability in endothelial cells. PLoS One 2009; 4: e4449.
Burkhalter RJ, Symowicz J, Hudson LG, Gottardi CJ, Stack MS . Integrin regulation of beta-catenin signaling in ovarian carcinoma. J Biol Chem 2011; 286: 23467–23475.
Howard JC, Varallo VM, Ross DC, Roth JH, Faber KJ, Alman B et al. Elevated levels of beta-catenin and fibronectin in three-dimensional collagen cultures of Dupuytren's disease cells are regulated by tension in vitro. BMC Musculoskelet Disord 2003; 4: 16.
Kashiwakura Y, Ochiai K, Watanabe M, Abarzua F, Sakaguchi M, Takaoka M et al. Down-regulation of inhibition of differentiation-1 via activation of activating transcription factor 3 and Smad regulates REIC/Dickkopf-3-induced apoptosis. Cancer Res 2008; 68: 8333–8341.
Than SS, Kataoka K, Sakaguchi M, Murata H, Abarzua F, Taketa C et al. Intraperitoneal administration of an adenovirus vector carrying REIC/Dkk-3 suppresses peritoneal dissemination of scirrhous gastric carcinoma. Oncol Rep 2011; 25: 989–995.
Edamura K, Nasu Y, Takaishi M, Kobayashi T, Abarzua F, Sakaguchi M et al. Adenovirus-mediated REIC/Dkk-3 gene transfer inhibits tumor growth and metastasis in an orthotopic prostate cancer model. Cancer Gene Ther 2007; 14: 765–772.
Stupp R, Hegi ME, Gorlia T, Erridge SC, Perry J, Hong YK et al. Cilengitide combined with standard treatment for patients with newly diagnosed glioblastoma with methylated MGMT promoter (CENTRIC EORTC 26071-22072 study): a multicentre, randomised, open-label, phase 3 trial. Lancet Oncol 2014; 15: 1100–1108.
Matsuzaki T, Yashiro M, Kaizaki R, Yasuda K, Doi Y, Sawada T et al. Synergistic antiproliferative effect of mTOR inhibitors in combination with 5-fluorouracil in scirrhous gastric cancer. Cancer Sci 2009; 100: 2402–2410.
Acknowledgements
We thank M Arao and N Uemori for their technical assistance. This study was supported by grants-in-aid for Scientific Research from the Japanese Ministry of Education, Culture, Sports, Science and Technology to TI (Nos. 19591675 and 22591611) and KK (Nos. 20890133 and 21791364). A part of the present study was supported by the Grant in aids for strategic research promotion by Okayama University.
Author information
Authors and Affiliations
Corresponding author
Ethics declarations
Competing interests
Momotaro-Gene Inc. holds the patents of the Ad-REIC agent and develops the agent as a cancer therapeutic medicine. Dr Kumon, Dr Nasu and Dr Watanabe demonstrated the utility of the agent and also own the stock in Momotaro-Gene Inc. Okayama University and Momotaro-Gene Inc. are working together for the development of the Ad-REIC agent. Okayama University received the GMP-grade Ad-REIC agent from Momotaro-Gene Inc. to perform the clinical trials for the treatment of cancer patients. Okayama University also received research funds for the joint research. Dr Kumon is the Chief Science Officer in Momotaro-Gene Inc.
Additional information
Supplementary Information accompanies this paper on Gene Therapy website
Supplementary information
Rights and permissions
About this article
Cite this article
Shimazu, Y., Kurozumi, K., Ichikawa, T. et al. Integrin antagonist augments the therapeutic effect of adenovirus-mediated REIC/Dkk-3 gene therapy for malignant glioma. Gene Ther 22, 146–154 (2015). https://doi.org/10.1038/gt.2014.100
Received:
Revised:
Accepted:
Published:
Issue date:
DOI: https://doi.org/10.1038/gt.2014.100
This article is cited by
-
Novel extracellular role of REIC/Dkk-3 protein in PD-L1 regulation in cancer cells
Journal of Molecular Medicine (2023)
-
Adenovirus vector carrying REIC/DKK-3 gene: neoadjuvant intraprostatic injection for high-risk localized prostate cancer undergoing radical prostatectomy
Cancer Gene Therapy (2016)
-
A super gene expression system enhances the anti-glioma effects of adenovirus-mediated REIC/Dkk-3 gene therapy
Scientific Reports (2016)
-
The induction of antigen-specific CTL by in situ Ad-REIC gene therapy
Gene Therapy (2016)
-
Adhesion molecules and the extracellular matrix as drug targets for glioma
Brain Tumor Pathology (2016)


