Abstract
Background:
Leptin alleviates metabolic conditions such as insulin resistance and obesity, although the precise mechanism of action is unclear. Mitochondrial fusion/fission states affect energy balance, but the association between mitochondrial fusion and lipid metabolism is also unknown. The aim of this study was to determine whether mitochondrial fusion/fission state regulates lipid accumulation and to understand the role of leptin in mitochondrial function and its mechanism of action in metabolic regulation.
Methods:
Primary mouse hepatocytes were isolated from C57BL/6J mice and treated with leptin (25 ng ml−1) for 3 days before determinations of mitochondrial morphology and fatty acid accumulation. Hyperglycemia in C57BL/6J mice was induced by providing a 30% fructose-rich diet (FRD) for 6 months, followed by intraperitoneal injections of leptin (1 mg kg−1 per body weight) for 6 weeks (twice per week).
Results:
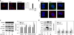
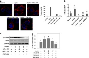
Leptin triggered mitochondrial fusion and alleviated high glucose-induced fatty acid accumulation in primary hepatocytes by promoting mitochondrial fusion-associated transcription factor peroxisome proliferative-activated receptor-α and co-activator peroxisome proliferative-activated receptor-γ co-activator (PGC)-1α. In turn, these activate the fusion protein mitofusin 1 (Mfn-1). RNA silencing of Mfn-1 or PGC-1 blocked the inhibitory effect of leptin. Leptin treatment also elevated liver Mfn-1 and PGC-1α and improved lipid profiles in FRD mice.
Conclusions:
Mitochondrial fusion has a critical role in alleviating hepatic fatty acid accumulation. Leptin switches mitochondrial morphology via a PGC-1α-dependent pathway to improve hyperlipidemia.
This is a preview of subscription content, access via your institution
Access options
Subscribe to this journal
Receive 12 print issues and online access
$259.00 per year
only $21.58 per issue
Buy this article
- Purchase on SpringerLink
- Instant access to the full article PDF.
USD 39.95
Prices may be subject to local taxes which are calculated during checkout






Similar content being viewed by others
References
Tile H, Moschen AR . Adipocytokines: mediators linking adipose tissue, inflammation and immunity. Nat Rev Immunol 2006; 6: 772–782.
Bjorbaek C, Elmquist JK, Frantz JD, Shoelson SE, Flier JS . Identification of SOCS-3 as a potential mediator of central leptin resistance. Mol Cell 1998; 1: 619–625.
Burgos-Ramos E, Chowen JA, Arilla-Ferreiro E, Canelles S, Argente J, Barrios V . Chronic central leptin infusion modifies the response to acute central insulin injection by reducing the interaction of the insulin receptor with IRS2 and increasing its association with SOCS3. J Neurochem 2011; 117: 175–185.
Hedbacker K, Birsoy K, Wysocki RW, Asilmaz E, Ahima RS, Farooqi IS et al. Antidiabetic effects of IGFBP2, a leptin-regulated gene. Cell Metab 2010; 11: 11–22.
Amitani M, Asakawa A, Amitani H, Inui A . The role of leptin in the control of insulin-glucose axis. Front Neurosci 2013; 7: 51.
Su H, Liang L, Carter-Su C, Rui L . Glucose enhances leptin signaling through modulation of AMPK activity. PLoS One 2012; 7: e31636.
Hill JW, Xu Y, Preitner F, Fukuda M, Cho YR, Luo J et al. Phosphatidyl inositol 3-kinase signaling in hypothalamic proopiomelanocortin neurons contributes to the regulation of glucose homeostasis. Endocrinology 2009; 150: 4874–4882.
Marino JS, Xu Y, Hill JW . Central insulin and leptin-mediated autonomic control of glucose homeostasis. Trends Endocrinol Metab 2011; 22: 275–285.
Inoue H, Ogawa W, Ozaki M, Haga S, Matsumoto M, Furukawa K et al. Role of STAT-3 in regulation of hepatic gluconeogenic genes and carbohydrate metabolism in vivo. Nat Med 2004; 10: 168–174.
Sakai M, Matsumoto M, Tujimura T, Yongheng C, Noguchi T, Inagaki K et al. CITED2 links hormonal signaling to PGC-1alpha acetylation in the regulation of gluconeogenesis. Nat Med 2012; 18: 612–618.
Rodriguez A, Becerril S, Mendez-Gimenez L, Ramirez B, Sainz B, Catalan V et al. Leptin administration activates irisin-induced myogenesis via nitric oxide-dependent mechanisms, but reduces its effect on subcutaneous fat browning in mice. Int J Obes (Lond) 2015; 39: 397–407.
Chen W, Wang Q, Bai L, Chen W, Wang X, Tellez CS et al. RIP1 maintains DNA integrity and cell proliferation by regulating PGC-1alpha-mediated mitochondrial oxidative phosphorylation and glycolysis. Cell Death Differ 2014; 21: 1061–1070.
Schneeberger M, Dietrich MO, Sebastian D, Imbernon M, Castano C, Garcia A et al. Mitofusin 2 in POMC neurons connects ER stress with leptin resistance and energy imbalance. Cell 2013; 155: 172–187.
Martinez-Abundis E, Rajapurohitam V, Haist JV, Gan XT, Karmazyn M . The obesity-related peptide leptin sensitizes cardiac mitochondria to calcium-induced permeability transition pore opening and apoptosis. PLoS One 2012; 7: e41612.
del Campo A, Parra V, Vasquez-Trincado C, Gutierrez T, Morales PE, Lopez-Crisosto C et al. Mitochondrial fragmentation impairs insulin-dependent glucose uptake by modulating Akt activity through mitochondrial Ca2+ uptake. Am J Physiol Endocrinol Metab 2014; 306: E1–E13.
Matsumoto M, Han S, Kitamura T, Accili D . Dual role of transcription factor FoxO1 in controlling hepatic insulin sensitivity and lipid metabolism. J Clin Invest 2006; 116: 2464–2472.
Nunnari J, Suomalainen A . Mitochondria: in sickness and in health. Cell 2012; 148: 1145–1159.
Verdejo HE, Del Campo A, Troncoso R, Gutierrez T, Toro B, Quiroga C et al. Mitochondria, myocardial remodeling, and cardiovascular disease. Curr Hypertens Rep 2012; 14: 532–539.
Hernandez-Alvarez MI, Thabit H, Burns N, Shah S, Brema I, Hatunic M et al. Subjects with early-onset type 2 diabetes show defective activation of the skeletal muscle PGC-1(alpha)/Mitofusin-2 regulatory pathway in response to physical activity. Diabetes Care 2010; 33: 645–651.
Zorzano A, Hernandez-Alvarez MI, Palacin M, Mingrone G . Alterations in the mitochondrial regulatory pathways constituted by the nuclear co-factors PGC-1alpha or PGC-1beta and mitofusin 2 in skeletal muscle in type 2 diabetes. Biochim Biophys Acta 2010; 1797: 1028–1033.
Sebastian D, Hernandez-Alvarez MI, Segales J, Sorianello E, Munoz JP, Sala D et al. Mitofusin 2 (Mfn2) links mitochondrial and endoplasmic reticulum function with insulin signaling and is essential for normal glucose homeostasis. Proc Natl Acad Sci USA 2012; 109: 5523–5528.
Galloway CA, Lee H, Brookes PS, Yoon Y . Decreasing mitochondrial fission alleviates hepatic steatosis in a muring model of nonalcoholic fatty liver disease. Am J Physiol Gastrointest Liver Physiol 2014; 307: G632–G641.
Huynh FK, Neumann UH, Wang Y, Rodrigues B, Kieffer TJ, Covey SD . A role for hepatic leptin signaling in lipid metabolism via altered very low density lipoprotein composition and liver lipase activity in mice. Hepatology 2013; 57: 543–554.
Hsu WH, Chen TH, Lee BH, Hsu YW, Pan TM . Monascin and ankaflavin act as natural AMPK activators with PPARalpha agonist activity to down-regulate nonalcoholic steatohepatitis in high-fat diet-fed C57BL/6 mice. Food Chem Toxicol 2014; 64: 94–103.
Zhao L, Zou X, Feng Z, Luo C, Liu J, Li H et al. Evidence for association of mitochondrial metabolism alteration with lipid accumulation in aging rats. Exp Gerontol 2014; 56: 3–12.
Kita T, Nishida H, Shibata H, Niimi S, Higuti T, Arakaki N . Possible role of mitochondrial remodelling on cellular triacylglycerol accumulation. J Biochem 2009; 146: 787–796.
Holmstrom MH, Tom RZ, Bjornholm M, Garcia-Roves PM, Zierath JR . Effect of leptin treatment on mitochondrial function in obese leptin-deficient ob/ob mice. Metabolism 2013; 62: 1258–1267.
Yu T, Wang L, Lee H, O’Brien DK, Bronk SF, Gores GJ et al. Decreasing mitochondrial fission prevents cholestatic liver injury. J Biol Chem 2014; 289: 34074–34088.
Dufour CR, Wilson BJ, Huss JM, Kelly DP, Alaynick WA, Downes M et al. Genome-wide orchestration of cardiac functions by the orphan nuclear receptors ERRalpha and gamma. Cell Metab 2007; 5: 345–356.
Szczepanek K, Chen Q, Larner AC, Lesnefsky EJ . Cytoprotection by the modulation of mitochondrial electron transport chain: the emerging role of mitochondrial STAT3. Mitochondrion 2012; 12: 180–189.
Author information
Authors and Affiliations
Corresponding author
Ethics declarations
Competing interests
The authors declare no conflict of interest.
Additional information
Supplementary Information accompanies this paper on International Journal of Obesity website
Rights and permissions
About this article
Cite this article
Hsu, WH., Lee, BH. & Pan, TM. Leptin-induced mitochondrial fusion mediates hepatic lipid accumulation. Int J Obes 39, 1750–1756 (2015). https://doi.org/10.1038/ijo.2015.120
Received:
Revised:
Accepted:
Published:
Issue date:
DOI: https://doi.org/10.1038/ijo.2015.120
This article is cited by
-
Dysregulation of mitochondrial dynamics mediated aortic perivascular adipose tissue-associated vascular reactivity impairment under excessive fructose intake
Nutrition & Metabolism (2024)
-
Resveratrol Attenuates Non-alcoholic Fatty Liver Disease in Obese Mice Modulating MAF1
Revista Brasileira de Farmacognosia (2022)
-
Low-temperature extracts of Purple blossoms of basil (Ocimum basilicum L.) intervened mitochondrial translocation contributes prompted apoptosis in human breast cancer cells
Biological Research (2021)
-
Polymorphisms of the cryptochrome 2 and mitoguardin 2 genes are associated with the variation of lipid-related traits in Duroc pigs
Scientific Reports (2019)
-
Pas Kinase Deficiency Triggers Antioxidant Mechanisms in the Liver
Scientific Reports (2018)


