Abstract
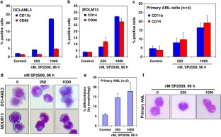
The histone demethylase LSD1 (KDM1A) demethylates mono- and di-methylated (Me2) lysine (K) 4 on histone H3. High LSD1 expression blocks differentiation and confers a poor prognosis in acute myeloid leukemia (AML). Here, treatment with the novel LSD1 antagonist SP2509 attenuated the binding of LSD1 with the corepressor CoREST, increased the permissive H3K4Me3 mark on the target gene promoters, and increased the levels of p21, p27 and CCAAT/enhancer binding protein α in cultured AML cells. In addition, SP2509 treatment or LSD1 shRNA inhibited the colony growth of AML cells. SP2509 also induced morphological features of differentiation in the cultured and primary AML blasts. SP2509 induced more apoptosis of AML cells expressing mutant NPM1 than mixed-lineage leukemia fusion oncoproteins. Treatment with SP2509 alone significantly improved the survival of immune-depleted mice following tail-vein infusion and engraftment of cultured or primary human AML cells. Co-treatment with pan-HDAC inhibitor (HDI) panobinostat (PS) and SP2509 was synergistically lethal against cultured and primary AML blasts. Compared with each agent alone, co-treatment with SP2509 and PS significantly improved the survival of the mice engrafted with the human AML cells, without exhibiting any toxicity. Collectively, these findings show that the combination of LSD1 antagonist and pan-HDI is a promising therapy warranting further testing against AML.
This is a preview of subscription content, access via your institution
Access options
Subscribe to this journal
Receive 12 print issues and online access
$259.00 per year
only $21.58 per issue
Buy this article
- Purchase on SpringerLink
- Instant access to the full article PDF.
USD 39.95
Prices may be subject to local taxes which are calculated during checkout







Similar content being viewed by others
References
Ravandi F . Novel treatments in acute myeloid leukemia. Clin Adv Hematol Oncol 2011; 9: 333–334.
American Cancer SocietyWhat are the key statistics about acute myeloid leukemia? [Internet]. Atlanta: American Cancer Society; (updated 23 September 2013; cited 29 November 2013). Available from http://www.cancer.org/Cancer/Leukemia-AcuteMyeloidAML/DetailedGuide/leukemia-acute-myeloid-myelogenous-key-statistics.
Shen H, Laird PW . Interplay between the cancer genome and epigenome. Cell 2013; 153: 38–55.
Welch JS, Ley TJ, Link DC, Miller CA, Larson DE, Koboldt DC et al. The origin and evolution of mutations in acute myeloid leukemia. Cell 2012; 150: 264–278.
Abdel-Wahab O, Levine RL . Mutations in epigenetic modifiers in the pathogenesis and therapy of acute myeloid leukemia. Blood 2013; 121: 3563–3572.
Arrowsmith CH, Bountra C, Fish PV, Lee K, Schapira M . Epigenetic protein families: a new frontier for drug discovery. Nat Rev Drug Discov 2012; 11: 384–400.
Hou H, Yu H . Structural insights into histone lysine demethylation. Curr Opin Struct Biol 2010; 20: 739–748.
Kooistra SM, Helin K . Molecular mechanisms and potential functions of histone demethylases. Nat Rev Mol Cell Biol 2012; 13: 297–311.
Shi YJ, Matson C, Lan F, Iwase S, Baba T, Shi Y . Regulation of LSD1 histone demethylase activity by its associated factors. Mol Cell 2005; 19: 857–864.
Forneris F, Binda C, Dall'Aglio A, Fraaije MW, Battaglioli E, Mattevi A . A highly specific mechanism of histone H3-K4 recognition by histone demethylase LSD1. J Biol Chem 2006; 281: 35289–35295.
Lv T, Yuan D, Miao X, Lv Y, Zhan P, Shen X et al. Over-expression of LSD1 promotes proliferation, migration and invasion in non-small cell lung cancer. PLoS One 2012; 7: e35065.
Zhao ZK, Yu HF, Wang DR, Dong P, Chen L, Wu WG et al. Overexpression of lysine specific demethylase 1 predicts worse prognosis in primary hepatocellular carcinoma patients. World J Gastroenterol 2012; 18: 6651–6656.
Huang J, Sengupta R, Espejo AB, Lee MG, Dorsey JA, Richter M et al. p53 is regulated by the lysine demethylase LSD1. Nature 2007; 449: 105–108.
Amente S, Lania L, Majello B . The histone LSD1 demethylase in stemness and cancer transcription programs. Biochim Biophys Acta 2013; 1829: 981–986.
Wang J, Hevi S, Kurash JK, Lei H, Gay F, Bajko J et al. The lysine demethylase LSD1 (KDM1) is required for maintenance of global DNA methylation. Nat Genet 2009; 41: 125–129.
Wang J, Lu F, Ren Q, Sun H, Xu Z, Lan R et al. Novel histone demethylase LSD1 inhibitors selectively target cancer cells with pluripotent stem cell properties. Cancer Res 2011; 71: 7238–7249.
Schenk T, Chen WC, Gollner S, Howell L, Jin L, Hebestreit K et al. Inhibition of the LSD1 (KDM1A) demethylase reactivates the all-trans-retinoic acid differentiation pathway in acute myeloid leukemia. Nat Med 2012; 18: 605–611.
Harris WJ, Huang X, Lynch JT, Spencer GJ, Hitchin JR, Li Y et al. The histone demethylase KDM1A sustains the oncogenic potential of MLL-AF9 leukemia stem cells. Cancer Cell 2012; 21: 473–487.
Sankar S, Bell R, Stephens B, Zhuo R, Sharma S, Bearss DJ et al. Mechanism and relevance of EWS/FLI-mediated transcriptional repression in Ewing sarcoma. Oncogene 2013; 32: 5089–5100.
Huang PH, Chen CH, Chou CC, Sargeant AM, Kulp SK, Teng CM et al. Histone deacetylase inhibitors stimulate histone H3 lysine 4 methylation in part via transcriptional repression of histone H3 lysine 4 demethylases. Mol Pharmacol 2011; 79: 197–206.
George P, Bali P, Annavarapu S, Scuto A, Fiskus W, Guo F et al. Combination of the histone deacetylase inhibitor LBH589 and the hsp90 inhibitor 17-AAG is highly active against human CML-BC cells and AML cells with activating mutation of FLT-3. Blood 2005; 105: 1768–1776.
Fiskus W, Wang Y, Sreekumar A, Buckley KM, Shi H, Jillella A et al. Combined epigenetic therapy with the histone methyltransferase EZH2 inhibitor 3-deazaneplanocin A and the histone deacetylase inhibitor panobinostat against human AML cells. Blood 2009; 114: 2733–2743.
Balusu R, Fiskus W, Rao R, Chong DG, Nalluri S, Mudunuru U et al. Targeting levels or oligomerization of nucleophosmin 1 induces differentiation and loss of survival of human AML cells with mutant NPM1. Blood 2011; 118: 3096–3106.
Fiskus W, Verstovsek S, Manshouri T, Smith JE, Peth K, Abhyankar S et al. Dual PI3K/AKT/mTOR inhibitor BEZ235 synergistically enhances the activity of JAK2 inhibitor against cultured and primary human myeloproliferative neoplasm cells. Mol Cancer Ther 2013; 12: 577–588.
Chou TC, Talalay P . Quantitative analysis of dose-effect relationships: the combined effects of multiple drugs or enzyme inhibitors. Adv Enzyme Regul 1984; 22: 27–55.
Lynch JT, Cockerill MJ, Hitchin JR, Wiseman DH, Somervaille TC . CD86 expression as a surrogate cellular biomarker for pharmacological inhibition of the histone demethylase lysine-specific demethylase 1. Anal Biochem 2013; 442: 104–106.
Fiskus W, Rao R, Balusu R, Ganguly S, Tao J, Sotomayor E et al. Superior efficacy of a combined epigenetic therapy against human mantle cell lymphoma cells. Clin Cancer Res 2012; 18: 6227–6238.
Agliano A, Martin-Padura I, Mancuso P, Marighetti P, Rabascio C, Pruneri G et al. Human acute leukemia cells injected in NOD/LtSz-scid/IL-2Rgamma null mice generate a faster and more efficient disease compared to other NOD/scid-related strains. Int J Cancer 2008; 123: 2222–2227.
Sanchez PV, Perry RL, Sarry JE, Perl AE, Murphy K, Swider CR et al. A robust xenotransplantation model for acute myeloid leukemia. Leukemia 2009; 23: 2109–2117.
Deangelo DJ, Spencer A, Bhalla KN, Prince HM, Fischer T . Kindler T et al. Phase Ia/II, two-arm, open-label, dose-escalation study of oral panobinostat administered via two dosing schedules in patients with advanced hematologic malignancies. Leukemia 2013; 27: 1628–1636.
DeAngelo DJ, Mesa RA, Fiskus W, Tefferi A, Paley C, Wadleigh M et al. Phase II trial of panobinostat, an oral pan-deacetylase inhibitor in patients with primary myelofibrosis, post-essential thrombocythaemia, and post-polycythaemia vera myelofibrosis. Br J Haematol 2013; 162: 326–335.
Yang M, Gocke CB, Luo X, Borek D, Tomchick DR, Machius M et al. Structural basis for CoREST-dependent demethylation of nucleosomes by the human LSD1 histone demethylase. Mol Cell 2006; 23: 377–387.
Schulte JH, Lim S, Schramm A, Friedrichs N, Koster J, Versteeg R et al. Lysine-specific demethylase 1 is strongly expressed in poorly differentiated neuroblastoma: implications for therapy. Cancer Res 2009; 69: 2065–2071.
Vassiliou GS, Cooper JL, Rad R, Li J, Rice S, Uren A et al. Mutant nucleophosmin and cooperating pathways drive leukemia initiation and progression in mice. Nat Genet 2011; 43: 470–475.
Adamo A, Sese B, Boue S, Castano J, Paramonov I, Barrero MJ et al. LSD1 regulates the balance between self-renewal and differentiation in human embryonic stem cells. Nat Cell Biol 2011; 13: 652–659.
Whyte WA, Bilodeau S, Orlando DA, Hoke HA, Frampton GM, Foster CT et al. Enhancer decommissioning by LSD1 during embryonic stem cell differentiation. Nature 2012; 482: 221–225.
Hu X, Li X, Valverde K, Fu X, Noguchi C, Qiu Y et al. LSD1-mediated epigenetic modification is required for TAL1 function and hematopoiesis. Proc Natl Acad Sci USA 2009; 106: 10141–10146.
Li Y, Deng C, Hu X, Patel B, Fu X, Qiu Y et al. Dynamic interaction between TAL1 oncoprotein and LSD1 regulates TAL1 function in hematopoiesis and leukemogenesis. Oncogene 2012; 31: 5007–5018.
Mulligan P, Yang F, Di Stefano L, Ji JY, Ouyang J, Nishikawa JL et al. A SIRT1-LSD1 corepressor complex regulates Notch target gene expression and development. Mol Cell 2011; 42: 689–699.
Borriello A, Bencivenga D, Criscuolo M, Caldarelli I, Cucciolla V, Tramontano A et al. Targeting p27Kip1 protein: its relevance in the therapy of human cancer. Expert Opin Ther Targets 2011; 15: 677–693.
Matthews GM, Newbold A, Johnstone RW . Intrinsic and extrinsic apoptotic pathway signaling as determinants of histone deacetylase inhibitor antitumor activity. Adv Cancer Res 2012; 116: 165–197.
Singh MM, Manton CA, Bhat KP, Tsai WW, Aldape K, Barton MC et al. Inhibition of LSD1 sensitizes glioblastoma cells to histone deacetylase inhibitors. Neuro Oncol 2011; 13: 894–903.
Huang Y, Vasilatos SN, Boric L, Shaw PG, Davidson NE . Inhibitors of histone demethylation and histone deacetylation cooperate in regulating gene expression and inhibiting growth in human breast cancer cells. Breast Cancer Res Treat 2012; 131: 777–789.
Culhane JC, Cole PA . LSD1 and the chemistry of histone demethylation. Curr Opin Chem Biol 2007; 11: 561–568.
Amente S, Bertoni A, Morano A, Lania L, Avvedimento EV, Majello B . LSD1-mediated demethylation of histone H3 lysine 4 triggers Myc-induced transcription. Oncogene 2010; 29: 3691–3702.
Author information
Authors and Affiliations
Corresponding author
Ethics declarations
Competing interests
DB is founder and Chief Scientific Officer of Salarius Pharmaceuticals; SS is Chief Medical Officer of Salarius Pharmaceuticals. The remaining authors declare no conflict of interest.
Additional information
Author contributions
WF, BS, BPP, SGTD and KL performed in vitro experiments in cultured and primary AML cells and analyzed the data. WF performed the in vivo studies in the NOD/SCID and NSG mice. SS and DJB provided a critical new reagent for the studies. SI provided primary AML cells for the in vitro and in vivo studies. KNB conceptualized, planned the experiments, supervised the studies, analyzed the data and prepared the manuscript.
Supplementary Information accompanies this paper on the Leukemia website
Supplementary information
Rights and permissions
About this article
Cite this article
Fiskus, W., Sharma, S., Shah, B. et al. Highly effective combination of LSD1 (KDM1A) antagonist and pan-histone deacetylase inhibitor against human AML cells. Leukemia 28, 2155–2164 (2014). https://doi.org/10.1038/leu.2014.119
Received:
Revised:
Accepted:
Published:
Issue date:
DOI: https://doi.org/10.1038/leu.2014.119
This article is cited by
-
SP2509, a specific antagonist of LSD1, exhibits antiviral properties against Porcine epidemic diarrhea virus
BMC Veterinary Research (2024)
-
Phosphoproteomic analysis on ovarian follicles reveals the involvement of LSD1 phosphorylation in Chicken follicle selection
BMC Genomics (2023)
-
MEK and MCL-1 sequential inhibition synergize to enhance rhabdomyosarcoma treatment
Cell Death Discovery (2022)
-
Recent developments in epigenetic cancer therapeutics: clinical advancement and emerging trends
Journal of Biomedical Science (2021)
-
Lysine-specific demethylase 1 inhibition enhances autophagy and attenuates early-stage post-spinal cord injury apoptosis
Cell Death Discovery (2021)


