Abstract
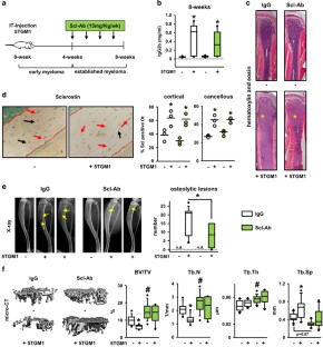
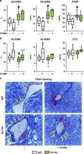
Multiple myeloma (MM) causes lytic bone lesions due to increased bone resorption and concomitant marked suppression of bone formation. Sclerostin (Scl), an osteocyte-derived inhibitor of Wnt/β-catenin signaling, is elevated in MM patient sera and increased in osteocytes in MM-bearing mice. We show here that genetic deletion of Sost, the gene encoding Scl, prevented MM-induced bone disease in an immune-deficient mouse model of early MM, and that administration of anti-Scl antibody (Scl-Ab) increased bone mass and decreases osteolysis in immune-competent mice with established MM. Sost/Scl inhibition increased osteoblast numbers, stimulated new bone formation and decreased osteoclast number in MM-colonized bone. Further, Sost/Scl inhibition did not affect tumor growth in vivo or anti-myeloma drug efficacy in vitro. These results identify the osteocyte as a major contributor to the deleterious effects of MM in bone and osteocyte-derived Scl as a promising target for the treatment of established MM-induced bone disease. Further, Scl did not interfere with efficacy of chemotherapy for MM, suggesting that combined treatment with anti-myeloma drugs and Scl-Ab should effectively control MM growth and bone disease, providing new avenues to effectively control MM and bone disease in patients with active MM.
This is a preview of subscription content, access via your institution
Access options
Subscribe to this journal
Receive 12 print issues and online access
$259.00 per year
only $21.58 per issue
Buy this article
- Purchase on SpringerLink
- Instant access to the full article PDF.
USD 39.95
Prices may be subject to local taxes which are calculated during checkout






Similar content being viewed by others
References
Roodman GD . Pathogenesis of myeloma bone disease. J Cell Biochem 2010; 109: 283–291.
Bianchi G, Munshi NC . Pathogenesis beyond the cancer clone(s) in multiple myeloma. Blood 2015; 125: 3049–3058.
Silbermann R, Roodman GD . Bone effects of cancer therapies: pros and cons. Curr Opin Support Palliat Care 2011; 5: 251–257.
Roodman GD . Targeting the bone microenvironment in multiple myeloma. J Bone Miner Metab 2010; 28: 244–250.
Roodman GD . Role of the bone marrow microenvironment in multiple myeloma. J Bone Miner Res 2002; 17: 1921–1925.
Delgado-Calle J, Anderson J, Cregor MD, Hiasa M, Chirgwin JM, Carlesso N et al. Bidirectional Notch signaling and osteocyte-derived factors in the bone marrow microenvironment promote tumor cell proliferation and bone destruction in multiple myeloma. Cancer Res 2016; 76: 1089–1100.
Delgado-Calle J, Bellido T, Roodman GD . Role of osteocytes in multiple myeloma bone disease. Curr Opin Support Palliat Care 2014; 8: 407–413.
Toscani D, Palumbo C, Dalla PB, Ferretti M, Bolzoni M, Marchica V et al. The proteasome inhibitor bortezomib maintains osteocyte viability in multiple myeloma patients by reducing both apoptosis and autophagy: a new function for proteasome inhibitors. J Bone Miner Res 2016; 31: 815–827.
Giuliani N, Ferretti M, Bolzoni M, Storti P, Lazzaretti M, Dalla PB et al. Increased osteocyte death in multiple myeloma patients: role in myeloma-induced osteoclast formation. Leukemia 2012; 26: 1391–1401.
Dallas SL, Prideaux M, Bonewald LF . The osteocyte: an endocrine cell... and more. Endocr Rev 2013; 34: 658–690.
Tu X, Delgado-Calle J, Condon KW, Maycas M, Zhang H, Carlesso N et al. Osteocytes mediate the anabolic actions of canonical Wnt/β-catenin signaling in bone. Proc Natl Acad Sci USA 2015; 112: E478–E486.
Bellido T . Osteocyte-driven bone remodeling. Calcif Tissue Int 2013; 94: 25–34.
Delgado-Calle J, Bellido T . Osteocytes and skeletal pathophysiology. Curr Mol Biol Rep 2015; 1: 157–167.
Plotkin LI, Bellido T . Osteocytic signalling pathways as therapeutic targets for bone fragility. Nat Rev Endocrinol 2016; 12: 593–605.
Baron R, Kneissel M . WNT signaling in bone homeostasis and disease: from human mutations to treatments. Nat Med 2013; 19: 179–192.
Poole KE, Van Bezooijen RL, Loveridge N, Hamersma H, Papapoulos SE, Lowik CW et al. Sclerostin is a delayed secreted product of osteocytes that inhibits bone formation. FASEB J 2005; 19: 1842–1844.
Delgado-Calle J, Sato AY, Bellido T . Role and mechanism of action of sclerostin in bone. Bone 2017; 96: 29–37.
Ominsky MS, Boyce RW, Li X, Ke HZ . Effects of sclerostin antibodies in animal models of osteoporosis. Bone 2017; 96: 63–75.
Ke HZ, Richards WG, Li X, Ominsky MS . Sclerostin and dickkopf-1 as therapeutic targets in bone diseases. Endocr Rev 2012; 33: 747–783.
Terpos E, Christoulas D, Katodritou E, Bratengeier C, Gkotzamanidou M, Michalis E et al. Elevated circulating sclerostin correlates with advanced disease features and abnormal bone remodeling in symptomatic myeloma: reduction post-bortezomib monotherapy. Int J Cancer 2012; 131: 1466–1471.
Eda H, Santo L, Wein MN, Hu DZ, Cirstea DD, Nemani N et al. Regulation of sclerostin expression in multiple myeloma by Dkk-1; a potential therapeutic strategy for myeloma bone disease. J Bone Miner Res 2016; 31: 1225–1234.
Li X, Ominsky MS, Niu QT, Sun N, Daugherty B, D'Agostin D et al. Targeted deletion of the sclerostin gene in mice results in increased bone formation and bone strength. J Bone Miner Res 2008; 23: 860–869.
Asosingh K, Radl J, Van R, I Van CB, Vanderkerken K . The 5TMM series: a useful in vivo mouse model of human multiple myeloma. Hematol J 2000; 1: 351–356.
Radl J, Croese JW, Zurcher C, Van den Enden-Vieveen MH, de Leeuw AM . Animal model of human disease. Multiple myeloma. Am J Pathol 1988; 132: 593–597.
D'Souza S, del PD, Jin S, Sun Q, Huston AJ, Kostov FE et al. Gfi1 expressed in bone marrow stromal cells is a novel osteoblast suppressor in patients with multiple myeloma bone disease. Blood 2011; 118: 6871–6880.
Delgado-Calle J, Tu X, Pacheco-Costa R, McAndrews K, Edwards R, Pellegrini G et al. Control of bone anabolism in response to mechanical loading and PTH by distinct mechanisms downstream of the PTH receptor. J Bone Miner Res 2017; 32: 522–535.
Dempster DW, Compston JE, Drezner MK, Glorieux FH, Kanis JA, Malluche H et al. Standardized nomenclature, symbols, and units for bone histomorphometry: A 2012 update of the report of the ASBMR Histomorphometry Nomenclature Committee. J Bone Miner Res 2013; 28: 2–17.
Papamerkouriou YM, Kenanidis E, Gamie Z, Papavasiliou K, Kostakos T, Potoupnis M et al. Treatment of multiple myeloma bone disease: experimental and clinical data. Expert Opin Biol Ther 2015; 15: 213–230.
Silbermann R, Roodman GD . Myeloma bone disease: Pathophysiology and management. J Bone Oncol 2013; 2: 59–69.
Giuliani N, Colla S, Morandi F, Lazzaretti M, Sala R, Bonomini S et al. Myeloma cells block RUNX2/CBFA1 activity in human bone marrow osteoblast progenitors and inhibit osteoblast formation and differentiation. Blood 2005; 106: 2472–2483.
Gaur T, Lengner CJ, Hovhannisyan H, Bhat RA, Bodine PV, Komm BS et al. Canonical WNT signaling promotes osteogenesis by directly stimulating Runx2 gene expression. J Biol Chem 2005; 280: 33132–33140.
Bodine PV . Wnt signaling control of bone cell apoptosis. Cell Res 2008; 18: 248–253.
Li X, Niu QT, Warmington KS, Asuncion FJ, Dwyer D, Grisanti M et al. Progressive increases in bone mass and bone strength in an ovariectomized rat model of osteoporosis after 26 weeks of treatment with a sclerostin antibody. Endocrinology 2014; 155: 4785–4797.
Li X, Ominsky MS, Warmington KS, Niu QT, Asuncion FJ, Barrero M et al. Increased bone formation and bone mass induced by sclerostin antibody is not affected by pretreatment or cotreatment with alendronate in osteopenic, ovariectomized rats. Endocrinology 2011; 152: 3312–3322.
Kim SW, Lu Y, Williams EA, Lai F, Lee JY, Enishi T et al. Sclerostin antibody administration converts bone lining cells into active osteoblasts. J Bone Miner Res 2016; 32: 892–901.
Sato AY, Cregor M, Delgado-Calle J, Condon KW, Allen MR, Peacock M et al. Protection from glucocorticoid-induced osteoporosis by anti-catabolic signaling in the absence of Sost/sclerostin. J Bone Miner Res 2016; 31: 1791–1802.
Padhi D, Allison M, Kivitz AJ, Gutierrez MJ, Stouch B, Wang C et al. Multiple doses of sclerostin antibody romosozumab in healthy men and postmenopausal women with low bone mass: a randomized, double-blind, placebo-controlled study. J Clin Pharmacol 2014; 54: 168–178.
McClung MR, Grauer A, Boonen S, Bolognese MA, Brown JP, ez-Perez A et al. Romosozumab in postmenopausal women with low bone mineral density. N Engl J Med 2014; 370: 412–420.
Glass DA, Bialek P, Ahn JD, Starbuck M, Patel MS, Clevers H et al. Canonical Wnt signaling in differentiated osteoblasts controls osteoclast differentiation. Dev Cell 2005; 8: 751–764.
Wijenayaka AR, Kogawa M, Lim HP, Bonewald LF, Findlay DM, Atkins GJ . Sclerostin stimulates osteocyte support of osteoclast activity by a RANKL-dependent pathway. PLoS ONE 2011; 6: e25900.
Wei W, Zeve D, Suh JM, Wang X, Du Y, Zerwekh JE et al. Biphasic and dosage-dependent regulation of osteoclastogenesis by beta-catenin. Mol Cell Biol 2011; 31: 4706–4719.
Yaccoby S . Osteoblastogenesis and tumor growth in myeloma. Leuk Lymphoma 2010; 51: 213–220.
Yaccoby S, Ling W, Zhan F, Walker R, Barlogie B, Shaughnessy JD Jr. . Antibody-based inhibition of DKK1 suppresses tumor-induced bone resorption and multiple myeloma growth in vivo. Blood 2007; 109: 2106–2111.
Heath DJ, Chantry AD, Buckle CH, Coulton L, Shaughnessy JD Jr., Evans HR et al. Inhibiting Dickkopf-1 (Dkk1) removes suppression of bone formation and prevents the development of osteolytic bone disease in multiple myeloma. J Bone Miner Res 2009; 24: 425–436.
Qiang YW, Hu B, Chen Y, Zhong Y, Shi B, Barlogie B et al. Bortezomib induces osteoblast differentiation via Wnt-independent activation of beta-catenin/TCF signaling. Blood 2009; 113: 4319–4330.
Terpos E, Berenson J, Raje N, Roodman GD . Management of bone disease in multiple myeloma. Expert Rev Hematol 2014; 7: 113–125.
Eshaghian S, Berenson JR . Multiple myeloma: improved outcomes with new therapeutic approaches. Curr Opin Support Palliat Care 2012; 6: 330–336.
Weinstein RS . Clinical practice. Glucocorticoid-induced bone disease. N Engl J Med 2011; 365: 62–70.
Acknowledgements
We thank Kevin McAndrews, Amy Y. Sato and Dan Zhou for assistance in tissue collection. Scl-Ab was provided by Eli Lilly (Indianapolis, IN, USA). Sost−/− mice were provided by Amgen Inc. (Thousand Oaks, CA, USA) and UCB (Brussels, Belgium). This work was supported by the NIH (Indiana-CTSI P30, 1R21CA179017-02 and R01AR059679 to GDR; R01AR059357, R01 DK076007 and S10-RR023710 to TB), the VA (Merit Review to TB and to GDR). JDC received an IBMS Gideon and Sevgi Rodan Fellowship and an ASH Scholar Award.
Author information
Authors and Affiliations
Corresponding authors
Ethics declarations
Competing interests
GDR has received consulting honoraria from Amgen Inc. SAK is an employee of Lilly Research Laboratories. The remaining authors declare no conflict of interest.
Additional information
Supplementary Information accompanies this paper on the Leukemia website
Supplementary information
Rights and permissions
About this article
Cite this article
Delgado-Calle, J., Anderson, J., Cregor, M. et al. Genetic deletion of Sost or pharmacological inhibition of sclerostin prevent multiple myeloma-induced bone disease without affecting tumor growth. Leukemia 31, 2686–2694 (2017). https://doi.org/10.1038/leu.2017.152
Received:
Revised:
Accepted:
Published:
Issue date:
DOI: https://doi.org/10.1038/leu.2017.152
This article is cited by
-
Targeting NOTCH3 to eradicate dormant and therapy-resistant multiple myeloma cells
Journal of Experimental & Clinical Cancer Research (2026)
-
Safety of Romosozumab in women with cancer and osteoporosis at high risk of fractures
Endocrine (2025)
-
Healing of lytic lesions and restoration of bone health in multiple myeloma through sclerostin inhibition
Experimental Hematology & Oncology (2025)
-
LILRB4 on multiple myeloma cells promotes bone lesion by p-SHP2/NF-κB/RELT signal pathway
Journal of Experimental & Clinical Cancer Research (2024)
-
Regulation of the Osteocyte Secretome with Aging and Disease
Calcified Tissue International (2023)


