Abstract
Dendritic cells (DCs) and macrophages populate the intestinal lamina propria to initiate immune responses required for the maintenance of intestinal homeostasis. To investigate whether CX3CR1+ phagocytes communicate with CD4 T cells during the development of transfer colitis, we established an antigen-driven colitis model induced by the adoptive transfer of DsRed OT-II cells in CX3CR1GFP/+ × RAG−/− recipients challenged with Escherichia coli expressing ovalbumin (OVA) fused to a cyan fluorescent protein (CFP). After colonization of CX3CR1GFP/+ × RAG−/− animals with red fluorescent E. coli pCherry-OVA, colonic CX3CR1+ cells but not CD103+ DCs phagocytosed E. coli pCherry-OVA. Degraded bacterial-derived antigens are transported by CD103+ DCs to mesenteric lymph nodes (MLNs), where CD103+ DCs prime naive T cells. In RAG−/− recipients reconstituted with OT II cells and gavaged with OVA-expressing E. coli, colonic CX3CR1+ phagocytes are in close contact with CD4 T cells and presented bacterial-derived antigens to CD4 T cells to activate and expand effector T cells.
Similar content being viewed by others
INTRODUCTION
Because the intestinal immune system is exposed to a vast array of harmless and potentially harmful antigens, intestinal immune responses need to be tightly controlled to prevent unlimited inflammation, as highlighted by the development of inflammatory bowel diseases, such as Crohn’s disease or ulcerative colitis.1, 2 Dendritic cells (DCs) and macrophages process intestinal antigens to initiate and maintain intestinal homeostasis.3
Several DC and macrophage populations have been described in the small and large intestinal lamina propria.3 The expression of the integrin αE (CD103) and the fractalkine receptor CX3CR1 allows distinguishing major myeloid cell populations within the small intestinal lamina propria and colonic lamina propria (cLP). CD11b− and CD11b+ DCs express CD103. CX3CR1+ cells can be further distinguished into F480+CD11c− macrophages, F480+CD11c+ mononuclear phagocytes, and F4/80lowCD11c+ DCs. CD103+ DCs originate from common DC precursors under the control of FMS-like tyrosine kinase 3.4, 5 In contrast, monocytes give rise to CX3CR1+ cells under the control of granulocyte-macrophage-colony-stimulating factor.4, 5 CD103+ DCs instruct gut-imprinting abilities of CD4 and CD8 T cells and generate regulatory T cells under homeostatic conditions in a mechanism depending on the presence of retinoid acid.6, 7 The majority of CX3CR1+F4/80(high) macrophages produce interleukin-10 (IL-10) in a CX3CR1-dependent manner in the steady state,8 whereas a small population of CX3CR1+F4/80(low) DCs secrete IL-12, IL-23, and tumor necrosis factor-α and are able to activate T cells.9, 10, 11 CX3CR1+ cells constitutively sample commensal and pathogenic microbes, such as Salmonella typhimurium and Citrobacter rodentium,12, 13 and play an important role in host defense to pathogens. In addition, CX3CR1+ cells take up circulatory antigens that enter the lamina propria by passing the fenestrated endothelium of capillaries and cross-present the antigens to CD8 T cells in the lamina propria,14 indicating that CX3CR1+ cells play an important role in regulating immune responses in the lamina propria.
For the programming of T-cell responses, myeloid cells within the cLP and small intestinal lamina propria acquire intestinal antigens. Acquired antigens are processed and presented to T cells. Recent work has identified several pathways by which luminal antigens are uptaken by the mucosal immune system. Small intestinal CX3CR1+ phagocytes and CD103+ DCs have extensions reaching into the intestinal lumen.12, 15, 16 Small soluble luminal antigens are delivered by goblet cells to CD103+ DCs.17 Villous M cells are scatted throughout the small intestine and transport luminal antigens to the lamina propria,18 whereas soluble antigens are able to pass the paracellular space between intestinal epithelial cells.19 M cells of the follicle-associated epithelium of Peyer’s patches are major sites for the transportation of luminal antigens to DCs located in the dome regions of Peyer’s patches.20 In response to pathogens, CD11c+ DCs of the large intestine are able to extend processes into the intestinal lumen.21 Because the large intestine is densely populated by microorganisms that form the intestinal microflora, constituents of the intestinal microflora need to be surveyed by the mucosal immune system.22 Recognition of the constituents of the intestinal microflora seems to be a key event in this process.23 Most studies that have unraveled pathways by which luminal antigens enter the host have been carried out in the small but not large intestine. Whether colonic CX3CR1+ mononuclear cells communicate with CD4 T cells has remained controversial.24
Given the high abundance of CX3CR1+ DCs and macrophages in the lamina propria of the large intestine, we hypothesized that CX3CR1+ phagocytes sample constituents of the intestinal microflora and interact with CD4 T cells. CX3CR1+ phagocytes cross the basal membrane of the intestinal epithelium and extend processes between intestinal epithelial cells. Using transfer experiments we could show by ex vivo confocal imaging that CD4 T cells are located in close contact to CX3CR1+ phagocytes. After adoptive transfer of DsRed+ CD4 T cells in CX3CR1-GFP/RAG−/− animals colonized with Escherichia coli pCherry-ovalbumin (OVA), confocal imaging provided evidence that colonic CX3CR1+ phagocytes sample commensal bacteria and communicate with CD4 T cells.
RESULTS
CX3CR1+ phagocytes cross the basal membrane in the proximal colon of B6 and RAG−/− mice
CX3CR1+ DCs and macrophages extend processes into the intestinal lumen in a mechanism partly dependent on CX3CR1.12, 25 These extensions have been mainly observed in the distal small intestine.26 Only little information on the location of macrophages and DCs in the large intestine is available.16, 21 Colonic tissues of CX3CR1GFP/+ and CX3CR1GFP/+ × RAG−/− animals were scanned from the surface of intestinal epithelial layer to the submucosa and image series reconstructed with three-dimensional (3D) reconstructive confocal microscopy. The intestinal epithelium and the mucosa (stained with Alexa Fluor 350 agglutinin (blue)) surround intestinal crypts (Figure 1b and d). Beneath the intestinal epithelium, CX3CR1+ phagocytes form networks located in the cLP around intestinal crypts (Figure 1 and Supplementary Movies S1 and S2 online). In deeper sections, CX3CR1+ phagocytes but not the intestinal epithelium and mucus were imaged (Figure 1a). Significant differences between heterozygous CX3CR1GFP/+ animals and CX3CR1GFP/+ animals on RAG−/− background were not observed. The 3D reconstruction of confocal image series through colonic tissues demonstrates that CX3CR1+ DCs and macrophages are located beneath the intestinal epithelium. CX3CR1+ phagocytes cross the basal membrane reaching into the colonic epithelium (Figure 1e–g). The numbers of phagocytes entering into the intestinal epithelium were less as compared with the ileum (Supplementary Figure S1 online). After infection with the enteric pathogen C. rodentium, the numbers of phagocytes reaching into the intestinal epithelium increased in the ileum but not the proximal colon (Supplementary Figure S1). Overall, these data showed that CX3CR1+ phagocytes cross the basal membrane of the intestinal epithelium and are in part located between intestinal epithelial cells.
CX3CR1+ phagocytes cross the basal membrane of the intestinal epithelium. (a) Sections beneath the epithelial layer heterozygous CX3CR1GFP/+ and (b) sections within the intestinal epithelial layer are shown from ex vivo confocal images of heterozygous CX3CR1GFP/+ and heterozygous CX3CR1GFP/+ × RAG−/− animals stained with Alexa Fluor 350 agglutinin. Sections of heterozygous CX3CR1GFP/+ × RAG−/− animals (c) beneath the intestinal epithelium and (d) within the epithelium are presented. Original magnification × 40/1.30. The three-dimensional (3D) reconstruction of confocal images series through the proximal colon from the surface of the epithelial layer to the submucosa of (e) heterozygous CX3CR1GFP/+ and (f) heterozygous CX3CR1GFP/+ × RAG−/− animals are presented. Intestinal epithelial cells were stained with Alexa Fluor 350 agglutinin. Arrows indicate processes of CX3CR1+ phagocytes reaching into the epithelium. The experiment was repeated three times. Original magnification × 40/1.30. (g) Schematic depiction, where CX3CR1+ phagocytes are localized in the proximal colon.
CD4 T cells are located close to CX3CR1 phagocytes in mice with transfer colitis
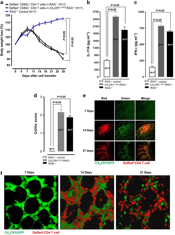
Published evidence suggested that CX3CR1high cells produce IL-10, expand regulatory T cells in oral tolerance models, and suppress proliferation of T cells in transfer colitis models.8 CX3CR1lowF4/80low cells are able to activate T cells in vitro and induce the differentiation of T helper type 1 cell/T helper type 17 cell responses.9, 10, 11 To study the location/interactions of CD4 T cells and CX3CR1+ DCs and macrophages in the cLP, we established an adoptive transfer system in which DsRed+ CD62L+ CD4 T cells were transferred into CX3CR1GFP/+ × RAG−/− animals. CD62L+ CD4 T cells were isolated from the spleen (SPL) of transgenic DsRed animals, in which a chicken β-actin promoter drives DsRed expression, and adoptively transferred into RAG−/− recipients (Supplementary Figure S2). Significant differences in body weight loss, rise of IL-17A levels in sera, and histopathological colitis scores between recipients receiving B6 CD62L+ CD4 T cells or DsRed+ CD62L+ CD4 T cells were not observed. This means that the DsRed transgene does not affect the ability of CD62L+ CD4 T cells to induce colitis in RAG−/− recipients (Supplementary Figure S2).
DsRed+ CD62L+ CD4 T cells were then adoptively transferred into RAG−/− and heterozygous CX3CR1GFP/+ × RAG−/− recipients (Figure 2a). Both RAG−/− and heterozygous CX3CR1GFP/+ × RAG−/− recipients developed colitis as indicated by body weight loss, an increase in IL-17A and interferon-γ (IFN-γ) sera concentrations, and histopathological signs of colitis (Figure 2a–d). At 7 days after adoptive transfer, only few DsRed+ CD4 T cells could be detected by flow cytometry. Highest numbers of CD4 T cells were first observed in the mesenteric lymph nodes (MLNs). At day 21 after transfer, the numbers of T cells in the cLP were higher than in the MLNs, suggesting that T cells are first primed in the MLNs before expanding in the cLP (Supplementary Figure S3). At 14 days after transfer, DsRed+ CD62L+ CD4 T cells formed cluster/aggregates that were surrounded by CX3CR1+ phagocytes and dispersed throughout the cLP 21 days after transfer (Figure 2e). The 3D reconstructive confocal microscopy of the cLP at days 14 and 21 after T-cell transfer showed that CX3CR1+ cells and CD4 T cells are located in close contact (Figure 2f and Supplementary Movie S3), suggesting that CX3CR1+ cells and CD4 T cells may interact during the development of transfer colitis.
DsRed+ CD4 T cells are located close to CX3CR1+ phagocytes during transfer colitis. (a) The body weight was determined after transfer of DsRed+CD62L+ CD4 T cells in RAG−/− and in heterozygous CX3CR1GFP/+ × RAG−/− recipients. Mean±s.e.m. loss of body weight (%) per group is shown for the indicated groups. Seven animals were analyzed per group. In the nonparametric Student’s t-test, P<0.05 was considered statistically significant (*P<0.05). (b) interleukin-17A (IL-17A) and (c) interferon-γ (IFN-γ) serum concentrations from RAG−/− or RAG−/− and CX3CR1GFP/+ × RAG−/− mice transplanted with DsRed+ CD4 T cells is presented. Mean±s.e.m. for each group is shown. This experiment was repeated twice. A P-value of <0.05 in the two-tailed Student’s t-test was considered statistically significant. (d) Histopathological scores of RAG−/− and CX3CR1GFP/+RAG−/− mice transplanted with CD62L+ DsRed+ CD4 T cells. In the Student’s t-test (nonparametric), P<0.05 was considered statistically significant. (e) Large intestinal tissue samples were taken from all individual CX3CR1GFP/+ × RAG−/− animals transplanted with DsRed CD4 T cells at days 7, 14, and 21 after transfer, fixed in paraffin, and images were taken on a fluorescence microscope. Original magnification × 40. (f) After reconstitution of CX3CR1GFP/+ × RAG−/− mice with DsRed+ CD4 T cells, colonic tissues were analyzed by ex vivo confocal microscopy at days 7, 14, and 21 after cell transfer. The three-dimensional (3D) reconstructions of confocal image series (reaching from the surface of the intestinal epithelium to the submucosa) were carried out. The experiment was repeated four times. Original magnification × 40/1.30.
CX3CR1+ phagocytes sample E. coli pCherry-OVA
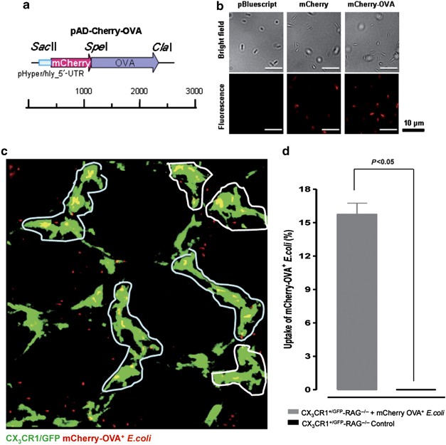
To further investigate the role of CX3CR1+ phagocytes in sampling constituents of the intestinal microflora, we constructed an E. coli pCherry-OVA strain that constitutively expressed the red fluorescent protein mCherry fused to chicken OVA protein (Figure 3a and Supplementary Figure S4A). The expression of mCherry and OVA by the transformed E. coli was confirmed by fluorescence microscopy and (Figure 3b) by western blotting (Supplementary Figure S4A). Colonic tissues of CX3CR1GFP/+ animals gavaged with E. coli pCherry-OVA for 21 days were then analyzed by ex vivo confocal microscopy. mCherry-OVA E. coli could be detected within colonic crypts located close to intestinal epithelial cells (Figure 3c). CX3CR1+ phagocytes have phagocytosed E. coli pCherry-OVA as shown by colocalization red fluorescent E. coli and green CX3CR1+ phagocytes (Figure 3c). To determine the relative numbers of internalized E. coli pCherry-OVA by defining CX3CR1+ phagocytes, in which the red and green fluorescence intensity was determined by scatter blots. The analysis revealed that CX3CR1+ cells have sampled 14.5±1.4% of E. coli pCherry-OVA present in the colon, which is less than in the ileum (Figure 3d and Supplementary Figure S1C and D). This means that colonic CX3CR1+ phagocytes take up constituents of the intestinal microflora in the colon.
CX3CR1+ phagocytes sample Escherichia. coli pCherry-OVA. (a) Vector map of pCherry-OVA with relevant restriction sites and the gene encoding ovalbumin (OVA) and the bright red fluorescent protein mCherry. UTR, untranslated region. (b) Bright field and fluorescent microscopic images of E. coli DH10B, E. coli pAD1-cCherry, and E. coli pCherry-OVA. (c) CX3CR1GFP/+ mice were gavaged with 1 × 108 colony-forming units (CFUs) of E. coli pCherry-OVA for 3 days and analyzed by ex vivo confocal microscopy. Original magnification × 40/1.30. (d) The percentage of internalized E. coli pCherry-OVA. The experiment was repeated twice.
CX3CR1+ phagocytes stimulate CD4 T cells after colonization with E. coli pCherry-OVA
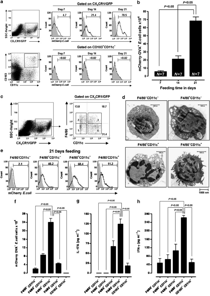
To identify the mononuclear phagocyte that sample E. coli from the intestinal lumen, CX3CR1+ phagocytes and CD103+ DCs were isolated in the cLP from heterozygous CX3CR1GFP/+ animals on B6 and on RAG−/− background. Multicolor flow cytometry demonstrated that CX3CR1+ phagocytes but not CD103+ DCs sampled E. coli pCherry-OVA from the colonic lumen during 3 weeks of feeding (Figure 4a.) The number of CX3CR1+ cells containing E. coli pCherry-OVA increased, with highest numbers observed at day 21 (Figure 4b). CX3CR1+ cells can be further distinguished into CD11c−F4/80+, CD11c+F4/80+, CD11c−F4/80−, and CD11c+F4/80− cell populations (Figure 4c). Electron microscopy demonstrated that F4/80+CD11c− and F4/80+CD11c+ are characterized by phagocytic vacuoles and primary and secondary lysosomes that are typical morphological features of macrophages. In contrast, the F4/80−CD11c+ population has surface dendritic projection, lacks phagocytic vacuoles, and has less cytoplasma than the F4/80+ cells, which are typical features of DCs. The CD11c−F4/80− population has a high nucleus/cytoplasma relation and could resemble natural killer cells in our cell preparations (Figure 4d). E. coli pCherry-OVA was mainly located in F4/80+CD11c− and F4/80+CD11c+ phagocytes as these cells contained more red fluorescent E. coli as compared with F4/80−CD11c+, CD11c−F4/80− cells, and CD103+ DCs (Figure 4e). Texas red dextran uptake assays confirmed that F4/80+CD11c− and F4/80+CD11c+ cells have the highest phagocytic ability among the CX3CR1+ cells (Supplementary Figure S5). To test the ability of phagocytes to activate CD4 T cells, sorted phagocyte populations from CX3CR1GFP/+ animals gavaged for 3 weeks with E. coli pCherry-OVA were cocultured with OT-II cells for 3 days, and IL-17A and IFN-γ production was determined by enzyme-linked immunosorbent assay (ELISA; Figure 4g). The F4/80−CD11c+ cell population isolated from the cLP of animals gavaged with E. coli pCherry-OVA had the highest ability to induce the secretion of IL-17A and IFN-γ by T cells. Overall, our data demonstrated that colonic CX3CR1+ phagocytes sample E. coli from the intestinal lumen. F4/80+CD11c− and F4/80+CD11c+ cells are more efficient than F4/80− CD11c+ cells in sampling E. coli pCherry-OVAfrom the intestinal lumen. The F4/80−CD11c+ population has a high ability to stimulate CD4 T cells, indicating that CX3CR1+ cells can uptake E. coli pCherry-OVA from the intestinal lumen and stimulate the immune responses of T cells.
F4/80−CX3CR1+ cells have a higher ability in stimulating CD4 T cells than F4/80+CD11c+CX3CR1+ cells. (a) CX3CR1+ cells and CD103+ dendritic cells (DCs) were isolated from the colonic lamina propria (cLP) of heterozygous CX3CR1GFP/+ animals gavaged with 1 × 108 colony-forming units (CFUs) of Escherichia coli pCherry-OVA for 7, 14, or 21 days, stained for CD11c and F4/80, and analyzed by multicolor flow cytometry. OVA, ovalbumin. Histograms were obtained by gating on CX3CR1+ cells or on CD103+ CD11c+ DCs. Numbers in histograms represent the percentage of positive cells (that have taken up E. coli pCherry-OVA). (b) The total numbers of CX3CR1+ phagocytes that have sampled E. coli pCherry-OVA were calculated and presented as mean±s.e.m. Seven animals were analyzed per group. In the nonparametric Student’s t-test, a P<0.05 was considered as statistically significant. (c) After gating on CX3CR1+ cells F4/80 vs. CD11c dot blots were obtained. Numbers indicate the percentage of the respective population. (d) Electron microscopy of sorted indicated cell populations was carried out. (e) Histograms were obtained after staining of the indicated surface molecule by gating on the respective population. Gray histograms were obtained from non-fed CX3CR1GFP/+ animals, and open histograms were obtained from animals gavaged with E. coli pCherry-OVA. The numbers in each histogram represent the percentage of cells that have sampled E. coli pCherry-OVA. (f) The total numbers of the indicated cell population (that contains E. coli pCherry-OVA) were calculated from 7 animals after 3 weeks of feeding with E. coli pCherry-OVA; in the Student’s t-test (nonparametric), P<0.05 was considered statistically significant. (g) The respective cell populations were isolated from the cLP of CX3CR1GFP/+ × RAG−/− animals gavaged for 3 weeks, cocultured with OT-II cells, and interleukin-17A (IL-17A) or (h) interferon-γ (IFN-γ) concentrations were measured by enzyme-linked immunosorbent assay (ELISA) and presented as mean±s.e.m. In the nonparametric Student’s t-test, P<0.05 was considered as statistically significant.
CX3CR1+ phagocytes interact with OVA-specific T cells during OVA-driven transfer colitis
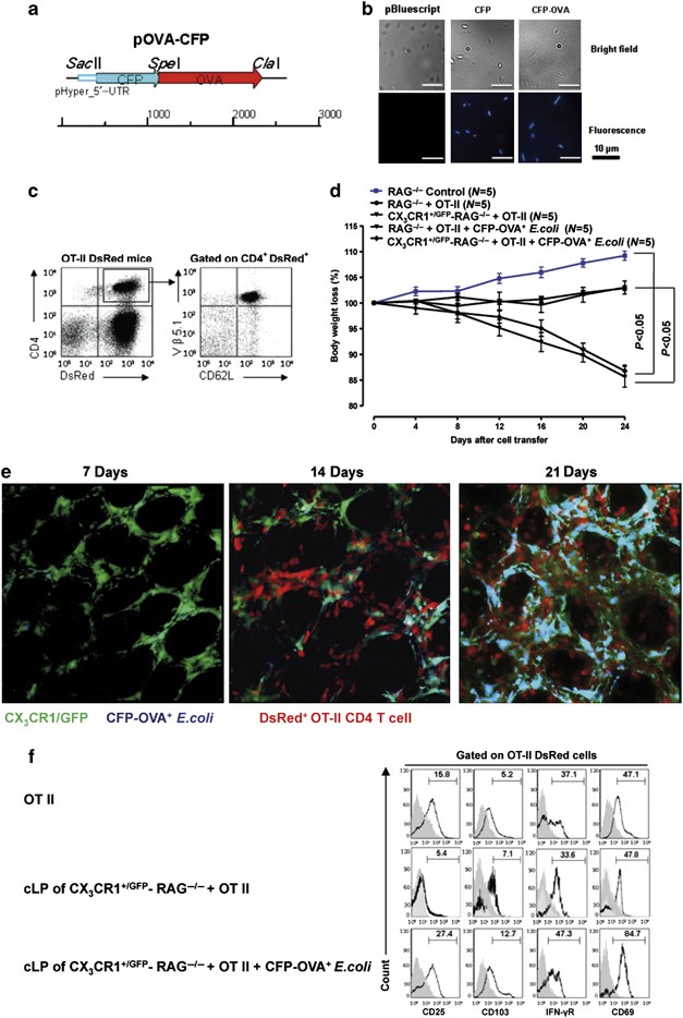
Next, we constructed an E. coli pCFP-OVA that expresses cyan fluorescent protein (CFP) fused to OVA (Figure 5a and Supplementary Figure S4A). The CFP-OVA, as well as the mCherry-OVA, proteins produced by E. coli were able to induce an immune response of OVA-specific OT-II cells in vitro. ELISA analyses showed the increased production of IFN-γ by OT-II cells cocultured with CFP-OVA or mCherry-OVA producing E. coli when compared with OT-II cells stimulated with CFP or mCherry E.coli only (Supplementary Figure S4B and C).
CX3CR1+ phagocytes interact with OT-II cells during antigen-driven transfer colitis. (a) Vector map of pCFP-OVA with relevant restriction sites and the gene encoding ovalbumin (OVA) and the bright cyan fluorescent protein (CFP). UTR, untranslated region. (b) Bright field and fluorescent microscopic images of Escherichia coli DH10B, E. coli pAD1-cCFP, and E. coli pCFP-OVA. (c) DsRed+ OT-II cells were isolated from the spleens (SPLs) of DsRed-OT-II transgenic animals, stained for CD4, CD62L, and Vβ5-1, and analyzed by flow cytometry. (d) Body weight was measured every fourth day of the respective animals in the presence or absence of E. coli pCFP-OVA. The numbers of animals per group are given in brackets. Mean (±s.e.m.) body weight loss (%) is presented. In the Student’s t-test (nonparametric), P<0.05 was considered statistically significant. (e) Colonic tissue samples were examined by ex vivo three-dimensional (3D) reconstructive confocal imaging series at days 7, 14, and 21 after transfer of DsRed+ OT-II cells in CX3CR1GFP/+ × RAG−/− recipients. Original magnification × 40/1.30. (f) CD4 T cells were isolated from the colonic lamina propria (cLP) of the indicated groups 21 days after cell transfer and analyzed by multicolor flow cytometry. Histograms were obtained by gating on DsRed+ CD4 T cells. The respective isotype controls are presented in gray histograms, and the open histograms show the respective surface staining. Numbers indicate the percentage of positive cells.
DsRed animals were crossed with OT-II animals to obtain DsRed × OT-II transgenic mice (Figure 5c). This approach allows imaging of E. coli pCFP-OVA in CX3CR1GFP/+ × RAG/− animals reconstituted with DsRed OT-II cells. DsRed+ CD62L+ OT-II T cells were adoptively transferred into CX3CR1GFP/+ × RAG−/− recipient animals. Reconstituted CX3CR1GFP/+ x RAG/− recipients were gavaged every second day with E. coli pCFP-OVA, and the body weight was monitored. Reconstituted CX3CR1GFP/+ × RAG−/− recipients challenged with CFP-OVA+ E. coli lost body weight and developed clinical signs of colitis (Figure 5d). In part, the development of antigen-driven colitis depends on CX3CR1, because an attenuated colitis was observed in CX3CR1GFP/GFP × RAG−/− recipients (that lack CX3CR1; Supplementary Figure S6A–D). The ex vivo 3D reconstructive confocal imaging of colonic tissues was carried out on days 7, 14, and 21 after reconstitution of heterozygous CX3CR1GFP/+ × RAG/− recipients with DsRed+ OT-II cells (Figure 5e). At 7 days after reconstitution, in heterozygous CX3CR1GFP/+ × RAG−/− recipients, only few OT-II cells were observed in the cLP in which few CX3CR1+ phagocytes have sampled the CFP-OVA E. coli. Increasing numbers of DsRed+ OT-II cells could be observed 14 days after transfer of OT-II cells in RAG−/− recipients. CX3CR1+ phagocytes that have sampled E. coli pCFP-OVA are located close to DsRed+ OT-II cells. At 21 days after transfer, DsRed+ OT-II cells are dispersed throughout the cLP in close proximity to CX3CR1+ phagocytes that have sampled CFP-OVA+ E. coli (Figure 5e and Supplementary Movie S4). At 21 days after cell transfer, DsRed+ OT-II cells were isolated from the cLP of reconstituted CX3CR1GFP/+ × RAG−/− recipients, stained for CD25, CD103, interferon-gamma receptor, and CD69, and analyzed by flow cytometry (Figure 5f). These cells displayed an activated phenotype as compared with OT-II cells from DsRed × OT-II transgenic donor mice as demonstrated by an increased expression of all the activation markers tested (Figure 5f). Hence, CX3CR1+ phagocytes sample E. coli pCFP-OVA and are located close to CD4 T cells to communicate with T cells during the development of antigen-specific transfer colitis.
CD103+ DCs but not CX3CR1+ phagocytes carry antigens derived from E. coli pCherry-OVA to the MLNs
Recent work indicated that the migration of CX3CR1+ phagocytes to MLNs depends on the intestinal microflora.27, 28 We analyzed the SPL, MLN, colonic tissues, and the cecum of CX3CR1GFP/+ × RAG−/− mice gavaged with 1 × 108 E. coli pCherry-OVA for the presence of E. coli pCherry-OVA by spotting tissue homogenates on agar plates in the presence of ampicillin. E. coli pCherry-OVA could only be cultured from homogenates of the colon and cecum but not of the MLNs and SPL (Figure 6a). Flow cytometry analyses of CX3CR1+ phagocytes indicated that E. coli pCherry-OVA did not appear in the MLNs and SPLs of animals colonized for 3 weeks with E. coli pCherry-OVA (Figure 6b). E.coli pCherry-OVA could not be detected in the cLP or MLN CD103+ DCs as well as CD8α+ DCs isolated from SPL during 3 weeks of feeding (Figure 6c). We cannot exclude the possibility that fragments of the bacteria are transported to MLN and/or SPL, but in such a low concentration that it cannot be detected by flow cytometry. To test the detection limit of our assay, CX3CR1+ phagocytes were stimulated with titrated concentrations of mCherry-OVA isolated from E. coli expressing mCherry-OVA. Our results show that the uptaken mCherry protein by CX3CR1+ cells could be detected when the final concentration of the crude bacterial protein extracts is 16 μg ml−1 (Figure 6d). Although mCherry-OVA is below the detection limit in cells isolated from the MLN, CD4 T-cell activation could occur in organized lymphoid tissues at early time points. To test this possibility, we isolated CD11c+CD103+ DCs from MLN and CD11c+CD8α+ DCs from SPL of CX3CR1GFP/+ × RAG−/− mice gavaged with 1 × 108 E. coli pCherry-OVA for 1 week and cocultured them with OT-II CD4 T cells for 72 h, and IFN-γ and IL-17A were measured in the supernatants. CD11c+CD103+ DCs but not CX3CR1+ phagocytes from the MLNs were able to induce the secretion of IFN-γ. IL-17A production could not be detected in this assay (data not shown; Figure 7). These results indicate that CD4 T cells are activated by CD103+ DCs in MLNs. CD103+ DCs most likely pick up and transport degraded antigens to the MLNs to prime T cells.
OVA+ Escherichia coli are not detectable in the mesenteric lymph nodes or spleen of RAG−/− animals. (a) After gavage of RAG−/− animals with 1 × 108 colony-forming units (CFUs) of E. coli pCherry-OVA for the indicated time, homogenates from spleen (SPL), mesenteric lymph nodes (MLNs), colon, and cecum were spotted and CFU determined. CFUs were presented as (mean±s.e.m.) of five individual mice. OVA, ovalbumin. (b) After gating on CX3CR1+ cells from MLNs, SPL, or colonic lamina propria (cLP), the numbers of internalized E. coli pCherry-OVA were determined at the indicated time points. Gray histograms were obtained from nongavaged animals, and open histograms were obtained from gavaged animals. Numbers indicate the percentage of internalized mCherry-OVA+ E. coli. (c) After gating on CD11c+CD103+ dendritic cells (DCs) from MLNs and cLP, and on CD11c+CD8α+ DCs from SPL, the numbers of internalized E. coli pCherry-OVA were determined at the indicated time points. Gray histograms were obtained from nongavaged animals, and open histograms were obtained from gavaged animals. Numbers indicate the percentage of internalized E. coli pCherry-OVA. (d) Detection of internalized mCherry protein that can be uptake by CX3CR1+ cells at the indicated concentrations.
CD103+ dendritic cells (DCs) prime T cells in the mesenteric lymph nodes (MLNs). Indicated cell groups isolated from CX3CR1GFP/+ × RAG−/− mice gavaged with 1 × 108 CFU of Escherichia coli pCherry-OVA DH10B for the indicated time were cocultured with OT-II CD4 T cells. After 72 h of culture, supernatants were collected and interferon-γ (IFN-γ) concentrations determined by enzyme-linked immunosorbent assay (ELISA) and presented as mean±s.e.m. SPL, spleen. In the nonparametric Student’s t-test, P<0.05 was considered as statistically significant. The experiment was performed in triplicates.
Expansion of T cells is observed in the absence of secondary lymphoid structures
To test whether the mucosal immune system has compensatory mechanism for the priming of T cells in the MLNs by CD103+ DCs, OT-II cells were adoptively transferred in LTα−/− × RAG−/− and LTβR−/− × RAG−/− animals (that lack secondary lymphoid structures) challenged with E. coli pCFP-OVA (Figure 8 and Supplementary Figure S7). Reconstituted LTα−/− × RAG−/− and LTβR−/− × RAG−/− animals were monitored for clinical signs of colitis, the body weight was measured every 4 days, and histopathological signs of colitis were assessed after the experiment was terminated. The development of colitis in LTα−/− × RAG−/− animals was indicated by progressive body weight loss, a rise of IL-17A and IFN-γ concentrations in sera, and increased histopathological signs of colitis (Figure 8a–c and Supplementary Figure S7A–C). Fluorescent microscopy demonstrated that DsRed+ OT-II cells appear in the cLP 14 days after transfer in LTα−/− × RAG−/− recipients (Figure 8d), same as in CX3CR1GFP/+ × RAG−/− mice. At 3 weeks after the cell transfer, the highest number of DsRed+ OT-II cells was observed in cLP (Supplementary Figure S8A). DsRed+ OT-II cells isolated from the cLP of LTα−/− × RAG−/− and LTβR−/− × RAG−/− recipients showed an activated phenotype as indicated by an increase of CD25 and CD69 expression (Figure 8e and Supplementary Figure S7D). Analysis of liver and SPL of LTα−/− × RAG−/− mice by flow cytometry demonstrated that bacterial fragments derived from E. coli pCherry-OVA did not translocate to the SPL or liver (Supplementary Figure S8B), nor they could be detected in CD8α+ DCs isolated from the SPL of these mice (Supplementary Figure S8C).
Antigen-driven transfer colitis can be induced in Ltα−/− × RAG−/− animals. (a) The body weight of the indicated animals was determined every fourth day. The numbers of animals per group are given in brackets. The body weight loss is presented as mean±s.e.m. loss of body weight (%). In the one-way analysis of variance (ANOVA; nonparametric) test, P<0.05 was considered statistically significant. (b) The presence of interleukin-17A (IL-17A) and of interferon-γ (IFN-γ) in sera was determined 21 days after cell transfer by conventional double-sandwich enzyme-linked immunosorbent assay (ELISA). The data are presented as mean±s.e.m. In the nonparametric Student’s t-test, P<0.05 was considered statistically significant. (c) Histopathological scores of animals with colitis. P<0.05 was considered statistically significant in the nonparametric Student’s t-test. (d) Colonic tissue samples were taken from all individual Ltα −/− × RAG−/− animals transplanted with DsRed+ OT-II T cells on days 7, 14, and 21 after transfer, stained with Alexa Flour 350 agglutinin, and fixed in paraffin. Images were taken on a fluorescence microscope. (e) CD4 T cells were isolated from the colonic lamina propria (cLP) of the indicated RAG−/− animals, surface stained, and analyzed by multicolor flow cytometry. Histograms were obtained by gating on DsRed+ CD4 T cells 21 days after cell transfer. The respective isotype controls are presented in gray histograms, and the open histograms show the indicated surface staining. Numbers indicate the percentage of positive cells. The experiment was repeated twice.
DISCUSSION
In this study we demonstrate that colonic CX3CR1+ phagocytes are located close to the intestinal epithelium to sample E. coli expressing the cyan or red fluorescent monomer proteins CFP or mCherry fused to OVA. CD103+ DCs pick up degraded antigens and deliver the bacterial-derived antigens to the MLNs, where naive T cells are primed by CD103+ DCs. Primed T cells may home back to the lamina propria, where CX3CR1+ phagocytes are able to activate effector CD4 T cells to induce local immune responses.
In our study CX3CR1+ cells but not CD103+ DCs of the cLP sampled E. coli. In contrast to CX3CR1+ cells, CD103+ DCs were able to induce T-cell responses in the MLNs. This means that CD103+ DCs likely pick up degraded bacterial fragments and transport this material to the MLNs, where CD103+ DC prime naive CD4 T cells.
The exact location of CD103+ DCs has not been determined yet in the colon, where CX3CR1+ cells are a heterogeneous population.9, 10, 29, 30 In the small intestine, CD103+ DCs are able to take up luminal pathogens.31 CX3CR1+F4/80+CD11c+ and CX3CR1+F4/80+CD11c− cells are efficient cells in capturing luminal antigens but are poor inducers of T-cell immune responses. In contrast, CX3CR1+F4/80−CD11c+ are much less efficient in sampling luminal antigens but are strong inducers of CD4 T-cell responses. Macrophages are very efficient in sampling antigens but have a poor ability to stimulate CD4 T cells.30, 32, 33 In contrast, DCs are less efficient in sampling antigens but have a high capacity in activating CD4 T cells.30, 32, 33
CX3CR1+ phagocytes isolated from the MLNs of gavaged animals were not able to prime naive T cells. The translocation of bacterial fragments by CX3CR1+ phagocytes is prevented by the intestinal flora to protect the host from an uncontrolled activation of the immune system induced by the intestinal microflora.28 The challenge of germfree mice with OVA-expressing E. coli could lead to different results. In our experiments the animals were gavaged with a nonpathogenic E. coli. Using pathogens as carriers for an OVA expression system could be of significance for the outcome of our experiments. The current study focused on experiments with a nonpathogenic E. coli as carrier for an OVA-expressing system in the presence of the intestinal microflora. There are likely multiple layers, by which an overwhelming immune response is prevented. The translocation of bacterial fragments to the MLNs by CD103+ DCs but not CX3CR1+ phagocytes could be a possible way of how an uncontrolled immune response is prevented in the presence of the intestinal microflora.
To test whether the mucosal immune system has compensatory mechanism for the activation of T cells in the MLNs, OT-II cells were adoptively transferred in LTα−/− × RAG−/− and LTβR−/− × RAG−/− lacking secondary lymphoid structures. Development of transfer colitis was observed in LTα−/− × RAG−/− and LTβR−/− × RAG−/− hosts confirming previous reports.34, 35 We used an antigen-driven colitis model,36, 37 in which homeostatic T-cell proliferation will not contribute to the development of colitis.38 Lymphotoxin (LT)-dependent pathways have also been implicated in M-cell differentiation, γδ T-cell differentiation, and induction of immunoglobulin A production.39, 40, 41 The genetic depletion of constituents of the LT pathway leads to multiple defects. Expansion of T cells in reconstituted LT-deficient RAG−/− animals was observed in the cLP. Transfer colitis can be induced in splenectomized LT-deficient RAG−/−34 but the bone marrow could still be a site, where T cells are primed by DCs.
Understanding the pathways by which immune responses are initiated in the intestinal mucosa are of importance for our understanding of the development of inflammatory bowel disease. It seems that different subsets of myeloid cells in gastrointestinal tract have defined roles in both homeostatic and inflammatory conditions. CX3CR1+ cells with high F4/80 expression may protect the host by uptaking and degrading products of the intestinal microflora. Bacterial fragments are picked up by CD103+ DCs and transported to the MLNs where CD103+ DCs prime naive CD4 T cells. F4/80− CX3CR1+cells are efficient in inducing effector T-cell responses in the cLP. Further studies need to address whether this pathway may play a major role in the development of inflammation in patients with inflammatory bowel disease. The selective targeting of a particular DC and macrophage subset could be an interesting approach for the treatment of patients with inflammatory bowel disease.
METHODS
Mice. Inbred C57BL/6J (B6) mice, RAG−/− (RAGtm1Mom), heterozygous, and homozygous CX3CR1-GFP × RAG−/−, LTαtm1Dch × RAG−/−, LtβR−/− × RAG−/−, DsRed mice (B6.Cg-Tg(CAG-DsRed*MST)1Nagy/J), DsRed × OT-II, and transgenic OT-II mice were bred and kept under specific pathogen-free conditions in the animal facility of the Ulm University (Ulm, Germany). Female and male mice were used at 6–12 weeks of age. All animal experiments were performed according to the guidelines of the local animal use and care committee and the National Animal Welfare Law.
Construction of E. coli DH10B pCherry-OVA and pCFP-OVA. In order to trace the bacteria expressing the OVA protein in vivo, the E. coli DH10B strains were generated carrying translational fusions of OVA to either blue (CFP) or red (mCherry) fluorescent protein. In both constructs, CFP or mCherry without stop codon were fused to the N-terminus of OVA separated by a stretch of six glycines. In order to generate the translational fusions, the full-size OVA gene was first amplified using Ova_SpeI_fw and Ova_ClaI_rev from the plasmid (pCI-OVA)42 and cloned into the SpeI/ClaI digested pBluescript vector (Fermentas, Vilnius, Lithuania) using the the SpeI and ClaI restrictions sites of the primers and vector to yield pBluescript-OVA (Tables 1 and 2). To generate pCFP-OVA plasmid containing the CFP fused to OVA, the CFP-coding gene was amplified together with the strong constitutive promoter Phyper using plasmid pAD1-cCFP43 as a template and primers CFP_SacII_fw and CFP_SpeI_rev. The 959-bp PCR product was further cloned into pBluescript-OVA using the SpeI and SacI restriction sites of the primers and vector. The same cloning strategy was applied to obtain the pCherry-OVA plasmid with the exception that pAD1-cCherry plasmid43 was used as a template to amplify the mCherry-coding gene and Phyper promoter using the CFP_SacII_fw and mCherry_SpeI_rev primers. Correct assembly of the translational fusions was verified by sequencing. The plasmids were shown to stably replicate in E. coli DH10B strain in the absence of the antibiotic pressure for at least 50 generations and were hence considered suitable for in vivo applications. Expression of the fusion proteins CFP-OVA and mCherry-OVA was verified by western blotting using polyclonal anti-OVA-specific antibodies. Immunogenicity of the fusion proteins was further confirmed in the assays using splenocytes of OT-II mice as described below. Fluorescent microscopy confirmed the correct folding and fluorescence of CFP-OVA (excitation at 450 nm, emission at 480 nm) and mCherry-OVA (excitation at 587 nm, emission at 610 nm).
CD4+CD62L+ T-cell transfer colitis and antigen-driven colitis model. SPL cells were isolated from B6, DsRed, or DsRed × OT-II mice; CD4+CD62L+ T cells were purified and injected intraperitoneally (3 × 105 cells per mouse) into RAG−/−, into heterozygous or into homozygous CX3CR1-GFP × RAG−/−, into LTαtm1Dch × RAG−/−, or into LtβR−/− × RAG−/− mice. Antigen-driven colitis was induced by injecting (intraperitoneally) purified SPL DsRed+ OT-II or OT-II T cells (3 × 105 cells per mouse) into heterozygous or homozygous CX3CR1-GFP × RAG−/−, into LTαtm1Dch × RAG−/−, and into LtβR−/− × RAG−/− mice that were fed every second day for 3 weeks with 1 × 108 colony-forming units (CFUs) of CFP-OVA+ E.coli DH10B mutants. The weight of transplanted mice and their clinical condition were monitored twice weekly. Tissue samples for histopathological examination were taken from the large intestine, fixed in neutral-buffered formalin, embedded in paraffin, sectioned on a microtome, mounted on slides, and stained with hematoxylin and eosin. Histology of the large intestine was categorized as normal (score 0); mild colitis (score 1), with few inflammatory cells in the cLP, stroma edema, and a slight reduction of goblet cells; moderate colitis (score 2), with an intense inflammatory infiltration of the lamina propria, hyperplasia of crypts, and a marked reduction of goblet cells; or severe colitis (score 3), with a spillover of leukocytes beyond the mucosa into deeper layers of the colonic wall, complete loss of goblet cells, distortion of the mucosal architecture, erosions or ulcerations, and crypt abscesses as previously published.44, 45
CD4 T-cell isolation from cLP. CD4 T cells were isolated from the cLP of RAG−/−, CX3CR1GFP/+ × RAG−/−, CX3CR1GFP/GFP × RAG−/−, LTαtm1Dch × RAG−/−, and LtβR−/− × RAG−/− animals. Segments of colon were washed with phosphate-buffered saline (PBS) to remove debris and mucus. The epithelium was removed by incubation at 37 °C for 10–15 min under gentle shaking with 1 mM dithiothreitol (and 1 mM EDTA for colon tissue) in 25 ml PBS supplemented with 1% fetal calf serum. The remaining tissue was washed in PBS to remove residual epithelial cells, and the supernatants were discarded. Intestinal tissues were cut into 2 × 2-mm pieces and digested by incubation with 0.25 mg ml−1 collagenase type VIII from Clostrodium histolyticum (cat. no. C-2139; Sigma-Aldrich, St Louis, MO) for 30–45 min at 37 °C in RPMI under shaking. Supernatants were collected, from which lamina propria lymphocytes were pelleted. The lamina propria lymphocytes were resuspended in RPMI medium containing 35% Percoll (density 1.124 g ml−1; cat. no. L-6145; Biochrome, Berlin, Germany). This cell suspension was overlaid onto 70% Percoll and centrifuged for 20 min at 750 × g. Viable cells at the 35%/70% Percoll interface were collected and washed twice.
Monoclonal antibodies. The following reagents and monoclonal antibodies (mAbs) from eBioscience were used: fluorescein isothiocyanate (FITC)-conjugated mAb binding CD4 GK1.5 (cat. no. 11-0041-86), allophycocyanin (APC)-conjugated mAb binding CD4 GK1.5 (cat. no. 17-0041-83), phycoerythrin–cyanin-7 (PE–Cy7)-conjugated mAb binding F4/80 (cat. no. 25-4801), PE-conjugated mAb binding F4/80 (cat. no. 12-480f-80), PE-conjugated mAb binding CD8α (cat. no. 12-0081-82), APC-conjugated mAb binding CD11c (cat. no. 17-0114-82), biotinylated mAb binding CD25 (cat. 13-0251-81), biotinylated mAb binding CD69 (cat. 13-0691-81), and biotinylated mAb binding CD62L (cat. no. 13-0621-85). From BD Pharmingen (Heidelberg, Germany) the following reagents were used: FITC-conjugated mAb binding Vβ 5.1, 5.2 (cat. no. 553189), biotinylated mAb binding CD103 (M290) (cat. no. 557493), and biotinylated mAb binding interferon-gamma receptor (cat. 558771). As a second step, reagent PerCP-Cy5.5-conjugated streptavidin (cat. no. 45-4317-80; eBioscience, Frankfurt, Germany) was used.
Flow cytometry analyses. Cells were washed twice in PBS/0.3% w/v bovine serum albumin supplemented with 0.1%w/v sodium azide. Nonspecific binding of Abs to Fc receptors was blocked by preincubation of cells with mAb 2.4G2 directed against the FcγRIII/II CD16/CD32 (0.5 ng mAb per 106 cells). Cells were washed and incubated with 0.5 ng per 106 cells of the relevant mAb for 20 min at 4 °C and washed again twice. In most experiments, cells were subsequently incubated with a second-step reagent for 20 min at 4 °C. Multicolor flow cytometry analyses were performed using a FACSCalibur or a FACSAria flow cytometer system (BD Biosciences, Heidelberg, Germany). The forward narrow angle light scatter was used as an additional parameter to facilitate the exclusion of dead cells and aggregated cell clumps. Data were analyzed using FCS Express V3 software (Los Angeles, CA).
Fluorescent and confocal microscopy. CX3CR1GFP/+ animals or animals reconstituted with OT II DsRed CD4+CD62L+ T cells were inoculated orally every second day for 3 weeks with 1 × 108 CFUs of CFP-OVA+ or mCherry-OVA+ E.coli. The colon from specific pathogen-free (age and sex matched) CX3CR1GFP/+ animals was opened by longitudinal incision and rinsed with PBS. Living tissues were imaged with an LSM 710 Meta scanning microscope (Oberkochen, Germany). The 3D reconstructions were performed on a Zeiss LSM 7 workstation. Image analysis was carried out with the LSM image browser. After staining with 20 μg ml−1 wheat germ agglutinin conjugated with Alexa Flour 350 (Invitrogen Molecular Probes cat. no. W11263, Carlsbad, CA), intestinal tissues were fixed with cold paraformaldehyde (1% in PBS, pH 7.4) for 3 h and frozen in OCT (Sakura). Cryosections of 6–7 μm thickness were analyzed using fluorescence (Zeiss, Oberkochen, Germany; HBO 100) microscopy. ImageJ software version 1.43u (Imaging System, Carlsbad, CA) was used to analyze the images.
Transmission electron microscopy. For transmission electron microscopy, mononuclear phagocytes were fluorescence-activated cell sorted (FACS) from 10 CX3CR1GFP/+ mice, resuspended in 50 μl PBS buffer, fixed with 2.5% glutaraldehyde, 4% paraformaldehyde in 0.1 M sodium cacodilate buffer (pH 7.2) overnight, washed with PBS, and contrasted with 2% aqueous osmium tetroxide for 1 h. Increasing 1-propanol concentration series (30, 50, 70, and 90%) were used to dehydrate the cells; the cells were contrasted with saturated alcoholic uranyl acetate solution for 30 min at 37 °C and embedded in Epon resin. The sections were cut using the Ultracut UCT ultramicrotome (Leica, Wetzlar, Germany) using a diamond knife (Diatome, Biel, Switzerland) and mounted on copper grids for transmission electron microscopy. Finally, samples were contrasted in 0.3% lead citrate for 1 min and then imaged at an acceleration voltage of 80 kV on a transmission electron microscope (EM10 Carl Zeiss, Oberkochen, Germany).
OVA detection by western blotting. Equal amount of protein samples per lane was loaded and separated by sodium dodecyl sulfate–polyacrylamide gel electrophoresis. Proteins were further blotted onto the nitrocellulose membrane with the Bio-Rad blotting apparatus (Munich, Germany). Efficiency of the transfer was controlled as the prestained protein ladder was completely seen on the membrane and absent from the gel. The membrane was incubated with the 5% bovine serum albumin solution at room temperature overnight to prevent unspecific antibody binding. The membrane was further incubated with a rabbit anti-OVA polyclonal antibody (Abbiotec, San Diego, CA; cat. no. 250803, 1 mg ml−1), diluted 1:400–1:700. Incubation was performed at room temperature for 1.5 h. Membranes were washed three times every 5 min in the universal buffer. The membrane was incubated with the secondary anti-rabbit in mouse (Sigma-Aldrich), coupled to the horseradish peroxidise at room temperature for 1.5 h. Membranes were washed three times for 5 min. Signal was detected on photofilms using a luminescence detection kit (Pierce, Rockford, IL).
E. coli pCherry-OVA load in SPL, MLNs, cecum, and colon. CX3CR1+/GFP × RAG−/− mice were fed for 21 days with mCherry-OVA+ E. coli. The organs were isolated aseptically from animals and the organ weight was measured. The organs were then homogenized in sterile PBS. Serial dilutions of the homogenates were spotted on LB plates containing ampicillin (100 μg ml−1) incubated at 37 °C in a humidified atmosphere for 18 h. Forming units were counted, and bacterial load was calculated as CFUs per g tissue.
Texas red dextran uptake assay. After isolation of the indicated CX3CR1+ cell populations from the cLP, cells were centrifuged, re-suspended in RPMI media, and treated with Texas red dextran (Sigma, Munich, Germany) in a final concentration of 0.5 mg ml−1. Cells were incubated at 37 °C for 1 h. As negative control, cells were incubated with Texas red dextran at 4 °C (negative control) and then both groups were incubated at 4 °C for an additional 30 min. Cells were washed four times with FACS buffer and analyzed with a FACSCalibur flow cytometer.
Assessment of the detection limit in our assays. Bacterial culture (50 ml) expressing mCherry–Ova protein was grown overnight. After centrifugation, the pellet was washed, resuspended in 2 ml of RPMI medium, and from this moment constantly kept on ice in order to prevent protein degradation. After disruption of the cells in a Ribolizer (Precellys 24, Bertin Technologies, Montigny-le-Bretonneux, France), cell debris was spun down (15,000 g, 20 min, 4 °C) and the supernatants were sterile filtered and used as crude bacterial extracts. Total protein concentration in crude extracts was determined by bicinchoninic acid assay (Pierce), according to the manufacturer’s instructions (Thermo Scientific cat. no. 23227, Rockford, IL), and the presence of the red fluorescent protein was confirmed by absorbance measurement in Tecan microplate reader (Tecan, Wetzlar, Germany). The amount of mCherry–Ova was determined by densitometry analysis using ImageJ software. For this purpose the intensity of the band corresponding to mCherry–Ova (∼68.3 kDa) was quantified relative to the band intensities of all proteins detected present on a Coomassie-stained sodium dodecyl sulfate–polyacrylamide gel electrophoresis. According to this quantification, mCherry–Ova protein represents 1.6% of all proteins. 1 × 105 CX3CR1+ cells isolated from CX3CR1GFP/+ mice were resuspended in RPMI media and titrated with crude extracts containing mCherry–OVA in a concentration of 0.1–2.5 mg ml−1 total protein. Cells were incubated at 37 °C for 1 h. As negative control, cells were incubated at 4 °C for 1 h. Then, both groups were incubated at 4 °C for additional 30 min. Cells were washed four times with FACS buffer and analyzed with a FACS Calibur flow cytometer.
Activation of OT-II cells. After inoculation of 1 × 108 CFUs CFP-OVA+ E. coli or of mCherry-OVA+ E. coli in CX3CR1GFP/+ for 21 days, CX3CR1+ cells were enriched from the colonic and small intestinal lamina propria of CX3CR1GFP/+ mice using the FACSAria system (BD Biosciences) to a purity of 95%. Purified CX3CR1+ cells were cocultured with OT-II cells from the SPL of OT-II mice (in the ratio of 1:1, we used 105 cells per wells) for 48 h in 96 round-bottom wells. IL-17A and IFN-γ concentration in supernatants were measured by ELISA. When OT-II cells were in vitro stimulated with CFP-OVA+ E. coli or mCherry-OVA+ E. coli, bacterial cells were inactivated with 5 μg μl−1 of gentamicin after 1 h of incubation. OT-II cells isolated from SPLs (1 × 106 per well) cocultured with indicated dilutions of both bacterial cells (from 1 × 105 to 1 × 102 CFUs) for 48 h in 96-well round-bottom plates. As negative controls served cultures, in which CFP+ E. coli or mCherry+ E. coli (that did not express OVA) was added. ELISA was used to measure IFN-γ in the supernatants.
Cytokine detection by ELISA. Cytokines in supernatants and blood serums were detected by a conventional double-sandwich ELISA. The following mAbs (from BD Biosciences) were used for detection and capture: mAb R4-6A2 (cat. no. 551216) and biotinylated mAb XMG1.2 (cat. no. 554410) for IFN-γ, mAb TC11-18H10 (cat. no. 555068), and biotinylated mAb TC11-8H4.1 (cat. no. 555067) for IL-17A. Extinction was measured at 405/490 nm on a TECAN microplate-ELISA reader using EasyWin software (both from Tecan).
Statistics. A t-test for two unequal variances was used. P<0.05 was considered statistically significant. A nonparametric one-way analysis of variance test was used for comparing more than two variances.
References
Strober, W. The multifaceted influence of the mucosal microflora on mucosal dendritic cell responses. Immunity 31, 377–388 (2009).
Maloy, K.J. & Powrie, F. Intestinal homeostasis and its breakdown in inflammatory bowel disease. Nature 474, 298–306 (2011).
Mowat, A.M. & Bain, C.C. Mucosal macrophages in intestinal homeostasis and inflammation. J. Innate Immun. 3, 550–564 (2011).
Varol, C. et al. Intestinal lamina propria dendritic cell subsets have different origin and functions. Immunity 31, 502–512 (2009).
Bogunovic, M. et al. Origin of the lamina propria dendritic cell network. Immunity 31, 513–525 (2009).
Annacker, O. et al. Essential role for CD103 in the T cell-mediated regulation of experimental colitis. J. Exp. Med. 202, 1051–1061 (2005).
Johansson-Lindbom, B. et al. Functional specialization of gut CD103+ dendritic cells in the regulation of tissue-selective T cell homing. J. Exp. Med. 202, 1063–1073 (2005).
Hadis, U. et al. Intestinal tolerance requires gut homing and expansion of FoxP3+ regulatory T cells in the lamina propria. Immunity 34, 237–246 (2011).
Niess, J.H. & Adler, G. Enteric flora expands gut lamina propria CX3CR1+ dendritic cells supporting inflammatory immune responses under normal and inflammatory conditions. J. Immunol. 184, 2026–2037 (2010).
Rivollier, A, He, J, Kole, A, Valatas, V & Kelsall, B.L. Inflammation switches the differentiation program of Ly6Chi monocytes from antiinflammatory macrophages to inflammatory dendritic cells in the colon. J. Exp. Med. 209, 139–155 (2012).
Kayama, H. et al. Intestinal CX3C chemokine receptor 1(high) (CX3CR1(high)) myeloid cells prevent T-cell-dependent colitis. Proc. Natl. Acad. Sci. USA 109, 5010–5015 (2012).
Niess, J.H. et al. CX3CR1-mediated dendritic cell access to the intestinal lumen and bacterial clearance. Science 307, 254–258 (2005).
Manta, C. et al. CX(3)CR1(+) macrophages support IL-22 production by innate lymphoid cells during infection with Citrobacter rodentium. Mucosal Immunol. 6, 177–188 (2013).
Chang, S.Y. et al. Circulatory antigen processing by mucosal dendritic cells controls CD8(+) T cell activation. Immunity 38, 153–165 (2013).
Rescigno, M. et al. Dendritic cells express tight junction proteins and penetrate gut epithelial monolayers to sample bacteria. Nat. Immunol. 2, 361–367 (2001).
Maric, I, Holt, P.G., Perdue, M.H. & Bienenstock, J. Class II MHC antigen (Ia)-bearing dendritic cells in the epithelium of the rat intestine. J. Immunol. 156, 1408–1414 (1996).
McDole, J.R. et al. Goblet cells deliver luminal antigen to CD103+ dendritic cells in the small intestine. Nature 483, 345–349 (2012).
Jang, M.H. et al. Intestinal villous M cells: an antigen entry site in the mucosal epithelium. Proc. Natl. Acad. Sci. USA 101, 6110–6115 (2004).
Pabst, O & Mowat, A.M. Oral tolerance to food protein. Mucosal Immunol. 5, 232–239 (2012).
Neutra, M.R., Pringault, E & Kraehenbuhl, J.P. Antigen sampling across epithelial barriers and induction of mucosal immune responses. Annu. Rev. Immunol. 14, 275–300 (1996).
Cruickshank, S.M. et al. Rapid dendritic cell mobilization to the large intestinal epithelium is associated with resistance to Trichuris muris infection. J. Immunol. 182, 3055–3062 (2009).
Littman, D.R. & Pamer, E.G. Role of the commensal microbiota in normal and pathogenic host immune responses. Cell Host Microbe 10, 311–323 (2011).
Hooper, L.V., Littman, D.R. & Macpherson, A.J. Interactions between the microbiota and the immune system. Science 336, 1268–1273 (2012).
Geissmann, F, Gordon, S, Hume, D.A., Mowat, A.M. & Randolph, G.J. Unravelling mononuclear phagocyte heterogeneity. Nat. Rev. Immunol. 10, 453–460 (2010).
Kim, K.W. et al. In vivo structure/function and expression analysis of the CX3C chemokine fractalkine. Blood 118, e156–e167 (2011).
Chieppa, M, Rescigno, M, Huang, A.Y. & Germain, R.N. Dynamic imaging of dendritic cell extension into the small bowel lumen in response to epithelial cell TLR engagement. J. Exp. Med. 203, 2841–2852 (2006).
Schulz, O. et al. Intestinal CD103+, but not CX3CR1+, antigen sampling cells migrate in lymph and serve classical dendritic cell functions. J. Exp. Med. 206, 3101–3114 (2009).
Diehl, G.E. et al. Microbiota restricts trafficking of bacteria to mesenteric lymph nodes by CX(3)CR1(hi) cells. Nature 494, 116–120 (2013).
Bain, C.C. et al. Resident and pro-inflammatory macrophages in the colon represent alternative context-dependent fates of the same Ly6Chi monocyte precursors. Mucosal Immunol. 6, 498–510 (2013).
Denning, T.L., Wang, Y.C., Patel, S.R., Williams, I.R. & Pulendran, B. Lamina propria macrophages and dendritic cells differentially induce regulatory and interleukin 17-producing T cell responses. Nat. Immunol. 8, 1086–1094 (2007).
Farache, J. et al. Luminal bacteria recruit CD103+ dendritic cells into the intestinal epithelium to sample bacterial antigens for presentation. Immunity 38, 581–595 (2013).
Geissmann, F, Manz, M.G., Jung, S, Sieweke, M.H., Merad, M & Ley, K. Development of monocytes, macrophages, and dendritic cells. Science 327, 656–661 (2010).
Chow, A, Brown, B.D. & Merad, M. Studying the mononuclear phagocyte system in the molecular age. Nat. Rev. Immunol. 11, 788–798 (2011).
Makita, S. et al. Intestinal lamina propria retaining CD4+CD25+ regulatory T cells is a suppressive site of intestinal inflammation. J. Immunol. 178, 4937–4946 (2007).
Ono, Y. et al. T-helper 17 and interleukin-17-producing lymphoid tissue inducer-like cells make different contributions to colitis in mice. Gastroenterology 143, 1288–1297 (2012).
Iqbal, N, Oliver, J.R., Wagner, F.H., Lazenby, A.S., Elson, C.O. & Weaver, C.T. T helper 1 and T helper 2 cells are pathogenic in an antigen-specific model of colitis. J. Exp. Med. 195, 71–84 (2002).
Yoshida, M. et al. CD4 T cells monospecific to ovalbumin produced by Escherichia coli can induce colitis upon transfer to BALB/c and SCID mice. Int. Immunol. 13, 1561–1570 (2001).
Boyman, O, Letourneau, S, Krieg, C & Sprent, J. Homeostatic proliferation and survival of naive and memory T cells. Eur. J. Immunol. 39, 2088–2094 (2009).
Debard, N, Sierro, F, Browning, J & Kraehenbuhl, J.P. Effect of mature lymphocytes and lymphotoxin on the development of the follicle-associated epithelium and M cells in mouse Peyer’s patches. Gastroenterology 120, 1173–1182 (2001).
Silva-Santos, B, Pennington, D.J. & Hayday, A.C. Lymphotoxin-mediated regulation of gammadelta cell differentiation by alphabeta T cell progenitors. Science 307, 925–928 (2005).
Fritz, J.H. et al. Acquisition of a multifunctional IgA+ plasma cell phenotype in the gut. Nature 481, 199–203 (2012).
Schirmbeck, R, Riedl, P, Fissolo, N, Lemonnier, F.A., Bertoletti, A & Reimann, J. Translation from cryptic reading frames of DNA vaccines generates an extended repertoire of immunogenic, MHC class I-restricted epitopes. J. Immunol. 174, 4647–4656 (2005).
Balestrino, D. et al. Single-cell techniques using chromosomally tagged fluorescent bacteria to study Listeria monocytogenes infection processes. Appl. Environ. Microbiol. 76, 3625–3636 (2010).
Niess, J.H., Leithauser, F, Adler, G & Reimann, J. Commensal gut flora drives the expansion of proinflammatory CD4 T cells in the colonic lamina propria under normal and inflammatory conditions. J. Immunol. 180, 559–568 (2008).
Radulovic, K. et al. CD69 regulates type I IFN-induced tolerogenic signals to mucosal CD4 T cells that attenuate their colitogenic potential. J. Immunol. 188, 2001–2013 (2012).
Acknowledgements
The International Graduate School of Molecular Medicine at Ulm University (GSC270) supported V.R. This work was supported by grants Ni575/6-2 and Ni575/7-1 from the Deutsche Forschungsgemeinschaft (DFG), the “Zukunftspreis” from the German Association for the Study of Inflammatory Bowel Disease (DACED) to J.H.N. D.Z. and C.U.R. are funded by the German Academic Exchange Service and the Federal Ministry of Education and Research (grant D/09/04778). Julia Geitner, Nathalie Birth, and Eberhard Schmid supported our work by excellent technical help. We thank Thomas Seufferlein for continuous support and Frank Leithäuser for providing the LTα × RAG−/− and the LTβR × RAG−/− animals. This work is part of the thesis of V.R.
Author information
Authors and Affiliations
Corresponding author
Ethics declarations
Competing interests
The authors declared no conflict of interest.
Additional information
SUPPLEMENTARY MATERIAL is linked to the online version of the paper
Supplementary information
Rights and permissions
About this article
Cite this article
Rossini, V., Zhurina, D., Radulovic, K. et al. CX3CR1+ cells facilitate the activation of CD4 T cells in the colonic lamina propria during antigen-driven colitis. Mucosal Immunol 7, 533–548 (2014). https://doi.org/10.1038/mi.2013.70
Received:
Accepted:
Published:
Issue date:
DOI: https://doi.org/10.1038/mi.2013.70
This article is cited by
-
MHCII expression on gut macrophages supports T cell homeostasis and is regulated by microbiota and ontogeny
Scientific Reports (2023)
-
Barrier-tissue macrophages: functional adaptation to environmental challenges
Nature Medicine (2017)
-
Diversity and functions of intestinal mononuclear phagocytes
Mucosal Immunology (2017)
-
Fluorescent reporter systems for tracking probiotic lactic acid bacteria and bifidobacteria
World Journal of Microbiology and Biotechnology (2016)










