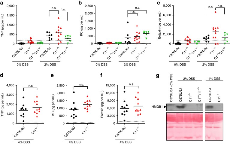
Figure 5

Systemic cytokine and chemokine production is unaltered in dextran sodium sulfate (DSS)-treated caspase-11−/− mice. (a–c) Release of tumor-necrosis factor (TNF) (a), KC (b), and eotaxin (c) in the serum of C57BL/6J, caspase-11−/− (C11−/−) and caspase-1−/−/11−/− (C1−/−/11−/−) mice without (0% DSS) or 10 days after induction with 2% DSS. Release of (d) TNF, (e) KC, and (f) eotaxin in the serum of C57BL/6J and C11−/− mice 7 days after induction with 4% DSS. Data are presented as individual replicates with mean; C57BL/6J mice (0% DSS, n=8; 2%, n=7; and 4%, n=10), C11−/− mice (0% DSS, n=6; 2%, n=11; and 4%, n=10) and C1−/−/11−/− mice (0% DSS, n=4; and 2%, n=6). Statistical significance between DSS-treated C57BL/6J, C11−/− and C1−/−/11−/− mice is indicated. n.s., not significant. (g) Representative serum samples of C57BL/6J, C11−/− and C1−/−/11−/− mice without (0% DSS), 10 days after induction with 2% DSS or 7 days after induction with 4% DSS were analyzed by western blotting for HMGB1 release. Ponceau staining was used as loading control.