Abstract
Ulcerative colitis and Crohn’s disease are major inflammatory syndromes that affect millions of patients. Caspase-11 confers protection against Gram-negative enteropathogens, but its role during colitis is unknown. Here, we show that caspase-11 was constitutively expressed in the colon, and that caspase-11-deficient (caspase-11−/−) mice were hypersusceptible to dextran sodium sulfate (DSS)-induced colitis. Notably, pro-inflammatory Prevotella species were strongly reduced in the gut microbiota of caspase-11−/− mice. Co-housing with wild-type mice leveled Prevotella contents, but failed to protect caspase-11−/− mice from increased susceptibility to DSS-induced colitis. We therefore addressed the role of caspase-11 in immune signaling. DSS-induced tissue damage, release of the pyroptosis/necroptosis marker HMGB1, and inflammatory cell infiltration in the gut were markedly increased in caspase-11−/− mice. Moreover, caspase-11−/− mice showed normal or increased production of mature interleukin (IL)-1β and IL-18, whereas IL-1β and IL-18 secretion was blunted in animals lacking both caspases 1 and 11. In conclusion, we showed that caspase-11 shapes the gut microbiota composition, and that caspase-11−/− mice are highly susceptible to DSS-induced colitis. Moreover, DSS-induced inflammasome activation relied on caspase-1, but not caspase-11. These results suggest a role for other caspase-11 effector mechanisms such as pyroptosis in protection against intestinal inflammation.
Similar content being viewed by others
Introduction
Human inflammatory bowel diseases, which comprise ulcerative colitis and Crohn’s disease, are major debilitating syndromes that affect millions of patients in developed countries, and their prevalence is increasing in other parts of the world.1 Our understanding of the innate immune mechanisms contributing to intestinal inflammation has markedly evolved in recent years through the analysis of genetic and chemically induced models of colitis in rodents. Oral administration of dextran sodium sulfate (DSS) triggers intestinal inflammation that is reminiscent of human ulcerative colitis.2 As DSS-induced intestinal inflammation develops in severe combined immunodeficient (SCID) mice that lack T and B cells, the model is particularly useful for analyzing the innate immune response and inflammatory mechanisms contributing to colitis.3
Inflammasomes are intracellular multiprotein complexes that induce pyroptotic cell death and secretion of the pro-inflammatory cytokines interleukin (IL)-1β and IL-18 by promoting activation of the inflammatory cysteine protease caspase-1.4 Depending on the pathological context, distinct inflammasome complexes are assembled around members of either the NOD-like receptor (NLR) or AIM2-like receptor families. The complexes assembled around the NLRs NLRP1b, NLRC4 and NLRP3 represent the best-characterized inflammasomes.4 Notably, single-nucleotide polymorphisms in the promoter region of the Nlrp3 gene that reduce NLRP3 transcript levels were previously shown to increase susceptibility to Crohn’s disease in patients.5 In agreement, mice with gene-targeted deletions in NLRP3, the inflammasome adaptor protein ASC (apoptosis-associated speck-like protein containing a caspase recruitment domain), or caspase-1 were hypersensitive to DSS-induced colitis.6, 7 Similarly, mice lacking the inflammasome substrate IL-18 (Il18−/− mice), its receptor (Il18r1−/− mice), or the IL-1 receptor (Il1r1−/− mice) displayed increased lethality and more severe histopathological changes during DSS-induced colitis, confirming the critical role of NLRP3 inflammasome-mediated cytokine production in protection against DSS-induced colitis.8, 9
Unlike caspase-1, the (patho)physiologic role of the closely related inflammatory caspase-11 in intestinal inflammation is not known. Caspase-11 is the mouse paralog of human caspases 4 and 5, of which the putative roles in inflammatory bowel diseases have also not been characterized. Although caspase-11 is dispensable for canonical NLRP3 inflammasome activation, recent reports revealed a key upstream role for caspase-11 in non-canonical NLRP3 inflammasome activation and secretion of IL-1β and IL-18 when macrophages are infected with Gram-negative bacterial pathogens.10, 11, 12 Caspase-11 also contributes critically to host defense against bacterial pathogens by triggering pyroptotic cell death of infected myeloid cells independently of its role in inflammasome signalling.10, 12, 13 Notably, it recently emerged that the splice acceptor site preceding exon 7 of the caspase-11 gene was deleted in currently available caspase-1-deficient mice, rendering these animals doubly deficient for caspases 1 and 11.10 However, whether caspase-11 plays a role in protection against intestinal inflammation is not known.
To this end, we examined the role of caspase-11 in DSS-induced colitis. We found that caspase-11 was expressed in the intestinal mucosa and was further induced in response to DSS treatment. Importantly, caspase-11-deficient (caspase-11−/−) mice were hypersusceptible to DSS-induced colitis, suggesting that the reported hypersusceptible phenotype of caspase-1−/−/11−/− mice to DSS-induced colitis6, 7, 14 may—at least in part—be due to deficient caspase-11 expression. Notably, the abundance of Prevotellaceae was significantly reduced in the microbiota of caspase-11−/− mice, but co-housing with wild-type mice failed to protect caspase-11−/− mice from increased DSS-associated morbidity and intestinal inflammation. Interestingly, caspase-11 deficiency led to significantly increased DSS-induced body weight loss, tissue damage, and mortality rates despite intact secretion of IL-1β and IL-18. In contrast, caspase-1−/−/11−/− mice failed to produce mature IL-1β and IL-18 in the intestinal tract, as expected. These results demonstrate that caspase-11−/− mice have a skewed microbiome composition that did not critically contribute to their increased susceptibility to DSS-induced colitis. Moreover, the observation that caspase-11 was dispensable for inflammasome-dependent cytokine production suggests a role for other caspase-11 effector mechanisms, such as pyroptosis, in protection against intestinal inflammation.
Results
Caspase-11 deficiency increases mortality and morbidity after DSS administration
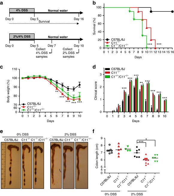
Previous reports showed caspase-1−/−/11−/− mice to be hypersensitive to DSS-induced colon inflammation and colitis-associated lethality.6, 7, 14 To study the role of caspase-11 in colitis, we first assessed the mortality rate of age- and sex-matched wild-type, caspase-11−/−, and caspase-1−/−/11−/− mice after oral administration of 4% DSS in drinking water (Figure 1a,b). Only 10% of wild-type mice died during the study period, whereas a mortality rate of 100% was noted for both the caspase-11−/− and caspase-1/11−/− cohorts (Figure 1b). Notably, caspase-11−/− and caspase-1−/−/11−/− mice were lost with near-similar kinetics in two independent experiments. These findings suggest a key role for caspase-11 in protection against DSS-induced lethality.
Caspase-11 deficiency sensitizes mice to dextran sodium sulfate (DSS)–induced morbidity and lethality. (a) Schematic of the design of the survival study and the studies for the collection of serum and colon samples. In general, mice were fed a 2 or 4% DSS solution in drinking water for 5 days, followed by normal drinking water until the end of the experiment. (b) Kaplan–Meier survival plot of C57BL/6J, caspase-11−/− (C11−/−), and caspase-1−/−/11−/− (C1−/−/11−/−) mice induced with 4% DSS (n=10 per group). (c) The percentage of body weight and (d) the clinical score of C57BL/6J, C11−/−, and C1−/−/11−/− mice induced with 2% DSS. Data depict the mean±s.e.m. (n=10 per group). Statistical significance between DSS-treated C57BL/6J and C11−/− mice is indicated. (e) Macroscopic pictures and (f) graphic presentation of the colon length of C57BL/6J, C11−/− and C1−/−/11−/− mice without (0% DSS) or 10 days after induction with 2% DSS. Data in f depict individual replicates with mean; C57BL/6J mice (0% DSS, n=8; 2%, n=7), C11−/− mice (0% DSS, n=6; 2%, n=11), and C1−/−/11 mice (0% DSS, n=4; 2% DSS, n=6). Statistical significance between DSS-treated C57BL/6J, C11−/−, and C1−/−/11−/− mice is indicated. *P<0.05; **P<0.01; ***P<0.001.
To characterize the role of caspase-11 under milder (non-lethal) conditions of intestinal inflammation, the experiment was repeated with a lower DSS concentration of 2% (Figure 1a). The increased susceptibility of caspase-11−/− and caspase-1−/−/11−/− mice seen in the 4% DSS-induced lethality study was reflected in two parameters of morbidity: more body weight loss and a higher combined score of stool consistency and occult bleeding. Indeed, body weight loss in DSS-fed caspase-11−/− and caspase-1−/−/11−/− mice was approximately double that of wild-type mice by day 9 (±25% vs. ±12%, respectively; Figure 1c and Supplementary Figure S1a online). Differences in stool consistency and rectal bleeding were also apparent, with caspase-11−/− and caspase-1−/−/11−/− mice displaying significantly elevated scores relative to DSS-administered wild-type controls (Figure 1d and Supplementary Figure S1b). To further assess the severity of colitis in the absence of caspase-11, we measured the colon length of 2% DSS-fed wild-type, caspase-11−/−, and caspase-1−/−/11−/− mice. The average colon length of the three genotypes was similar prior to DSS administration, but colons of caspase-11−/− and caspase-1−/−/11−/− mice were ∼14% and 12% shorter than those of DSS-fed wild-type controls, respectively (Figure 1e,f).
Caspase-11−/− mice have less intestinal Prevotellacea, but co-housing does not protect from colitis hypersensitivity
Changes in the gut microbiota are associated with the development of inflammatory bowel diseases.15, 16 Moreover, several genetically altered mice that present with increased or reduced susceptibility to colitis have an altered gut microbiota composition.15, 17, 18 To address whether caspase-11 deletion skewed the composition of the gut microbiota, we profiled bacterial 16S rRNA that was extracted from fecal samples of wild-type and caspase-11−/− mice that were housed in different cages. Notably, the abundance of Prevotella species in the microbiota of caspase-11−/− mice was markedly reduced relative to age- and sex-matched wild-type controls (Figure 2a). The differential representation of Prevotellaceae was maintained after DSS treatment (Figure 2a). Moreover, caspase-11−/− mice presented with a modest—but statistically significant—increase in the abundance of Bacteroides species that lost significance after 2% DSS administration (Figure 2b). These observations were confirmed in wild-type and caspase-11−/− mice that were housed in another mouse facility (data not shown), suggesting that caspase-11 deficiency rather than facility-linked environmental factors was responsible for the altered microbiome composition.
The microbiome of caspase-11−/− mice contains reduced Prevotellacea, but this is not associated with their hypersensitivity towards dextran sodium sulfate (DSS)–induced colitis. Expression of the microbial phyla (a) Prevotellacea and (b) Bacteroides in the fecal samples of separately housed C57BL/6J and caspase-11−/− (C11−/−) mice before (day 0) and 10 days after the start of 2% DSS administration. Data depict the mean±s.d. (n=6 per group). Expression of the microbial species (c) Prevotellaceae and (d) Bacteroides in the fecal samples of C57BL/6J and C11−/− mice that were first co-housed together for 4 weeks (day 0) and then induced with 2% DSS (day 10). Data depict the mean±s.d. (n=12 per group). (e) The percentage of body weight, (f) the clinical score, (g) macroscopic pictures and (h) graphic presentation of the colon length of C57BL/6J and C11−/− mice that were co-housed together for 4 weeks and afterwards induced with 2% DSS. Data depict the mean±s.e.m. (e,f; n=12 per group) or individual replicates with mean (h; n=12 per group). Statistical significance between DSS-treated C57BL/6J and C11−/− mice is indicated. *P<0.05; **P<0.01; ***P<0.001. n.s., not significant.
The gut microbiota composition of mice that have been co-housing during several weeks levels out due to horizontal transfer of the intestinal flora.18 To test whether the altered microbiome composition of caspase-11−/− mice was responsible for their increased susceptibility to DSS-induced colitis, cohorts of wild-type and caspase-11−/− mice were co-housed during 4 weeks, and their microbiome composition was assessed prior to and after DSS challenge. As expected, the prevalence of Prevotellaceae and Bacteroides in caspase-11−/− mice equaled that of co-housed wild-type controls (Figure 2c,d). In line with our analysis of separately housed mice (Figure 2a,b), DSS treatment did not induce gross changes in the microbiota composition of co-housed wild-type and caspase-11−/− mice (Figure 2c,d). Despite an equilibrated microbiota composition, co-housed caspase-11−/− mice retained their increased susceptibility to DSS-induced colitis, as reflected by their increased body weight loss and clinical disease scores (Figure 2e,f). In agreement, colons of DSS-challenged caspase-11−/− mice were significantly shorter than those of co-housed wild-type controls (Figure 2g,h). Together, these results demonstrate that caspase-11 protects against DSS-induced colitis independently of its role in modulating the gut microbiota composition.
Increased DSS-induced histopathology in caspase-11−/− mice is not due to increased induction of apoptosis
To address the role of caspase-11 in the host’s immune and cell death responses during DSS-induced colitis, representative colon sections were subjected to histological examination. Hematoxylin and eosin–stained colons of untreated caspase-11−/− and caspase-1−/−/11−/− mice were indistinguishable from those of healthy wild-type controls (Figure 3a). Consistent with the absence of disease in animals that were not fed DSS, no signs of inflammation or tissue damage were observed in colons of the three genotypes. In agreement with previous studies,6, 8, 19 DSS treatment triggered marked histopathological changes in colons of DSS-treated wild-type mice characterized by crypt loss and infiltrating leukocytes (Figure 3a). However, only minimal evidence of necrosis and ulceration was evident in hematoxylin and eosin–stained colon sections of DSS-fed wild-type mice. In contrast, colons of DSS-treated caspase-11−/− and caspase-1−/−/11−/− mice displayed severe transmural inflammation with focal areas of extensive ulceration and necrotic lesions (Figure 3a). Inflammatory infiltrates filled the lamina propria and submucosa in areas where the mucosa was intact, and often effaced the normal architecture of the tissue. Submucosal edema was marked in areas of ulceration (Figure 3a). Semiquantitative scoring of these histological parameters confirmed that colitis severity in separately housed caspase-11−/− and caspase-1−/−/11−/− mice was significantly higher than in wild-type mice (Figure 3b). Histological analysis of hematoxylin and eosin–stained colon sections of co-housed wild-type and caspase-11−/− mice further supported the notion that caspase-11 prevents exacerbated tissue damage and leukocyte infiltration during DSS-induced colitis independently of the microbiota composition (Figure 3c,d).
Caspase-11−/− mice show increased colonic tissue damage and leukocyte infiltration, despite normal apoptosis. (a) Representative microscopic pictures and (b) semiquantitative scoring of hematoxylin and eosin (H&E)–stained colon sections of dextran sodium sulfate (DSS)–treated C57BL/6J, caspase-11−/− (C11−/−), and caspase-1−/−/11−/− (C1−/−/11−/−) mice without (0% DSS) or 10 days after induction with 2% DSS. (c) Representative microscopic pictures and (d) semiquantitative scoring of H&E–stained colon sections of DSS-treated C57BL/6J and C11−/− mice that were co-housed together for 4 weeks and afterwards induced with 2% DSS. Data depict the mean±s.d. (b, n=4 per group and d, n=5 per group). Bar=100 μm. (e) Representative microscopic pictures and (f) quantification of the number of TUNEL (TdT-mediated dUTP nick end labeling)-positive cells per field of DSS-treated C57BL/6J, C11−/− and C1−/−/11−/− mice 3 days after induction with 4% DSS. Bar=50 μm. Data depict the mean±s.e.m. in 5 (0% DSS) and 10 (4% DSS) optical fields per mouse (n=4 per group). Statistical significance between DSS-treated C57BL/6J, C11−/− and C1−/−/11−/− mice is indicated. ***P<0.001; n.s., not significant.
The induction of programmed cell death is critical for homeostasis and its deregulation contributes to various pathological conditions. Indeed, excessive apoptosis induction has been identified as a critical mechanism contributing to disease severity in DSS-induced colitis.20 We therefore asked whether caspase-11 deficiency affected the induction of apoptosis during DSS-induced colitis. We collected colon samples of 4% DSS-fed wild-type, caspase-11−/−, and caspase-1−/−/11−/− mice at day 3 after starting DSS treatment, and quantified apoptosis by the number of TUNEL (TdT-mediated dUTP nick end labeling)-positive cells on histological sections, as reported.20 As expected, colonic epithelium of untreated wild-type, caspase-11−/−, and caspase-1−/−/11−/− mice rarely contained TUNEL-positive cells (Figure 3f and data not shown). DSS treatment significantly increased the number of TUNEL-positive cells detected in colons of wild-type mice (Figure 3e). However, quantification of TUNEL-positive cells indicated that the extent of apoptotic cell death was similarly increased in the colonic epithelium of caspase-11−/− and caspase-1−/−/11−/− mice (Figure 3f). Similarly, no differences in TUNEL-positive cells were observed in colons of wild-type, caspase-11−/−, and caspase-1−/−/11−/− mice that received 2% DSS for 5 days, after which they were continued on normal drinking water until day 10 (data not shown). Together, these results suggest that the increased susceptibility of caspase-11−/− mice to DSS-induced colitis is not associated with deregulated apoptosis induction during either early onset or the recovery phase of the disease.
DSS-induced local and systemic cytokine production in caspase-11−/− mice
Multiple cytokines and chemokines have been demonstrated to modulate the severity of DSS-induced colitis. Particularly the inflammatory cytokine IL-6 and the chemokines KC and CCL5 were shown to be significantly increased in colons of DSS-treated mice.6, 18, 19 To address whether the hypersusceptible phenotype of caspase-11−/− mice was associated with deregulated inflammatory cytokine production, we analyzed the levels of these inflammatory mediators in colon homogenates of untreated and DSS-treated mice. Wild-type, caspase-11−/−, and caspase-1−/−/11−/− mice were either sham- or DSS-treated for 5 days, after which both groups were continued on normal drinking water. Colon tissue of 2% and 4% DSS-treated mice was assessed 10 and 7 days after DSS induction, respectively. Colon tissue of neither wild-type mice, nor caspase-11−/− or caspase-1−/−/11−/− mice contained significant levels of IL-6, KC, and CCL5 before DSS administration (Figure 4a–c). IL-6 and KC levels were similarly induced in colons of 2% DSS-fed wild-type and caspase-11−/− mice (Figure 4a,b). Notably, colons of caspase-1−/−/11−/− mice trended towards slightly reduced levels of IL-6 and KC levels, but these differences did not reach statistical significance (Figure 4a,b). In contrast, tumor-necrosis factor, interferon-γ, IL-17, and IL-22 could not be detected (data not shown). However, local concentrations of CCL5 were markedly higher in colons of 2% DSS-treated caspase-11−/− and caspase-1−/−/11−/− mice relative to those seen in wild-type mice (Figure 4c). 4% DSS administration triggered significantly higher colonic levels of IL-6, KC, and CCL5 in caspase-11−/− mice relative to wild-type controls (Figure 4d,f), in agreement with the increased lethality and disease scores noted for the former (Figure 1 and Supplementary Figure S1). Because caspase-11−/− mice were hypersusceptible to 2% DSS treatment (Figure 1) in the absence of differential IL-6 and KC concentrations, we conclude that the increased sensitivity of caspase-11−/− mice to DSS-induced colitis is not causally associated with deregulated production of these inflammatory mediators in the gut. In contrast, the increased CCL5 levels in colons of caspase-11−/− mice exposed to 2 or 4% DSS suggests that caspase-11 may—directly or indirectly—modulate CCL5 production during colitis. The elevated CCL5 levels may also explain the enhanced recruitment of macrophages (Figure 4g) and neutrophils (Figure 4h) in colons of DSS-treated caspase-11−/− mice. Importantly, the observed inflammatory cell infiltration was DSS-induced because they were not detected in colons of untreated wild-type and caspase-11−/− mice (Figure 4g,h).
Increased colonic expression of CCL5 correlates with higher inflammatory cell infiltration in caspase-11−/− mice after dextran sodium sulfate (DSS) treatment. (a–c) Production of interleukin-6 (IL-6; a), KC (b), and CCL5 (c) in the colon of C57BL/6J, caspase-11−/− (C11−/−) and caspase-1−/−/11−/− (C1−/−/11−/−) mice without (0% DSS) or 10 days after induction with 2% DSS. Production of (d) IL-6, (e) KC, and (f) CCL5 in the colon of C57BL/6J and C11−/− mice without (0% DSS) or 7 days after induction with 4% DSS. Data depict the individual replicates with mean; C57BL/6J mice (0% DSS, n=8; 2%, n=7; and 4%, n=10), C11−/− mice (0% DSS, n=6; 2%, n=11; and 4%, n=10), and C1−/−/11−/− mice (0% DSS, n=4; and 2%, n=6). Statistical significance between DSS-treated C57BL/6J, C11−/− and C1−/−/11−/− mice is indicated. *P<0.05; **P<0.01; ***P<0.001; n.s., not significant. (g,h) Photomicrographs of macrophage (F4/80) and neutrophil (Ly6G) staining on representative colon sections of DSS-treated C57BL/6J and C11−/− mice without (0% DSS; n=4 per group) or 10 days after induction with 2% DSS (n=4 per group). Bar=100 μm.
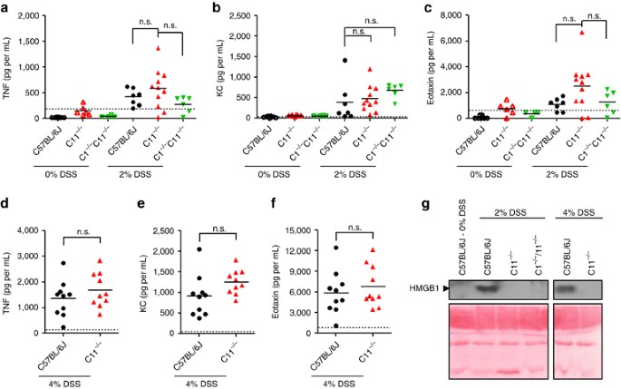
DSS-induced colitis also is associated with systemic release of pro-inflammatory mediators.6 However, 2% DSS treatment increased serum levels of tumor-necrosis factor-α (Figure 5a), KC (Figure 5b), and eotaxin (Figure 5c) with equal strength in wild-type, caspase-11−/−, and caspase-1−/−/11−/− mice. Caspase-11−/− mice that were fed 4% DSS appeared to have modestly higher serum levels of these inflammatory mediators when compared to wild-type controls, albeit these differences did not reach statistical significance and are likely explained by the increased disease severity in these mice (Figure 5d,f). Moreover, systemic levels of CCL5 were below detection limit in the serum of DSS-treated wild-type and caspase-11−/− mice (data not shown). These results suggest that the marked hypersensitivity of caspase-11−/− mice toward colitis development is not due to major alterations in the production of systemic inflammatory cytokines.
Systemic cytokine and chemokine production is unaltered in dextran sodium sulfate (DSS)-treated caspase-11−/− mice. (a–c) Release of tumor-necrosis factor (TNF) (a), KC (b), and eotaxin (c) in the serum of C57BL/6J, caspase-11−/− (C11−/−) and caspase-1−/−/11−/− (C1−/−/11−/−) mice without (0% DSS) or 10 days after induction with 2% DSS. Release of (d) TNF, (e) KC, and (f) eotaxin in the serum of C57BL/6J and C11−/− mice 7 days after induction with 4% DSS. Data are presented as individual replicates with mean; C57BL/6J mice (0% DSS, n=8; 2%, n=7; and 4%, n=10), C11−/− mice (0% DSS, n=6; 2%, n=11; and 4%, n=10) and C1−/−/11−/− mice (0% DSS, n=4; and 2%, n=6). Statistical significance between DSS-treated C57BL/6J, C11−/− and C1−/−/11−/− mice is indicated. n.s., not significant. (g) Representative serum samples of C57BL/6J, C11−/− and C1−/−/11−/− mice without (0% DSS), 10 days after induction with 2% DSS or 7 days after induction with 4% DSS were analyzed by western blotting for HMGB1 release. Ponceau staining was used as loading control.
HMGB1 is a danger signal that upon its release from necrotic and pyroptotic cells, or its active secretion from activated macrophages, functions as a chemokine by ligating its receptor, receptor for advanced glycation endproducts.21, 22 As expected, HMGB1 levels in circulation of healthy mice were below the detection limit (Figure 5g). 2% DSS treatment significantly increased systemic HMGB1 levels in wild-type mice (Figure 5g). In marked contrast, serum samples of caspase-11−/− and caspase-1−/−/11−/− mice were devoid of circulating HMGB1 (Figure 5g). The absence of circulating HMGB1 also was noted in caspase-11−/− mice that had received 4% DSS (Figure 5g). These observations support the hypothesis that systemic HMGB1 release in response to DSS treatment is associated with the induction of pyroptosis, although it may also reflect necrosis or active secretion. Unfortunately, further dissection of the role of pyroptosis during colitis is hampered by the absence of specific in vivo markers.
Caspase-11 is dispensable for DSS-induced secretion of IL-1β and IL-18 in the colon and by isolated colonic epithelial cells
In addition to altering the levels of pyroptotic cells, caspase-11 may affect caspase-1 activation and secretion of the inflammasome-dependent cytokines IL-1β and IL-18. Notably, both defective and excessive IL-1β and IL-18 production may contribute to increased susceptibility to DSS.8, 23 To examine the role of caspase-11 in inflammasome-dependent cytokine secretion, colon homogenates of sham- and 2% DSS-treated mice were analyzed on day 10 for IL-1β and IL-18 levels (Figure 6a,c). As expected, IL-1β and IL-18 concentrations in colon tissue of untreated mice were below the detection limit, and 2% DSS administration induced significant secretion of IL-1β and IL-18 in wild-type mice (Figure 6a,c). Interestingly, DSS-fed caspase-11−/− and wild-type mice produce similar levels of maturated IL-1β and even significantly increased—rather than reduced—levels of IL-18, indicating that caspase-11 is dispensable for inflammasome-dependent cytokine secretion during colitis (Figure 6a,c). As expected, IL-1β and IL-18 production was abolished in caspase-1−/−/11−/− mice, demonstrating the specificity of these findings (Figure 6a,c). In agreement with caspase-11 being dispensable for IL-1β and IL-18 production in the colon after 2% DSS treatment, caspase-11−/− mice that were fed 4% DSS had significantly increased IL-1β and IL-18 levels relative to those of DSS-treated wild-type mice (Figure 6b,d). Western blot analysis confirmed that DSS treatment elicited conversion of proIL-18 into mature IL-18 (p18) in colons of DSS-fed wild-type mice and induced increased levels of mature IL-18 in caspase-11−/− mice (Figure 6e). As expected, IL-18 processing was blunted in caspase-1−/−/11−/− mice (Figure 6e). Notably, we observed a significant upregulation of caspase-11 expression in colons of DSS-treated mice (Figure 6e and Supplementary Figure S2). In addition, DSS induced IL-18 secretion in the serum of wild-type mice, which was blunted in caspase-1−/−/11−/− mice (Supplementary Figure S3). In contrast, DSS-fed caspase-11−/− mice had circulating levels of IL-18 that were comparable to those of wild-type mice (Supplementary Figure S3).
Increased secretion of interleukin-18 (IL-18) in colons of dextran sodium sulfate (DSS)–treated caspase-11−/− mice. (a,c) Production of IL-1β and IL-18 in the colon of C57BL/6J, caspase-11−/− (C11−/−), and caspase-1−/−/11−/− (C1−/−/11−/−) mice without (0% DSS) or 10 days after induction with 2% DSS. (b,d) Production of IL-1β and IL-18 in the colon of C57BL/6J and C11−/− mice 7 days after induction with 4% DSS. Data are presented as individual replicates with mean; C57BL/6J mice (0% DSS, n=8; 2%, n=7; and 4%, n=10), C11−/− mice (0% DSS, n=6; 2%, n=11; and 4%, n=10), and C1−/−/11−/− mice (0% DSS, n=4; and 2%, n=6). Statistical significance between DSS-treated C57BL/6J, C11−/−, and C1−/−/11−/− mice is indicated. *P<0.05; **P<0.01; ***P<0.001. (e) Protein extracts of representative colon samples from (a) and (b) were analyzed by western blotting for IL-18 maturation and caspase-11 induction. (f) Colonic epithelial cells from 2% DSS-fed C57BL/6J, C11−/−, and C1−/−/11−/− mice (pool of n=5/group) were isolated and enriched by fluorescence activated cell sorting as described in the Methods section. Protein extracts of colonic epithelial cells before (unsorted) and after sorting were analyzed by western blotting for caspase-1 processing and caspase-11 induction. β-Actin was used as loading control in (e) and (f).
Colonic epithelial cells and the myeloid cells infiltrating the lamina propria after DSS treatment are the cell types producing the highest IL-18 levels.14, 23 To examine whether caspase-11 contributed to DSS-induced caspase-1 activation in colonic epithelial cells, we isolated the intestinal epithelium and sorted healthy (propidium iodide-negative) colonic epithelial (EpCAM+CD45−) cells from colons of wild-type, caspase-11−/−, and caspase-1−/−/11−/− mice that had been treated with 2% DSS. The sorting procedure successfully enriched colonic epithelial cells from the three genotypes to 96.7%, 97.8%, and 98.2% purity, respectively (Supplementary Figure S4 and data not shown). Western blot analysis showed that caspase-1 maturation in purified colonic epithelial cells of wild-type and caspase-11−/− mice was comparable in the two genotypes (Figure 6f), indicating that colonic epithelial cells activated caspase-1 independently of caspase-11. Analysis of intestinal epithelium cell samples before proceeding with the sorting procedure confirmed these observations (Figure 6f), thus ruling out the possibility of bias introduction by the sorting procedure. As expected, the immunoreactive caspase-1 bands were absent in colons of untreated wild-type mice (Supplementary Figure S5) and in extracts of caspase-1−/−/11−/− cells (Figure 6f), indicating that caspase-1 processing is induced by DSS treatment and demonstrating the specificity of the antibody, respectively. In contrast, we failed to observe caspase-1 maturation when gating on living myeloid cells from the lamina propria of DSS-fed wild-type mice (Supplementary Figure S6), suggesting that caspase-1 is not activated in myeloid cells or that we failed to purify living caspase-1-activating myeloid cells. Regardless, our results demonstrated that caspase-11 is expressed in the colonic mucosa and that it contributes to protection against DSS-induced colitis independently of inflammasome signaling.
Discussion
The intestine is home to trillions of commensal bacteria that contribute to normal homeostasis, metabolism of nutrients, and protection against colonization by pathogenic microbes. However, disruption of the integrity of the intestinal mucosa may trigger an abnormal immune response of resident immune cells against components of the commensal microflora that may promote the development of chronic intestinal inflammation.15, 16 Genome-wide association studies have identified 163 inflammatory bowel disease-related loci, many of which are associated with regulation of innate immune and host–pathogen interactions such as pro-inflammatory cytokines, autophagy regulators, and pattern recognition receptors.1 Indeed, polymorphisms in the NLR family member Nod2 were the first to be associated with the development of Crohn’s disease,24, 25 and they were recently reconfirmed in a large cohort.1
In addition to NOD2, decreased expression of the NLR protein Nlrp3 has been associated with Crohn’s disease.5 Whereas NOD2 mediates activation of nuclear factor-κB and mitogen-activated protein kinases,26, 27 NLRP3 forms an inflammasome complex that drives caspase-1 activation, and maturation and secretion of the caspase-1-dependent cytokines IL-1β and IL-18.4 Notably, mice lacking NLRP3, the inflammasome adaptor ASC, IL-18, or the IL-1 receptor were found to be hypersensitive to colitis-associated body weight loss, diarrhea, rectal bleeding, and mortality, indicating a key role for the NLRP3 inflammasome in protection against DSS-induced colitis.6, 7, 8, 9 In agreement, caspase-1-deficient mice phenocopied Nlrp3−/−, Asc−/−, Il18−/−, and Il1r1−/− mice when subjected to DSS-induced colitis.6, 7, 14 However, available caspase-1-deficient mice were recently shown to also lack expression of the inflammatory caspase-11 due to nonsense decay of the truncated protein resulting from genomic deletion of the splice acceptor site preceding exon 7.10 This suggests that the reported hypersusceptibility of caspase-1−/−/11−/− mice may—at least partially—be due to the absence of caspase-11. Notably, the mutation cannot be outbred, as the genes encoding caspases 1 and 11 are in close physical association on mouse chromosome 9.28 Caspase-11 was shown to be critical for lipopolysaccharide-induced lethality in vivo,10 and it promotes non-canonical NLRP3 inflammasome activation in enteropathogen-infected macrophages.10, 11, 12, 29 However, the role of caspase-11 in intestinal inflammation is not known.
We showed here that caspase-11 is expressed by the colonic mucosa, and that its expression levels were further induced during DSS-induced colitis. Importantly, caspase-11−/− mice were hypersusceptible to DSS-induced colitis, and closely resembled caspase-1−/−/11−/− mice in terms of DSS-induced morbidity and mortality. Unlike caspase-1−/−/11−/− mice, however, we found that caspase-11−/− mice produced normal and increased levels of the inflammasome-dependent cytokines IL-1β and IL-18 when subjected to a lethal or sublethal dose of DSS, respectively. Notably, not only absence but also excessive colonic IL-18 production was previously linked to clinical disease during DSS-induced colitis.8, 23 Therefore, it is possible that the increased production of IL-18 may have contributed to the hypersensitivity of caspase-11−/− mice to DSS. However, caspase-11 may as well protect against colitis independently of inflammasome-dependent cytokine production (Supplementary Figure S7).
Noteworthy in this regard, we showed that the fecal microbiota of caspase-11−/− mice is characterized by a markedly reduced prevalence of the phylum Prevotella. Confirmation of this finding in two animal facilities (located in Ghent, Belgium and Memphis, TN) supported the notion that caspase-11 deficiency rather than facility-linked environmental factors were responsible for the altered microbiome composition. The microbiome of caspase-11−/− mice thus appears to differ from that of caspase-1−/−/11−/− mice, the latter being characterized by an increased prevalence of Prevotella.18 However, co-housed caspase-11−/− mice retained their increased susceptibility to DSS-induced colitis despite the clear equilibration of their microbiota composition. These results suggested that the skewed microbiome composition of caspase-11−/− mice did not critically contribute to their increased susceptibility to DSS-induced colitis.
In addition, we found caspase-11−/− mice to produce significantly increased colonic levels of CCL5, a chemokine that was previously linked to the hypersusceptible response of NLRP6-deficient mice in DSS-induced colitis.18 We also showed a marked reduction in circulation levels of HMGB1 in DSS-treated mice lacking caspase-11. This marker is associated not only with pyroptosis, but also with necrotic cell death, and it can be actively secreted by activated monocytes as well.21, 22 Unfortunately, (specific) in vivo markers for pyroptosis are currently not available, hampering further analysis of caspase-11-mediated pyroptosis during colitis.
Regardless of the relative importance of these different mechanisms, we demonstrated for the first time that caspase-11 is critical for protection against intestinal inflammation, and showed that DSS-induced secretion of the inflammasome-dependent cytokines IL-1β and IL-18 requires caspase-1, but not caspase-11. Colonic epithelial cells are known to produce the majority of IL-18 during DSS-induced colitis.14 In agreement, we found caspase-1 to be matured in colonic epithelial cells of both wild-type and caspase-11−/− mice. Thus, unlike during lipopolysaccharide-induced endotoxemia, IL-1β and IL-18 secretion during DSS-induced intestinal inflammation does not require caspase-11, and proceeds through the canonical NLRP3 inflammasome. Taken together, these results demonstrate for the first time that caspase-11 is expressed in the colonic mucosa and that it contributes to protection against DSS-induced colitis independently of canonical inflammasomes.
Methods
Mice. Caspase-11−/− mice were generated in a C57BL/6J genetic background and caspase-1−/−/11−/− mice were backcrossed to the C57BL/6J genetic background for at least 10 generations.10, 30 All mice were 8–10 weeks old, male, and housed under specific pathogen-free conditions. In some experiments, 5-week-old male wild-type and caspase-11−/− mice were co-housed for 4 weeks, after which they were challenged with DSS. All animal studies were conducted under protocols approved by the Medicine and Health Sciences Committee of Ghent University and St Jude Children’s Research Hospital in compliance with the US Department of Health and Human Services Guide for the Care and Use of Laboratory Animals.
DSS-induced colitis model. In all experiments, colitis was induced by administration of DSS (molecular mass 36–40 kDa; MP Biologicals) dissolved in sterile, distilled water ad libitum for the first 5 experimental days followed by normal drinking water until the end of the experiment. The DSS solutions were made fresh on day 3. For the survival study, acute colitis was induced with 4% (w/v) DSS. The morbidity and mortality of mice were followed until day 16. For all other experimental readouts, colitis was induced with 2% (or 4%) (w/v) DSS. Samples were collected 10 days after initiation with DSS treatment for the 2% studies or 7 days after initiation with 4% DSS.
Determination of clinical scores. Body weight, stool consistency, and the presence of occult blood were determined daily up to day 16 after induction with 4% DSS and up to day 10 with 2% DSS. The baseline clinical score was determined at the moment DSS treatment was started (day 0). Scoring for stool consistency and occult blood was done as described previously.6 Briefly, stool scores were determined as follows: 0=well-formed pellets, 1=semi-formed stools that did not adhere to the anus, 2=semi-formed stools that adhered to the anus, 3=liquid stools that adhered to the anus. Bleeding scores were determined as follows: 0=no blood by using Hemoccult SENSA (Beckman Coulter), 1=positive Hemoccult SENSA, 2=visible blood traces in stool, 3=gross rectal bleeding. The stool and bleeding scores were averaged to calculate the clinical score.
Histopathology. Day 10 after colitis induction with 2% DSS, the entire colon was excised to measure the length of the colon. Next, the colon was washed in phosphate buffered saline (PBS) and longitudinally cut. One half of the cut colon was fixed in 4% PBS-buffered formaldehyde as a Swiss roll and embedded in paraffin. Tissue sections of 5 μm were stained with hematoxylin and eosin. The presence of occasional inflammatory cells in the lamina propria was scored as 0, increased numbers of inflammatory cells in the lamina propria was assigned score 1, confluence of inflammatory cells extending into the submucosa was scored as 2, and transmural extension of the infiltrate was scored as 3. For tissue damage, no mucosal damage was scored as 0, lymphoepithelial lesions were scored as 1, surface mucosal erosion or focal ulceration was scored as 2, and extensive mucosal damage and extension into deeper structures of the bowel wall was scored as 3. The combined histological score ranged from 0 (no changes) to 6 (extensive infiltration and tissue damage). Five randomly chosen optical fields per colon of at least four mice per group were analyzed for histological scoring. Immunostaining for macrophages and neutrophils was performed with anti-F4/80 (AbD Serotec, Puchheim, Germany; 1:100) and anti-Ly6G (BD Biosciences, Erembodegem, Belgium; 1:100) antibodies, respectively, as described.31
Cell death assay. Colonic tissue sections were prepared as described above. Apoptosis was analyzed by fluorescence microscopy using an in situ cell death detection kit (Roche). Five random optical fields per colon were taken for the 0% DSS-treated and ten for the 4% DSS-treated animals.
16S rDNA analysis. Aliquots of frozen fecal samples were processed using the QIAamp DNA Stool Mini kit according to the manufacturer’s instructions (QIAGEN). Quantitative PCR analysis was performed on a LightCycler 480 instrument (Roche) using the LightCycler 480 SYBR Green I Master mix (Roche) and reported primer pairs that target Prevotellaceae (5′-CCAGCCAAGTAGCGTGCA-3′ and 5′-TGGACCTTCCGTATTACC-3′), Bacteroides (5′-GGTTCTGAGAGGAGGTCCC-3′ and 5′-CTGCCTCCCGTAGGAGT-3′) and Bacteria (5′-ACTCCTACGGGAGGCAGCAGT-3′ and 5′-ATTACCGCGGCTGCTGGC-3′).32
Cytokine measurements. Serum was collected from blood drawn by cardiac puncture at day 10 post treatment with 2% DSS and day 7 after treatment with 4% DSS. The entire colon was excised and washed with PBS. To quantify the cytokines in colon tissue, one half of the longitudinally cut colon was homogenized mechanically in PBS using a tissue ruptor (QIAGEN) and lysed in 1% NP-40-containing lysis buffer. Protein extracts were centrifugated at 14,000 r.p.m. for 30 min at 4 °C and total protein was determined using the Bradford method. Mouse Eotaxin, IL-18, KC, and tumor-necrosis factor in serum and mouse IL-6, IL-18, KC, and CCL5 in colon lysates were measured with the Bio-Plex multiplex system (Bio-Rad) and mouse IL-1β with an ELISA (R&D Systems) assay, according to the guidelines of the manufacturer.
Western blotting. Tissue extracts of colon homogenates were prepared as described above, diluted in Laemmli buffer, and boiled. Samples were subjected to SDS-polyacrylamide gel electrophoresis, and the proteins were transferred to polyvinylidene difluoride membranes. After blocking (1% or 3% milk, 1–2 h, room temperature), the membranes were stained using rabbit anti-mouse caspase-1 (SC514; Santa Cruz Biotechnology) diluted 1:500, rat anti-mouse caspase-11 (Novus Biologicals; 1:1,000), rabbit anti-mouse IL-18 (Biovision; 1:1,000), and horseradish peroxidase-coupled anti-mouse β-actin (Novus Biologicals; 1:40,000). Membranes were exposed to the corresponding secondary antibodies (Jackson ImmunoResearch), washed, and developed with ECL (GE Healthcare).
Fluorescence activated cell sorting-assisted sorting of colonic epithelial cells. Colonic epithelial cells were isolated using the Lamina Propria Dissociation kit according to the instructions of the manufacturer (Miltenyi Biotec, The Netherlands). Briefly, colons were dissected, washed with PBS, and cut into small pieces. Colon segments were incubated in Hank’s balanced salt solution-based buffers (without Ca2+ and Mg2+, with EDTA and dithiothreitol) for 20 min at 37 °C with gentle shaking. Then, the cells were vortexed and cells in the supernatants were filtered through a 70-μm cell strainer and washed twice. These cells were first blocked with anti-mouse CD16/CD32 antibody (eBioscience). Next, they were stained with the epithelial cell-specific marker EpCAM (eBioscience), the hematopoietic cell-specific marker CD45 (eBioscience), and the death cell staining agent propidium iodide. EpCAM-positive, CD45-negative, and propidium iodide-negative cells were sorted using a MoFlo cell sorter (Beckman Coulter). The percentage of EpCAM-positive, CD45-negative cells after sorting was evaluated using a FACSCalibur flow cytometer (BD Biosciences).
Statistical analysis. All statistical analyses were performed using Prism5 software (GraphPad). Differences in group survival were analyzed with the Kaplan–Meier test. Significance for body weight and clinical score was determined by two-way analysis of variance with Bonferroni post-tests. For all other analyses the Student’s t-test was applied. P<0.05 was considered statistically significant.
References
Jostins, L. et al. Host-microbe interactions have shaped the genetic architecture of inflammatory bowel disease. Nature 491, 119–124 (2012).
Kitajima, S., Takuma, S. & Morimoto, M. Changes in colonic mucosal permeability in mouse colitis induced with dextran sulfate sodium. Exp. Anim. 48, 137–143 (1999).
Dieleman, L.A., Ridwan, B.U., Tennyson, G.S., Beagley, K.W., Bucy, R.P. & Elson, C.O. Dextran sulfate sodium-induced colitis occurs in severe combined immunodeficient mice. Gastroenterology 107, 1643–1652 (1994).
Lamkanfi, M. & Dixit, V.M. Inflammasomes and their roles in health and disease. Annu. Rev. Cell. Dev. Biol. 28, 137–161 (2012).
Villani, A.C. et al. Common variants in the NLRP3 region contribute to Crohn’s disease susceptibility. Nat. Genet. 41, 71–76 (2009).
Zaki, M.H., Boyd, K.L., Vogel, P., Kastan, M.B., Lamkanfi, M. & Kanneganti, T.D. The NLRP3 inflammasome protects against loss of epithelial integrity and mortality during experimental colitis. Immunity 32, 379–391 (2010).
Allen, I.C. et al. The NLRP3 inflammasome functions as a negative regulator of tumorigenesis during colitis-associated cancer. J. Exp. Med. 207, 1045–1056 (2010).
Takagi, H. et al. Contrasting action of IL-12 and IL-18 in the development of dextran sodium sulphate colitis in mice. Scand. J. Gastroenterol. 38, 837–844 (2003).
Lebeis, S.L., Powell, K.R., Merlin, D., Sherman, M.A. & Kalman, D. Interleukin-1 receptor signaling protects mice from lethal intestinal damage caused by the attaching and effacing pathogen Citrobacter rodentium. Infect. Immun. 77, 604–614 (2009).
Kayagaki, N. et al. Non-canonical inflammasome activation targets caspase-11. Nature 479, 117–121 (2011).
Rathinam, V.A. et al. TRIF licenses caspase-11-dependent NLRP3 inflammasome activation by gram-negative bacteria. Cell 150, 606–619 (2012).
Broz, P. et al. Caspase-11 increases susceptibility to Salmonella infection in the absence of caspase-1. Nature 490, 288–291 (2012).
Aachoui, Y. et al. Caspase-11 protects against bacteria that escape the vacuole. Science 339, 975–978 (2013).
Dupaul-Chicoine, J. et al. Control of intestinal homeostasis, colitis, and colitis-associated colorectal cancer by the inflammatory caspases. Immunity 32, 367–378 (2010).
Chassaing, B. & Darfeuille-Michaud, A. The commensal microbiota and enteropathogens in the pathogenesis of inflammatory bowel diseases. Gastroenterology 140, 1720–1728 (2011).
Xavier, R.J. & Podolsky, D.K. Unravelling the pathogenesis of inflammatory bowel disease. Nature 448, 427–434 (2007).
Brinkman, B.M. et al. Gut microbiota affects sensitivity to acute DSS-induced colitis independently of host genotype. Inflamm. Bowel. Dis. 19, 2560–2567 (2013).
Elinav, E. et al. NLRP6 inflammasome regulates colonic microbial ecology and risk for colitis. Cell 145, 745–757 (2011).
Rakoff-Nahoum, S., Paglino, J., Eslami-Varzaneh, F., Edberg, S. & Medzhitov, R. Recognition of commensal microflora by toll-like receptors is required for intestinal homeostasis. Cell 118, 229–241 (2004).
Qiu, W. et al. PUMA-mediated intestinal epithelial apoptosis contributes to ulcerative colitis in humans and mice. J. Clin. Invest. 121, 1722–1732 (2011).
Lamkanfi, M. Emerging inflammasome effector mechanisms. Nat. Rev. Immunol. 11, 213–220 (2011).
Lu, B., Wang, H., Andersson, U. & Tracey, K.J. Regulation of HMGB1 release by inflammasomes. Protein Cell 4, 163–167 (2013).
Siegmund, B. et al. Neutralization of interleukin-18 reduces severity in murine colitis and intestinal IFN-gamma and TNF-alpha production. Am. J. Physiol. Regul. Integr. Comp. Physiol 281, R1264–R1273 (2001).
Hugot, J.P. et al. Association of NOD2 leucine-rich repeat variants with susceptibility to Crohn’s disease. Nature 411, 599–603 (2001).
Ogura, Y. et al. A frameshift mutation in NOD2 associated with susceptibility to Crohn’s disease. Nature 411, 603–606 (2001).
Girardin, S.E. et al. Nod2 is a general sensor of peptidoglycan through muramyl dipeptide (MDP) detection. J. Biol. Chem. 278, 8869–8872 (2003).
Inohara, N. et al. Host recognition of bacterial muramyl dipeptide mediated through NOD2. Implications for Crohn’s disease. J. Biol. Chem. 278, 5509–5512 (2003).
Lamkanfi, M., Kalai, M. & Vandenabeele, P. Caspase-12: an overview. Cell Death Differ. 11, 365–368 (2004).
Gurung, P. et al. TRIF-mediated caspase-11 production integrates TLR4- and Nlrp3 inflammasome-mediated host defense against enteropathogens. J. Biol. Chem. 287, 34474–34483 (2012).
Kuida, K. et al. Altered cytokine export and apoptosis in mice deficient in interleukin-1 beta converting enzyme. Science 267, 2000–2003 (1995).
Vlantis, K. et al. Constitutive IKK2 activation in intestinal epithelial cells induces intestinal tumors in mice. J. Clin. Invest. 121, 2781–2793 (2011).
Anand, P.K. et al. NLRP6 negatively regulates innate immunity and host defence against bacterial pathogens. Nature 488, 389–393 (2012).
Acknowledgements
The authors thank Dr Vishva Dixit (Genentech) and Dr Flavell (Yale University) for generous supply of mutant mice. This work was supported in part by grants from the European Research Council (Grant 281600), and the Fund for Scientific Research-Flanders (grants G030212N, 1.2.201.10.N.00 and 1.5.122.11.N.00) to M.L. T.-D.K. is supported by grants from the National Institute of Health (Grants AR056296, CA163507 and AI101935) and the American Lebanese Syrian Associated Charities (ALSAC).
Author information
Authors and Affiliations
Corresponding authors
Ethics declarations
Competing interests
The authors declare no competing financial interests.
Additional information
SUPPLEMENTARY MATERIAL is linked to the online version of the paper
Supplementary information
Rights and permissions
About this article
Cite this article
Demon, D., Kuchmiy, A., Fossoul, A. et al. Caspase-11 is expressed in the colonic mucosa and protects against dextran sodium sulfate-induced colitis. Mucosal Immunol 7, 1480–1491 (2014). https://doi.org/10.1038/mi.2014.36
Received:
Accepted:
Published:
Issue date:
DOI: https://doi.org/10.1038/mi.2014.36
This article is cited by
-
A systematic identification of anti-inflammatory active components derived from Mu Dan Pi and their applications in inflammatory bowel disease
Scientific Reports (2020)
-
Inhibition of C3a/C3aR Axis in Diverse Stages of Ulcerative Colitis Affected the Prognosis of UC by Modulating the Pyroptosis and Expression of Caspase-11
Inflammation (2020)
-
Synbiotic supplementation with prebiotic green banana resistant starch and probiotic Bacillus coagulans spores ameliorates gut inflammation in mouse model of inflammatory bowel diseases
European Journal of Nutrition (2020)
-
Inflammatory Responses of Porcine MoDC and Intestinal Epithelial Cells in a Direct-Contact Co-culture System Following a Bacterial Challenge
Inflammation (2020)
-
Marine microalgae bioengineered Schizochytrium sp. meal hydrolysates inhibits acute inflammation
Scientific Reports (2018)








