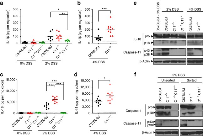
Figure 6

Increased secretion of interleukin-18 (IL-18) in colons of dextran sodium sulfate (DSS)–treated caspase-11−/− mice. (a,c) Production of IL-1β and IL-18 in the colon of C57BL/6J, caspase-11−/− (C11−/−), and caspase-1−/−/11−/− (C1−/−/11−/−) mice without (0% DSS) or 10 days after induction with 2% DSS. (b,d) Production of IL-1β and IL-18 in the colon of C57BL/6J and C11−/− mice 7 days after induction with 4% DSS. Data are presented as individual replicates with mean; C57BL/6J mice (0% DSS, n=8; 2%, n=7; and 4%, n=10), C11−/− mice (0% DSS, n=6; 2%, n=11; and 4%, n=10), and C1−/−/11−/− mice (0% DSS, n=4; and 2%, n=6). Statistical significance between DSS-treated C57BL/6J, C11−/−, and C1−/−/11−/− mice is indicated. *P<0.05; **P<0.01; ***P<0.001. (e) Protein extracts of representative colon samples from (a) and (b) were analyzed by western blotting for IL-18 maturation and caspase-11 induction. (f) Colonic epithelial cells from 2% DSS-fed C57BL/6J, C11−/−, and C1−/−/11−/− mice (pool of n=5/group) were isolated and enriched by fluorescence activated cell sorting as described in the Methods section. Protein extracts of colonic epithelial cells before (unsorted) and after sorting were analyzed by western blotting for caspase-1 processing and caspase-11 induction. β-Actin was used as loading control in (e) and (f).